BRCA1 is involved in sustaining rapid antler growth possibly via balancing of the p53/endoplasmic reticulum stress signaling pathway.

IF 4.9 2区 生物学 Q1 BIOLOGY
Qianqian Guo, Zhen Wang, Jiping Li, Chao Ma, Junjun Zheng, Hengxing Ba, Guokun Zhang, Chunyi Li
{"title":"BRCA1 is involved in sustaining rapid antler growth possibly via balancing of the p53/endoplasmic reticulum stress signaling pathway.","authors":"Qianqian Guo, Zhen Wang, Jiping Li, Chao Ma, Junjun Zheng, Hengxing Ba, Guokun Zhang, Chunyi Li","doi":"10.1186/s13062-025-00606-1","DOIUrl":null,"url":null,"abstract":"<p><strong>Background: </strong>Regeneration is the preferred approach to restore the structure and function after tissue damage. Rapid proliferation of cells over the site of damage is integral to the process of regeneration. However, even subtle mutations in proliferating cells may cause detrimental effects by eliciting abnormal differentiation. Interestingly deer antlers, arguably the fastest regenerating mammalian tissue, have not been reported, thus far, to grow malignant tumors. They provide a mammalian model to understand the possible mechanism by which rapid regeneration is achieved while avoiding the development of malignancies. Antler regeneration is based on the proliferation and differentiation of antler stem cells (AnSCs).</p><p><strong>Results: </strong>We identified 39 hub genes which may function in regulating the balance between rapid proliferation and genomic stability in the AnSCs during antler regeneration. Among these 39 genes, the tumor suppressor gene, BRCA1, was found to be more sensitive to DNA damage in the AnSCs compared to that in the deer somatic cells, and BRCA1 deletion in the AnSCs via CRISPR/Cas9 resulted in significantly higher levels of DNA damage. Lack of BRCA1 promoted cell apoptosis and cell senescence and inhibited cell proliferation and cell self-renewal. RNA-seq results showed that in the absence of BRCA1, the p53 signaling pathway was significantly up-regulated. Associated with this change, the cell apoptosis and cell senescence-relevant-genes, CDKN1A, CDKN2A and Fas were over expressed, but the expression of cell-cycle-progression-related genes was inhibited. In addition, BRCA1 expression levels were found to be more sensitive to endoplasmic reticulum stress (ERS) in the AnSCs compared to the somatic cells. Deletion of BRCA1 gene aggravated ERS and ERS-induced cell apoptosis.</p><p><strong>Conclusions: </strong>Our results revealed that BRCA1 is involved in sustaining rapid antler growth possibly via promotion of DNA damage repair that acts to maintain genome stability while protecting cells from p53/ERS-induced cell death. Understanding the mechanisms underlying the role played by BRCA1 in the process of antler regeneration is of great significance not only for regenerative medicine, but also for the understanding of cancer development.</p>","PeriodicalId":9164,"journal":{"name":"Biology Direct","volume":"20 1","pages":"13"},"PeriodicalIF":4.9000,"publicationDate":"2025-01-24","publicationTypes":"Journal Article","fieldsOfStudy":null,"isOpenAccess":false,"openAccessPdf":"https://www.ncbi.nlm.nih.gov/pmc/articles/PMC11758741/pdf/","citationCount":"0","resultStr":null,"platform":"Semanticscholar","paperid":null,"PeriodicalName":"Biology Direct","FirstCategoryId":"99","ListUrlMain":"https://doi.org/10.1186/s13062-025-00606-1","RegionNum":2,"RegionCategory":"生物学","ArticlePicture":[],"TitleCN":null,"AbstractTextCN":null,"PMCID":null,"EPubDate":"","PubModel":"","JCR":"Q1","JCRName":"BIOLOGY","Score":null,"Total":0}
引用次数: 0

Abstract

Background: Regeneration is the preferred approach to restore the structure and function after tissue damage. Rapid proliferation of cells over the site of damage is integral to the process of regeneration. However, even subtle mutations in proliferating cells may cause detrimental effects by eliciting abnormal differentiation. Interestingly deer antlers, arguably the fastest regenerating mammalian tissue, have not been reported, thus far, to grow malignant tumors. They provide a mammalian model to understand the possible mechanism by which rapid regeneration is achieved while avoiding the development of malignancies. Antler regeneration is based on the proliferation and differentiation of antler stem cells (AnSCs).

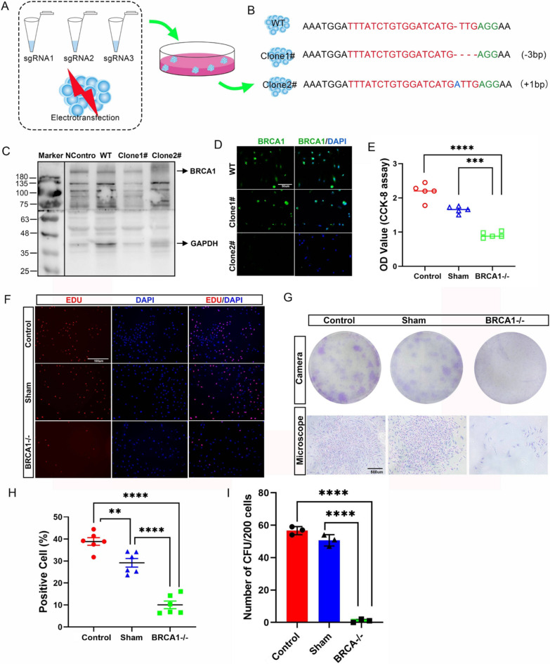
Results: We identified 39 hub genes which may function in regulating the balance between rapid proliferation and genomic stability in the AnSCs during antler regeneration. Among these 39 genes, the tumor suppressor gene, BRCA1, was found to be more sensitive to DNA damage in the AnSCs compared to that in the deer somatic cells, and BRCA1 deletion in the AnSCs via CRISPR/Cas9 resulted in significantly higher levels of DNA damage. Lack of BRCA1 promoted cell apoptosis and cell senescence and inhibited cell proliferation and cell self-renewal. RNA-seq results showed that in the absence of BRCA1, the p53 signaling pathway was significantly up-regulated. Associated with this change, the cell apoptosis and cell senescence-relevant-genes, CDKN1A, CDKN2A and Fas were over expressed, but the expression of cell-cycle-progression-related genes was inhibited. In addition, BRCA1 expression levels were found to be more sensitive to endoplasmic reticulum stress (ERS) in the AnSCs compared to the somatic cells. Deletion of BRCA1 gene aggravated ERS and ERS-induced cell apoptosis.

Conclusions: Our results revealed that BRCA1 is involved in sustaining rapid antler growth possibly via promotion of DNA damage repair that acts to maintain genome stability while protecting cells from p53/ERS-induced cell death. Understanding the mechanisms underlying the role played by BRCA1 in the process of antler regeneration is of great significance not only for regenerative medicine, but also for the understanding of cancer development.

Abstract Image

Abstract Image

Abstract Image

BRCA1可能通过平衡p53/内质网应激信号通路参与维持鹿角的快速生长。
背景:再生是修复组织损伤后结构和功能的首选方法。细胞在损伤部位的快速增殖是再生过程的组成部分。然而,即使是增殖细胞中细微的突变也可能引起异常分化而造成有害影响。有趣的是,鹿角,可以说是再生最快的哺乳动物组织,到目前为止还没有恶性肿瘤的报道。他们提供了一个哺乳动物模型,以了解在避免恶性肿瘤发展的同时实现快速再生的可能机制。鹿角再生的基础是鹿角干细胞的增殖和分化。结果:在鹿角再生过程中,我们鉴定出39个中枢基因,它们可能在鹿角干细胞快速增殖和基因组稳定性之间的平衡中起调节作用。在这39个基因中,肿瘤抑制基因BRCA1在AnSCs中比在鹿体细胞中对DNA损伤更敏感,并且通过CRISPR/Cas9在AnSCs中删除BRCA1导致DNA损伤水平显著升高。缺乏BRCA1促进细胞凋亡和细胞衰老,抑制细胞增殖和细胞自我更新。RNA-seq结果显示,在BRCA1缺失的情况下,p53信号通路显著上调。与此变化相关的是细胞凋亡和细胞衰老相关基因CDKN1A、CDKN2A和Fas的过表达,而细胞周期进展相关基因的表达受到抑制。此外,研究发现,与体细胞相比,ansc中的BRCA1表达水平对内质网应激(ERS)更敏感。BRCA1基因缺失加重ERS, ERS诱导细胞凋亡。结论:我们的研究结果表明,BRCA1参与维持鹿角的快速生长,可能是通过促进DNA损伤修复来维持基因组稳定性,同时保护细胞免受p53/ ers诱导的细胞死亡。了解BRCA1在鹿角再生过程中的作用机制,不仅对再生医学有重要意义,对了解癌症的发生发展也有重要意义。
本文章由计算机程序翻译,如有差异,请以英文原文为准。
求助全文
约1分钟内获得全文 求助全文
来源期刊
Biology Direct
Biology Direct 生物-生物学
CiteScore
6.40
自引率
10.90%
发文量
32
审稿时长
7 months
期刊介绍: Biology Direct serves the life science research community as an open access, peer-reviewed online journal, providing authors and readers with an alternative to the traditional model of peer review. Biology Direct considers original research articles, hypotheses, comments, discovery notes and reviews in subject areas currently identified as those most conducive to the open review approach, primarily those with a significant non-experimental component.
×
引用
GB/T 7714-2015
复制
MLA
复制
APA
复制
导出至
BibTeX EndNote RefMan NoteFirst NoteExpress
×
提示
您的信息不完整,为了账户安全,请先补充。
现在去补充
×
提示
您因"违规操作"
具体请查看互助需知
我知道了
×
提示
确定
请完成安全验证×
copy
已复制链接
快去分享给好友吧!
我知道了
右上角分享
点击右上角分享
0
联系我们:info@booksci.cn Book学术提供免费学术资源搜索服务,方便国内外学者检索中英文文献。致力于提供最便捷和优质的服务体验。 Copyright © 2023 布克学术 All rights reserved.
京ICP备2023020795号-1
ghs 京公网安备 11010802042870号
Book学术文献互助
Book学术文献互助群
群 号:604180095
Book学术官方微信