Reciprocal translocation experiments reveal gut microbiome plasticity and host specificity in a Qinghai-Xizang Plateau lizard.

IF 4.7 1区 生物学 Q1 ZOOLOGY
Wei Yu, Jing Yang, Li-Wei Teng, Xiao-Long Zhao, Ze-Yu Zhu, Shuang Cui, Wei-Guo Du, Zhen-Sheng Liu, Zhi-Gao Zeng
{"title":"Reciprocal translocation experiments reveal gut microbiome plasticity and host specificity in a Qinghai-Xizang Plateau lizard.","authors":"Wei Yu, Jing Yang, Li-Wei Teng, Xiao-Long Zhao, Ze-Yu Zhu, Shuang Cui, Wei-Guo Du, Zhen-Sheng Liu, Zhi-Gao Zeng","doi":"10.24272/j.issn.2095-8137.2024.284","DOIUrl":null,"url":null,"abstract":"<p><p>Animal adaptation to environmental challenges is a complex process involving intricate interactions between the host genotype and gut microbiome composition. The gut microbiome, highly responsive to external environmental factors, plays a crucial role in host adaptability and may facilitate local adaptation within species. Concurrently, the genetic background of host populations influences gut microbiome composition, highlighting the bidirectional relationship between host and microbiome. Despite this, our understanding of gut microbiome plasticity and its role in host adaptability remains limited, particularly in reptiles. To clarify this issue, we conducted a reciprocal translocation experiment with gravid females of the Qinghai toad-headed lizards ( <i>Phrynocephalus vlangalii</i>) between high-altitude (2 600 m a.s.l.) and superhigh-altitude (3 600 m a.s.l.) environments on Dangjin Mountain of the Qinghai-Xizang Plateau, China. One year later, we assessed the phenotypes and gut microbiomes of their offspring. Results revealed significant plasticity in gut microbiome diversity and structure in response to contrasting elevations. High-altitude conditions increased diversity, and maternal effects appeared to enable high-altitude lizards to maintain elevated diversity when exposed to superhigh-altitude environments. Additionally, superhigh-altitude lizards displayed distinct gut microbiome structures with notable host specificity, potentially linked to their lower growth rates. Overall, these findings underscore the importance of the gut microbiome in facilitating reptilian adaptation to rapid environmental changes across altitudinal gradients. Furthermore, this study provides critical insights into microbial mechanisms underpinning local adaptation and adaptative plasticity, offering a foundation for future research on host-microbiome interactions in evolutionary and ecological contexts.</p>","PeriodicalId":48636,"journal":{"name":"Zoological Research","volume":"46 1","pages":"139-151"},"PeriodicalIF":4.7000,"publicationDate":"2025-01-18","publicationTypes":"Journal Article","fieldsOfStudy":null,"isOpenAccess":false,"openAccessPdf":"https://www.ncbi.nlm.nih.gov/pmc/articles/PMC11891006/pdf/","citationCount":"0","resultStr":null,"platform":"Semanticscholar","paperid":null,"PeriodicalName":"Zoological Research","FirstCategoryId":"99","ListUrlMain":"https://doi.org/10.24272/j.issn.2095-8137.2024.284","RegionNum":1,"RegionCategory":"生物学","ArticlePicture":[],"TitleCN":null,"AbstractTextCN":null,"PMCID":null,"EPubDate":"","PubModel":"","JCR":"Q1","JCRName":"ZOOLOGY","Score":null,"Total":0}
引用次数: 0

Abstract

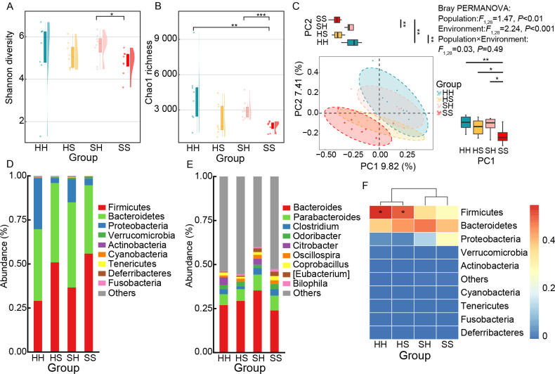
Animal adaptation to environmental challenges is a complex process involving intricate interactions between the host genotype and gut microbiome composition. The gut microbiome, highly responsive to external environmental factors, plays a crucial role in host adaptability and may facilitate local adaptation within species. Concurrently, the genetic background of host populations influences gut microbiome composition, highlighting the bidirectional relationship between host and microbiome. Despite this, our understanding of gut microbiome plasticity and its role in host adaptability remains limited, particularly in reptiles. To clarify this issue, we conducted a reciprocal translocation experiment with gravid females of the Qinghai toad-headed lizards ( Phrynocephalus vlangalii) between high-altitude (2 600 m a.s.l.) and superhigh-altitude (3 600 m a.s.l.) environments on Dangjin Mountain of the Qinghai-Xizang Plateau, China. One year later, we assessed the phenotypes and gut microbiomes of their offspring. Results revealed significant plasticity in gut microbiome diversity and structure in response to contrasting elevations. High-altitude conditions increased diversity, and maternal effects appeared to enable high-altitude lizards to maintain elevated diversity when exposed to superhigh-altitude environments. Additionally, superhigh-altitude lizards displayed distinct gut microbiome structures with notable host specificity, potentially linked to their lower growth rates. Overall, these findings underscore the importance of the gut microbiome in facilitating reptilian adaptation to rapid environmental changes across altitudinal gradients. Furthermore, this study provides critical insights into microbial mechanisms underpinning local adaptation and adaptative plasticity, offering a foundation for future research on host-microbiome interactions in evolutionary and ecological contexts.

Abstract Image

Abstract Image

Abstract Image

互惠易位实验揭示了青藏高原蜥蜴肠道微生物群的可塑性和宿主特异性。
动物对环境挑战的适应是一个复杂的过程,涉及宿主基因型和肠道微生物组成之间复杂的相互作用。肠道微生物组对外部环境因素的高度敏感,在宿主适应性中起着至关重要的作用,并可能促进物种内的局部适应。同时,宿主群体的遗传背景影响肠道微生物组的组成,突出了宿主与微生物组之间的双向关系。尽管如此,我们对肠道微生物群可塑性及其在宿主适应性中的作用的理解仍然有限,特别是在爬行动物中。为了澄清这一问题,我们在青藏高原当金山进行了青海蟾蜍头蜥(Phrynocephalus vlangalii)妊娠雌性在高海拔(2 600 m a.s.l.)和超高海拔(3 600 m a.s.l.)环境之间的反向易位实验。一年后,我们评估了它们后代的表型和肠道微生物组。结果显示,不同海拔条件下,肠道菌群多样性和结构具有显著的可塑性。高海拔环境增加了多样性,而母性效应似乎使高海拔蜥蜴在暴露于超高海拔环境时能够保持较高的多样性。此外,超高海拔蜥蜴表现出独特的肠道微生物群结构,具有显著的宿主特异性,这可能与它们较低的生长速度有关。总的来说,这些发现强调了肠道微生物群在促进爬行动物适应跨越海拔梯度的快速环境变化方面的重要性。此外,该研究提供了支持局部适应和适应可塑性的微生物机制的重要见解,为未来在进化和生态背景下研究宿主-微生物组相互作用提供了基础。
本文章由计算机程序翻译,如有差异,请以英文原文为准。
求助全文
约1分钟内获得全文 求助全文
来源期刊
Zoological Research
Zoological Research Medicine-General Medicine
CiteScore
7.60
自引率
10.20%
发文量
1937
审稿时长
8 weeks
期刊介绍: Established in 1980, Zoological Research (ZR) is a bimonthly publication produced by Kunming Institute of Zoology, the Chinese Academy of Sciences, and the China Zoological Society. It publishes peer-reviewed original research article/review/report/note/letter to the editor/editorial in English on Primates and Animal Models, Conservation and Utilization of Animal Resources, and Animal Diversity and Evolution.
×
引用
GB/T 7714-2015
复制
MLA
复制
APA
复制
导出至
BibTeX EndNote RefMan NoteFirst NoteExpress
×
提示
您的信息不完整,为了账户安全,请先补充。
现在去补充
×
提示
您因"违规操作"
具体请查看互助需知
我知道了
×
提示
确定
请完成安全验证×
copy
已复制链接
快去分享给好友吧!
我知道了
右上角分享
点击右上角分享
0
联系我们:info@booksci.cn Book学术提供免费学术资源搜索服务,方便国内外学者检索中英文文献。致力于提供最便捷和优质的服务体验。 Copyright © 2023 布克学术 All rights reserved.
京ICP备2023020795号-1
ghs 京公网安备 11010802042870号
Book学术文献互助
Book学术文献互助群
群 号:604180095
Book学术官方微信