Acinetobacter baumannii Clinical Isolates Resist Complement-Mediated Lysis by Inhibiting the Complement Cascade and Improperly Depositing MAC.

IF 3 3区 医学 Q2 IMMUNOLOGY
Journal of Innate Immunity Pub Date : 2025-01-01 Epub Date: 2025-01-22 DOI:10.1159/000543664
Michal Magda, Wendy Boschloo, Serena Bettoni, Derek Fairley, Thomas A Russo, Christian G Giske, Chaitanya Tellapragada, Suzan H M Rooijakkers, Kristian Riesbeck, Anna M Blom
{"title":"Acinetobacter baumannii Clinical Isolates Resist Complement-Mediated Lysis by Inhibiting the Complement Cascade and Improperly Depositing MAC.","authors":"Michal Magda, Wendy Boschloo, Serena Bettoni, Derek Fairley, Thomas A Russo, Christian G Giske, Chaitanya Tellapragada, Suzan H M Rooijakkers, Kristian Riesbeck, Anna M Blom","doi":"10.1159/000543664","DOIUrl":null,"url":null,"abstract":"<p><strong>Introduction: </strong>Acinetobacter baumannii is a gram-negative opportunistic bacterium that causes life-threatening infections in immunocompromised hosts. The complement system is a critical mechanism of innate immunity that protects the human body from bacterial infections. Complement activation leads to the deposition of the membrane attack complex (MAC), which can directly lyse gram-negative bacteria. However, A. baumannii has developed evasion mechanisms to protect itself from complement.</p><p><strong>Methods: </strong>Complement deposition was investigated by flow cytometry and Western blotting. Soluble MAC formation was assessed by ELISA. Bacterial serum resistance was determined by the SYTOX Green Assay. Galleria mellonella was used as an infection model. Genome sequencing revealed virulence genes carried by isolates.</p><p><strong>Results: </strong>We examined clinical isolates of A. baumannii and found 11 isolates with MAC deposition and 5 isolates without deposition. Trypsinization of MAC-positive isolates significantly reduced MAC, indicating incorrect insertion, consistent with a lack of lysis of these strains. MAC-negative isolates inhibited alternative pathway activation and were significantly more serum-resistant. These strains were also more virulent in a G. mellonella infection model. Whole genome sequencing revealed that MAC-negative isolates carried more virulence genes, and both MAC-negative and MAC-positive A. baumannii significantly differed in capsule type. Importantly, a correlation was observed between complement inhibition and capsule type (e.g., capsule locus KL171) of MAC-negative bacteria, while the capsule type (e.g., KL230) of MAC-positive A. baumannii was associated with increased sensitivity to MAC-mediated lysis.</p><p><strong>Conclusion: </strong>Our findings suggest a relationship between capsule type, complement resistance, and host virulence in A. baumannii.</p><p><strong>Introduction: </strong>Acinetobacter baumannii is a gram-negative opportunistic bacterium that causes life-threatening infections in immunocompromised hosts. The complement system is a critical mechanism of innate immunity that protects the human body from bacterial infections. Complement activation leads to the deposition of the membrane attack complex (MAC), which can directly lyse gram-negative bacteria. However, A. baumannii has developed evasion mechanisms to protect itself from complement.</p><p><strong>Methods: </strong>Complement deposition was investigated by flow cytometry and Western blotting. Soluble MAC formation was assessed by ELISA. Bacterial serum resistance was determined by the SYTOX Green Assay. Galleria mellonella was used as an infection model. Genome sequencing revealed virulence genes carried by isolates.</p><p><strong>Results: </strong>We examined clinical isolates of A. baumannii and found 11 isolates with MAC deposition and 5 isolates without deposition. Trypsinization of MAC-positive isolates significantly reduced MAC, indicating incorrect insertion, consistent with a lack of lysis of these strains. MAC-negative isolates inhibited alternative pathway activation and were significantly more serum-resistant. These strains were also more virulent in a G. mellonella infection model. Whole genome sequencing revealed that MAC-negative isolates carried more virulence genes, and both MAC-negative and MAC-positive A. baumannii significantly differed in capsule type. Importantly, a correlation was observed between complement inhibition and capsule type (e.g., capsule locus KL171) of MAC-negative bacteria, while the capsule type (e.g., KL230) of MAC-positive A. baumannii was associated with increased sensitivity to MAC-mediated lysis.</p><p><strong>Conclusion: </strong>Our findings suggest a relationship between capsule type, complement resistance, and host virulence in A. baumannii.</p>","PeriodicalId":16113,"journal":{"name":"Journal of Innate Immunity","volume":" ","pages":"112-125"},"PeriodicalIF":3.0000,"publicationDate":"2025-01-01","publicationTypes":"Journal Article","fieldsOfStudy":null,"isOpenAccess":false,"openAccessPdf":"https://www.ncbi.nlm.nih.gov/pmc/articles/PMC11845171/pdf/","citationCount":"0","resultStr":null,"platform":"Semanticscholar","paperid":null,"PeriodicalName":"Journal of Innate Immunity","FirstCategoryId":"3","ListUrlMain":"https://doi.org/10.1159/000543664","RegionNum":3,"RegionCategory":"医学","ArticlePicture":[],"TitleCN":null,"AbstractTextCN":null,"PMCID":null,"EPubDate":"2025/1/22 0:00:00","PubModel":"Epub","JCR":"Q2","JCRName":"IMMUNOLOGY","Score":null,"Total":0}
引用次数: 0

Abstract

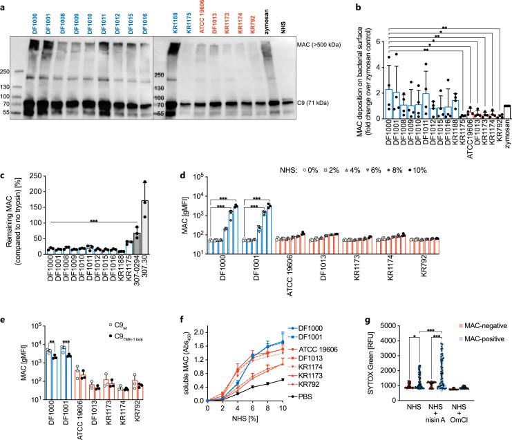
Introduction: Acinetobacter baumannii is a gram-negative opportunistic bacterium that causes life-threatening infections in immunocompromised hosts. The complement system is a critical mechanism of innate immunity that protects the human body from bacterial infections. Complement activation leads to the deposition of the membrane attack complex (MAC), which can directly lyse gram-negative bacteria. However, A. baumannii has developed evasion mechanisms to protect itself from complement.

Methods: Complement deposition was investigated by flow cytometry and Western blotting. Soluble MAC formation was assessed by ELISA. Bacterial serum resistance was determined by the SYTOX Green Assay. Galleria mellonella was used as an infection model. Genome sequencing revealed virulence genes carried by isolates.

Results: We examined clinical isolates of A. baumannii and found 11 isolates with MAC deposition and 5 isolates without deposition. Trypsinization of MAC-positive isolates significantly reduced MAC, indicating incorrect insertion, consistent with a lack of lysis of these strains. MAC-negative isolates inhibited alternative pathway activation and were significantly more serum-resistant. These strains were also more virulent in a G. mellonella infection model. Whole genome sequencing revealed that MAC-negative isolates carried more virulence genes, and both MAC-negative and MAC-positive A. baumannii significantly differed in capsule type. Importantly, a correlation was observed between complement inhibition and capsule type (e.g., capsule locus KL171) of MAC-negative bacteria, while the capsule type (e.g., KL230) of MAC-positive A. baumannii was associated with increased sensitivity to MAC-mediated lysis.

Conclusion: Our findings suggest a relationship between capsule type, complement resistance, and host virulence in A. baumannii.

Introduction: Acinetobacter baumannii is a gram-negative opportunistic bacterium that causes life-threatening infections in immunocompromised hosts. The complement system is a critical mechanism of innate immunity that protects the human body from bacterial infections. Complement activation leads to the deposition of the membrane attack complex (MAC), which can directly lyse gram-negative bacteria. However, A. baumannii has developed evasion mechanisms to protect itself from complement.

Methods: Complement deposition was investigated by flow cytometry and Western blotting. Soluble MAC formation was assessed by ELISA. Bacterial serum resistance was determined by the SYTOX Green Assay. Galleria mellonella was used as an infection model. Genome sequencing revealed virulence genes carried by isolates.

Results: We examined clinical isolates of A. baumannii and found 11 isolates with MAC deposition and 5 isolates without deposition. Trypsinization of MAC-positive isolates significantly reduced MAC, indicating incorrect insertion, consistent with a lack of lysis of these strains. MAC-negative isolates inhibited alternative pathway activation and were significantly more serum-resistant. These strains were also more virulent in a G. mellonella infection model. Whole genome sequencing revealed that MAC-negative isolates carried more virulence genes, and both MAC-negative and MAC-positive A. baumannii significantly differed in capsule type. Importantly, a correlation was observed between complement inhibition and capsule type (e.g., capsule locus KL171) of MAC-negative bacteria, while the capsule type (e.g., KL230) of MAC-positive A. baumannii was associated with increased sensitivity to MAC-mediated lysis.

Conclusion: Our findings suggest a relationship between capsule type, complement resistance, and host virulence in A. baumannii.

Abstract Image

Abstract Image

Abstract Image

鲍曼不动杆菌临床分离株通过抑制补体级联和不适当沉积MAC来抵抗补体介导的裂解。
鲍曼不动杆菌是一种革兰氏阴性机会性细菌,在免疫功能低下的宿主中引起危及生命的感染。世界卫生组织(世卫组织)认识到鲍曼假杆菌的高死亡率和日益增加的抗菌素耐药性,并呼吁采取新的治疗办法。补体系统是保护人体免受细菌感染的先天免疫的关键机制。补体激活导致膜攻击复合物(MAC)的沉积,它可以直接裂解革兰氏阴性菌。然而,鲍曼不动杆菌已经发展出逃避机制来保护自己免受补体的侵害。在这里,我们检查了鲍曼不动杆菌的临床分离株,发现11株有MAC沉积,5株没有沉积。MAC阳性分离株的胰蛋白酶化显著降低了MAC,表明插入错误,与这些菌株缺乏裂解一致。mac阴性的分离株抑制了替代途径的激活,并且明显更具血清抗性。这些菌株在mellonella感染模型中也具有更强的毒性。全基因组测序结果显示,mac阴性菌株携带的毒力基因较多,且mac阴性菌株和mac阳性菌株荚膜类型差异显著。重要的是,补体抑制与mac阴性细菌的胶囊类型(如胶囊位点KL171)之间存在相关性,而mac阳性鲍曼不饱和杆菌的胶囊类型(如KL230)与mac介导的裂解敏感性增加有关。因此,我们的研究结果表明鲍曼不动杆菌的胶囊类型、补体抗性和宿主毒力之间存在关系。
本文章由计算机程序翻译,如有差异,请以英文原文为准。
求助全文
约1分钟内获得全文 求助全文
来源期刊
Journal of Innate Immunity
Journal of Innate Immunity 医学-免疫学
CiteScore
10.50
自引率
1.90%
发文量
35
审稿时长
7.5 months
期刊介绍: The ''Journal of Innate Immunity'' is a bimonthly journal covering all aspects within the area of innate immunity, including evolution of the immune system, molecular biology of cells involved in innate immunity, pattern recognition and signals of ‘danger’, microbial corruption, host response and inflammation, mucosal immunity, complement and coagulation, sepsis and septic shock, molecular genomics, and development of immunotherapies. The journal publishes original research articles, short communications, reviews, commentaries and letters to the editors. In addition to regular papers, some issues feature a special section with a thematic focus.
×
引用
GB/T 7714-2015
复制
MLA
复制
APA
复制
导出至
BibTeX EndNote RefMan NoteFirst NoteExpress
×
提示
您的信息不完整,为了账户安全,请先补充。
现在去补充
×
提示
您因"违规操作"
具体请查看互助需知
我知道了
×
提示
确定
请完成安全验证×
copy
已复制链接
快去分享给好友吧!
我知道了
右上角分享
点击右上角分享
0
联系我们:info@booksci.cn Book学术提供免费学术资源搜索服务,方便国内外学者检索中英文文献。致力于提供最便捷和优质的服务体验。 Copyright © 2023 布克学术 All rights reserved.
京ICP备2023020795号-1
ghs 京公网安备 11010802042870号
Book学术文献互助
Book学术文献互助群
群 号:604180095
Book学术官方微信