Triiodothyronine treatment in mice improves stroke outcome and reduces blood-brain barrier damage.

IF 4.3 2区 医学 Q2 ENDOCRINOLOGY & METABOLISM
European Thyroid Journal Pub Date : 2025-02-03 Print Date: 2025-02-01 DOI:10.1530/ETJ-24-0143
Daniel Ullrich, Dagmar Führer, Heike Heuer, Steffen Mayerl, Steffen Haupeltshofer, Linda-Isabell Schmitt, Markus Leo, Rebecca D Szepanowski, Tim Hagenacker, Markus Schwaninger, Christoph Kleinschnitz, Friederike Langhauser
{"title":"Triiodothyronine treatment in mice improves stroke outcome and reduces blood-brain barrier damage.","authors":"Daniel Ullrich, Dagmar Führer, Heike Heuer, Steffen Mayerl, Steffen Haupeltshofer, Linda-Isabell Schmitt, Markus Leo, Rebecca D Szepanowski, Tim Hagenacker, Markus Schwaninger, Christoph Kleinschnitz, Friederike Langhauser","doi":"10.1530/ETJ-24-0143","DOIUrl":null,"url":null,"abstract":"<p><strong>Objective: </strong>Thyroid hormones control a variety of processes in the central nervous system and influence its response to different stimuli, such as ischemic stroke. Post-stroke administration of 3,3',5-triiodo-L-thyronine (T3) has been reported to substantially improve outcomes, but the optimal dosage and time window remain elusive.</p><p><strong>Methods: </strong>Stroke was induced in mice by transient middle cerebral artery occlusion (tMCAO), and T3 was administered at different doses and time points before and after stroke.</p><p><strong>Results: </strong>We demonstrated a dose-dependent protective effect of T3 reducing infarct volumes with an optimal T3 dosage of 25 μg/kg. In addition, we observed a time-dependent effectiveness that was most profound when T3 was administered 1 h after tMCAO (P < 0.001), with a gradual reduction in efficacy at 4.5 h (P = 0.066), and no reduction in infarct volumes when T3 was injected with an 8-h delay (P > 0.999). The protective effect of acute T3 treatment persisted for 72 h post-tMCAO (P < 0.01) and accelerated the recovery of motor function by day 3 (P < 0.05). In-depth investigations further revealed reduced cerebral edema and diminished blood-brain barrier leakage, indicated by reduced extravasation of Evans blue and diminished aquaporin-4 expression.</p><p><strong>Conclusion: </strong>Our findings suggest that T3 may be a promising intervention for ischemic stroke in the acute phase.</p>","PeriodicalId":12159,"journal":{"name":"European Thyroid Journal","volume":" ","pages":""},"PeriodicalIF":4.3000,"publicationDate":"2025-02-03","publicationTypes":"Journal Article","fieldsOfStudy":null,"isOpenAccess":false,"openAccessPdf":"https://www.ncbi.nlm.nih.gov/pmc/articles/PMC11825150/pdf/","citationCount":"0","resultStr":null,"platform":"Semanticscholar","paperid":null,"PeriodicalName":"European Thyroid Journal","FirstCategoryId":"3","ListUrlMain":"https://doi.org/10.1530/ETJ-24-0143","RegionNum":2,"RegionCategory":"医学","ArticlePicture":[],"TitleCN":null,"AbstractTextCN":null,"PMCID":null,"EPubDate":"2025/2/1 0:00:00","PubModel":"Print","JCR":"Q2","JCRName":"ENDOCRINOLOGY & METABOLISM","Score":null,"Total":0}
引用次数: 0

Abstract

Objective: Thyroid hormones control a variety of processes in the central nervous system and influence its response to different stimuli, such as ischemic stroke. Post-stroke administration of 3,3',5-triiodo-L-thyronine (T3) has been reported to substantially improve outcomes, but the optimal dosage and time window remain elusive.

Methods: Stroke was induced in mice by transient middle cerebral artery occlusion (tMCAO), and T3 was administered at different doses and time points before and after stroke.

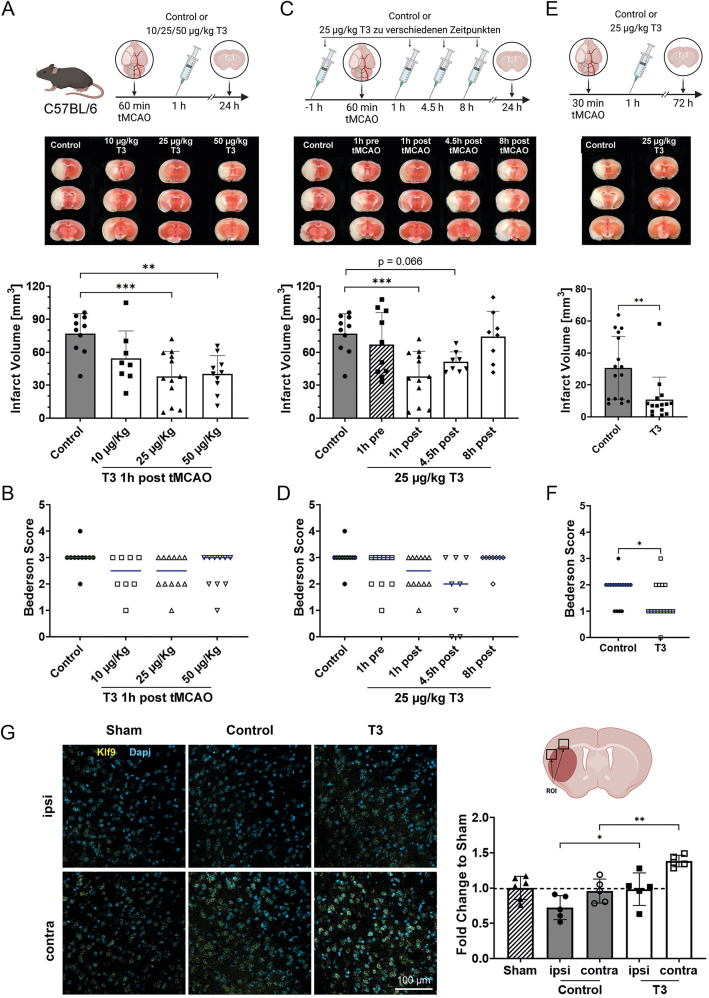
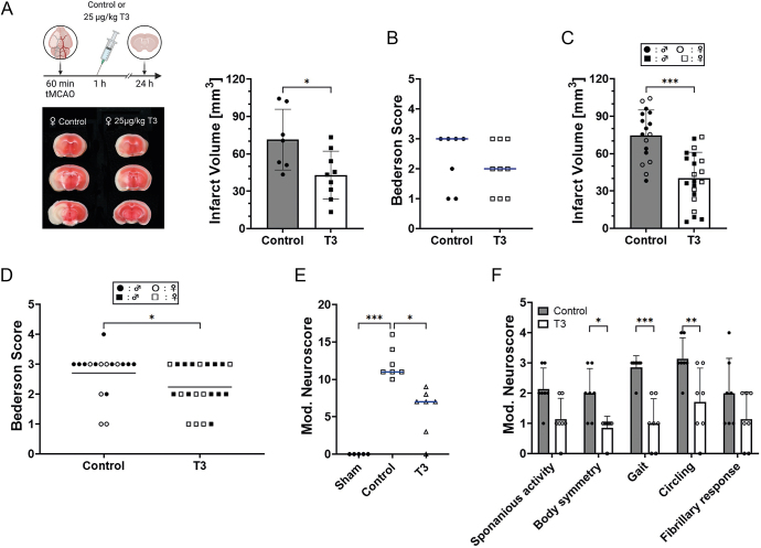
Results: We demonstrated a dose-dependent protective effect of T3 reducing infarct volumes with an optimal T3 dosage of 25 μg/kg. In addition, we observed a time-dependent effectiveness that was most profound when T3 was administered 1 h after tMCAO (P < 0.001), with a gradual reduction in efficacy at 4.5 h (P = 0.066), and no reduction in infarct volumes when T3 was injected with an 8-h delay (P > 0.999). The protective effect of acute T3 treatment persisted for 72 h post-tMCAO (P < 0.01) and accelerated the recovery of motor function by day 3 (P < 0.05). In-depth investigations further revealed reduced cerebral edema and diminished blood-brain barrier leakage, indicated by reduced extravasation of Evans blue and diminished aquaporin-4 expression.

Conclusion: Our findings suggest that T3 may be a promising intervention for ischemic stroke in the acute phase.

Abstract Image

Abstract Image

Abstract Image

三碘甲状腺原氨酸治疗可改善小鼠中风预后并减少血脑屏障损伤。
目的甲状腺激素(TH)控制中枢神经系统的多种过程并影响其对不同刺激的反应,如缺血性中风。脑卒中后给予3,3',5-三碘- l -甲状腺原氨酸(T3)已报道可显著改善预后,但最佳剂量和时间窗仍难以确定。方法短暂性大脑中动脉闭塞(tMCAO)致小鼠脑卒中,在脑卒中前后不同时间点给予不同剂量的T3。结果我们证明了T3减少梗死体积的剂量依赖性保护作用,最佳T3剂量为25µg/kg。此外,我们观察到时间依赖性效果,在tMCAO后1小时给予T3时效果最显著(P < 0.001),在4.5小时时效果逐渐降低(P = 0.066),延迟8小时注射T3时梗死体积没有减少(P > 0.999)。急性T3治疗的保护作用持续72 h (P < 0.01),并在第3天加速运动功能的恢复(P < 0.05)。进一步的深入研究显示脑水肿减少,血脑屏障渗漏减少,Evans蓝外渗减少,水通道蛋白-4表达减少。结论T3可能是缺血性脑卒中急性期的有效干预手段。
本文章由计算机程序翻译,如有差异,请以英文原文为准。
求助全文
约1分钟内获得全文 求助全文
来源期刊
European Thyroid Journal
European Thyroid Journal Medicine-Endocrinology, Diabetes and Metabolism
CiteScore
6.70
自引率
2.10%
发文量
156
期刊介绍: The ''European Thyroid Journal'' publishes papers reporting original research in basic, translational and clinical thyroidology. Original contributions cover all aspects of the field, from molecular and cellular biology to immunology and biochemistry, from physiology to pathology, and from pediatric to adult thyroid diseases with a special focus on thyroid cancer. Readers also benefit from reviews by noted experts, which highlight especially active areas of current research. The journal will further publish formal guidelines in the field, produced and endorsed by the European Thyroid Association.
×
引用
GB/T 7714-2015
复制
MLA
复制
APA
复制
导出至
BibTeX EndNote RefMan NoteFirst NoteExpress
×
提示
您的信息不完整,为了账户安全,请先补充。
现在去补充
×
提示
您因"违规操作"
具体请查看互助需知
我知道了
×
提示
确定
请完成安全验证×
copy
已复制链接
快去分享给好友吧!
我知道了
右上角分享
点击右上角分享
0
联系我们:info@booksci.cn Book学术提供免费学术资源搜索服务,方便国内外学者检索中英文文献。致力于提供最便捷和优质的服务体验。 Copyright © 2023 布克学术 All rights reserved.
京ICP备2023020795号-1
ghs 京公网安备 11010802042870号
Book学术文献互助
Book学术文献互助群
群 号:604180095
Book学术官方微信