Differential pathological changes in colon microenvironments in acute and chronic mouse models of inflammatory bowel disease.

IF 3.2 2区 生物学 Q3 CELL BIOLOGY
Animal Cells and Systems Pub Date : 2025-01-18 eCollection Date: 2025-01-01 DOI:10.1080/19768354.2025.2451408
NaYeon Ham, Minji Park, Young-An Bae, Eui-Ju Yeo, YunJae Jung
{"title":"Differential pathological changes in colon microenvironments in acute and chronic mouse models of inflammatory bowel disease.","authors":"NaYeon Ham, Minji Park, Young-An Bae, Eui-Ju Yeo, YunJae Jung","doi":"10.1080/19768354.2025.2451408","DOIUrl":null,"url":null,"abstract":"<p><p>Inflammatory bowel disease is a chronic condition characterized by inflammation of the gastrointestinal tract, resulting from an abnormal immune response to normal stimuli, such as food and intestinal flora. Since the etiology of this disease remains largely unknown, murine models induced by the consumption of dextran-sodium sulfate serve as a pivotal tool for studying colon inflammation. In this study, we employed both acute and chronic colitis mouse models induced by varying durations of dextran-sodium sulfate consumption to investigate the pathological and immunologic characteristics throughout the disease course. During the acute phase, activated innate inflammation marked by M1 macrophage infiltration was prominent. In contrast, the chronic phase was characterized by tissue remodeling, with a significant increase in M2 macrophages and lymphocytes. RNA-sequencing revealed genetic changes in acute and chronic colitis, marked by the maintenance of genomic integrity in the acute phase and extracellular matrix dynamics in the chronic phase. These phase-specific alterations reflect the multifaceted physiological processes involved in the initiation and progression of inflammation in the large intestine, underscoring the necessity for distinct experimental approaches for each phase. The findings demonstrate that the factors shaping the large intestinal immune microenvironment change specifically during the acute and chronic phases of experimental inflammatory bowel disease, highlighting the importance of developing therapeutic strategies that align with the disease course.</p>","PeriodicalId":7804,"journal":{"name":"Animal Cells and Systems","volume":"29 1","pages":"100-112"},"PeriodicalIF":3.2000,"publicationDate":"2025-01-18","publicationTypes":"Journal Article","fieldsOfStudy":null,"isOpenAccess":false,"openAccessPdf":"https://www.ncbi.nlm.nih.gov/pmc/articles/PMC11748878/pdf/","citationCount":"0","resultStr":null,"platform":"Semanticscholar","paperid":null,"PeriodicalName":"Animal Cells and Systems","FirstCategoryId":"99","ListUrlMain":"https://doi.org/10.1080/19768354.2025.2451408","RegionNum":2,"RegionCategory":"生物学","ArticlePicture":[],"TitleCN":null,"AbstractTextCN":null,"PMCID":null,"EPubDate":"2025/1/1 0:00:00","PubModel":"eCollection","JCR":"Q3","JCRName":"CELL BIOLOGY","Score":null,"Total":0}
引用次数: 0

Abstract

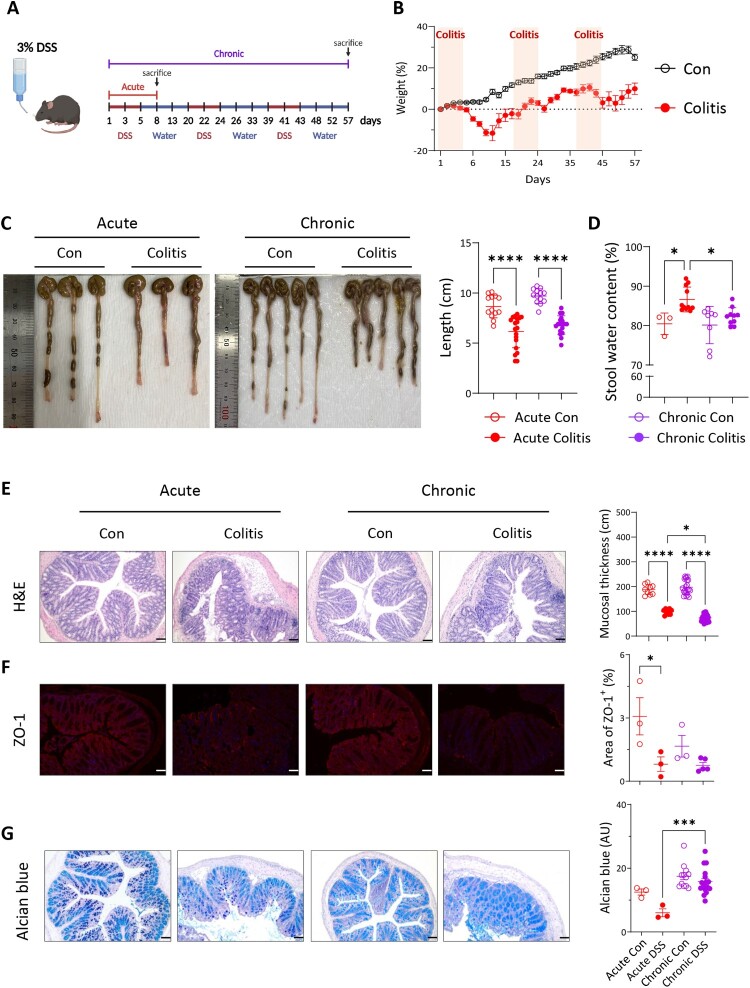
Inflammatory bowel disease is a chronic condition characterized by inflammation of the gastrointestinal tract, resulting from an abnormal immune response to normal stimuli, such as food and intestinal flora. Since the etiology of this disease remains largely unknown, murine models induced by the consumption of dextran-sodium sulfate serve as a pivotal tool for studying colon inflammation. In this study, we employed both acute and chronic colitis mouse models induced by varying durations of dextran-sodium sulfate consumption to investigate the pathological and immunologic characteristics throughout the disease course. During the acute phase, activated innate inflammation marked by M1 macrophage infiltration was prominent. In contrast, the chronic phase was characterized by tissue remodeling, with a significant increase in M2 macrophages and lymphocytes. RNA-sequencing revealed genetic changes in acute and chronic colitis, marked by the maintenance of genomic integrity in the acute phase and extracellular matrix dynamics in the chronic phase. These phase-specific alterations reflect the multifaceted physiological processes involved in the initiation and progression of inflammation in the large intestine, underscoring the necessity for distinct experimental approaches for each phase. The findings demonstrate that the factors shaping the large intestinal immune microenvironment change specifically during the acute and chronic phases of experimental inflammatory bowel disease, highlighting the importance of developing therapeutic strategies that align with the disease course.

Abstract Image

Abstract Image

Abstract Image

急性和慢性炎症性肠病小鼠模型结肠微环境的差异病理改变
炎症性肠病是一种以胃肠道炎症为特征的慢性疾病,由对正常刺激(如食物和肠道菌群)的异常免疫反应引起。由于这种疾病的病因在很大程度上仍然未知,由右旋糖酐-硫酸钠消耗诱导的小鼠模型作为研究结肠炎症的关键工具。在这项研究中,我们采用不同时间的右旋糖酐硫酸钠诱导的急性和慢性结肠炎小鼠模型来研究整个疾病过程中的病理和免疫学特征。急性期,以M1巨噬细胞浸润为标志的活化性先天炎症明显。而慢性期则以组织重塑为特征,M2巨噬细胞和淋巴细胞显著增加。rna测序揭示了急性和慢性结肠炎的遗传变化,其特征是急性期基因组完整性的维持和慢性期细胞外基质动力学的维持。这些阶段特异性改变反映了涉及大肠炎症起始和进展的多方面生理过程,强调了对每个阶段采用不同实验方法的必要性。研究结果表明,形成大肠免疫微环境的因素在实验性炎症性肠病的急性和慢性阶段发生特异性变化,强调了开发与疾病病程一致的治疗策略的重要性。
本文章由计算机程序翻译,如有差异,请以英文原文为准。
求助全文
约1分钟内获得全文 求助全文
来源期刊
Animal Cells and Systems
Animal Cells and Systems 生物-动物学
CiteScore
4.50
自引率
24.10%
发文量
33
审稿时长
6 months
期刊介绍: Animal Cells and Systems is the official journal of the Korean Society for Integrative Biology. This international, peer-reviewed journal publishes original papers that cover diverse aspects of biological sciences including Bioinformatics and Systems Biology, Developmental Biology, Evolution and Systematic Biology, Population Biology, & Animal Behaviour, Molecular and Cellular Biology, Neurobiology and Immunology, and Translational Medicine.
×
引用
GB/T 7714-2015
复制
MLA
复制
APA
复制
导出至
BibTeX EndNote RefMan NoteFirst NoteExpress
×
提示
您的信息不完整,为了账户安全,请先补充。
现在去补充
×
提示
您因"违规操作"
具体请查看互助需知
我知道了
×
提示
确定
请完成安全验证×
copy
已复制链接
快去分享给好友吧!
我知道了
右上角分享
点击右上角分享
0
联系我们:info@booksci.cn Book学术提供免费学术资源搜索服务,方便国内外学者检索中英文文献。致力于提供最便捷和优质的服务体验。 Copyright © 2023 布克学术 All rights reserved.
京ICP备2023020795号-1
ghs 京公网安备 11010802042870号
Book学术文献互助
Book学术文献互助群
群 号:604180095
Book学术官方微信