Artemisinin protected human bronchial epithelial cells from amiodarone-induced oxidative damage via 5'-AMP-activated protein kinase (AMPK) activation.

IF 7.4 2区 生物学 Q1 BIOCHEMISTRY & MOLECULAR BIOLOGY
Redox Report Pub Date : 2025-12-01 Epub Date: 2025-01-13 DOI:10.1080/13510002.2024.2447721
Chao Yang, Wenjun Xiong, Jiayi Dong, Xia Zhao, Guang Liang, Wenhua Zheng
{"title":"Artemisinin protected human bronchial epithelial cells from amiodarone-induced oxidative damage via 5'-AMP-activated protein kinase (AMPK) activation.","authors":"Chao Yang, Wenjun Xiong, Jiayi Dong, Xia Zhao, Guang Liang, Wenhua Zheng","doi":"10.1080/13510002.2024.2447721","DOIUrl":null,"url":null,"abstract":"<p><strong>Background: </strong>Amiodarone, a common antiarrhythmic drug, is known for its severe side effects, including pulmonary toxicity, which involves oxidative stress and apoptosis. Artemisinin, an antimalarial drug, has shown cytoprotective properties by inhibiting oxidative stress and apoptosis. This study investigated the protective effects of artemisinin against amiodarone-induced toxicity in human bronchial epithelial cells (BEAS-2B) and mouse models.</p><p><strong>Results: </strong><i>In vitro</i> experiments revealed that amiodarone decreased cell viability, increased LDH release, ROS generation, caspase 3 activation, and apoptosis in BEAS-2B cells. Artemisinin counteracted these effects by upregulating p-AMPK, CaMKK2, Nrf2, and SOD1 protein levels, thereby protecting the cells from oxidative damage. The protective effect of artemisinin was diminished by the AMPK inhibitor Compound C or AMPKα knockdown. <i>In vivo</i> experiments demonstrated that artemisinin increased p-AMPK and Nrf2 protein levels in lung tissues, protecting against amiodarone-induced apoptosis and bronchial epithelial cell shedding in mice.</p><p><strong>Conclusion: </strong>These findings suggest that artemisinin protects airway epithelial cells and lung tissue from amiodarone-induced oxidative stress and apoptosis through AMPK activation, offering potential new strategies for preventing and treating amiodarone-induced pulmonary toxicity.</p>","PeriodicalId":21096,"journal":{"name":"Redox Report","volume":"30 1","pages":"2447721"},"PeriodicalIF":7.4000,"publicationDate":"2025-12-01","publicationTypes":"Journal Article","fieldsOfStudy":null,"isOpenAccess":false,"openAccessPdf":"https://www.ncbi.nlm.nih.gov/pmc/articles/PMC11731350/pdf/","citationCount":"0","resultStr":null,"platform":"Semanticscholar","paperid":null,"PeriodicalName":"Redox Report","FirstCategoryId":"99","ListUrlMain":"https://doi.org/10.1080/13510002.2024.2447721","RegionNum":2,"RegionCategory":"生物学","ArticlePicture":[],"TitleCN":null,"AbstractTextCN":null,"PMCID":null,"EPubDate":"2025/1/13 0:00:00","PubModel":"Epub","JCR":"Q1","JCRName":"BIOCHEMISTRY & MOLECULAR BIOLOGY","Score":null,"Total":0}
引用次数: 0

Abstract

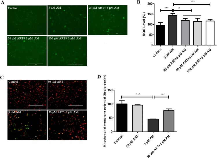
Background: Amiodarone, a common antiarrhythmic drug, is known for its severe side effects, including pulmonary toxicity, which involves oxidative stress and apoptosis. Artemisinin, an antimalarial drug, has shown cytoprotective properties by inhibiting oxidative stress and apoptosis. This study investigated the protective effects of artemisinin against amiodarone-induced toxicity in human bronchial epithelial cells (BEAS-2B) and mouse models.

Results: In vitro experiments revealed that amiodarone decreased cell viability, increased LDH release, ROS generation, caspase 3 activation, and apoptosis in BEAS-2B cells. Artemisinin counteracted these effects by upregulating p-AMPK, CaMKK2, Nrf2, and SOD1 protein levels, thereby protecting the cells from oxidative damage. The protective effect of artemisinin was diminished by the AMPK inhibitor Compound C or AMPKα knockdown. In vivo experiments demonstrated that artemisinin increased p-AMPK and Nrf2 protein levels in lung tissues, protecting against amiodarone-induced apoptosis and bronchial epithelial cell shedding in mice.

Conclusion: These findings suggest that artemisinin protects airway epithelial cells and lung tissue from amiodarone-induced oxidative stress and apoptosis through AMPK activation, offering potential new strategies for preventing and treating amiodarone-induced pulmonary toxicity.

Abstract Image

Abstract Image

Abstract Image

青蒿素通过激活5′- amp活化蛋白激酶(AMPK)保护人支气管上皮细胞免受胺碘酮诱导的氧化损伤。
背景:胺碘酮是一种常见的抗心律失常药物,因其严重的副作用而闻名,包括肺毒性,包括氧化应激和细胞凋亡。青蒿素是一种抗疟疾药物,通过抑制氧化应激和细胞凋亡显示出细胞保护作用。本研究探讨了青蒿素对人支气管上皮细胞(BEAS-2B)和小鼠模型中胺碘酮诱导的毒性的保护作用。结果:体外实验显示,胺碘酮降低BEAS-2B细胞活力,增加LDH释放、ROS生成、caspase 3活化和凋亡。青蒿素通过上调p-AMPK、CaMKK2、Nrf2和SOD1蛋白水平来抵消这些影响,从而保护细胞免受氧化损伤。青蒿素的保护作用被AMPK抑制剂化合物C或AMPKα敲低而减弱。体内实验表明,青蒿素可提高小鼠肺组织中p-AMPK和Nrf2蛋白水平,防止胺碘酮诱导的小鼠肺细胞凋亡和支气管上皮细胞脱落。结论:青蒿素通过激活AMPK对氨碘酮诱导的气道上皮细胞和肺组织的氧化应激和凋亡起到保护作用,为防治氨碘酮诱导的肺毒性提供了可能的新策略。
本文章由计算机程序翻译,如有差异,请以英文原文为准。
求助全文
约1分钟内获得全文 求助全文
来源期刊
Redox Report
Redox Report 生物-生化与分子生物学
CiteScore
6.10
自引率
0.00%
发文量
28
审稿时长
>12 weeks
期刊介绍: Redox Report is a multidisciplinary peer-reviewed open access journal focusing on the role of free radicals, oxidative stress, activated oxygen, perioxidative and redox processes, primarily in the human environment and human pathology. Relevant papers on the animal and plant environment, biology and pathology will also be included. While emphasis is placed upon methodological and intellectual advances underpinned by new data, the journal offers scope for review, hypotheses, critiques and other forms of discussion.
×
引用
GB/T 7714-2015
复制
MLA
复制
APA
复制
导出至
BibTeX EndNote RefMan NoteFirst NoteExpress
×
提示
您的信息不完整,为了账户安全,请先补充。
现在去补充
×
提示
您因"违规操作"
具体请查看互助需知
我知道了
×
提示
确定
请完成安全验证×
copy
已复制链接
快去分享给好友吧!
我知道了
右上角分享
点击右上角分享
0
联系我们:info@booksci.cn Book学术提供免费学术资源搜索服务,方便国内外学者检索中英文文献。致力于提供最便捷和优质的服务体验。 Copyright © 2023 布克学术 All rights reserved.
京ICP备2023020795号-1
ghs 京公网安备 11010802042870号
Book学术文献互助
Book学术文献互助群
群 号:604180095
Book学术官方微信