Icariin targets PDE5A to regulate viability, DNA synthesis and DNA damage of spermatogonial stem cells and improves reproductive capacity.

IF 2.7
Asian journal of andrology Pub Date : 2025-07-01 Epub Date: 2025-01-07 DOI:10.4103/aja2024106
Tian-Long Liao, Cai-Mei He, Di Xiao, Zhi-Rong Zhang, Zuping He, Xiao-Ping Yang
{"title":"Icariin targets PDE5A to regulate viability, DNA synthesis and DNA damage of spermatogonial stem cells and improves reproductive capacity.","authors":"Tian-Long Liao, Cai-Mei He, Di Xiao, Zhi-Rong Zhang, Zuping He, Xiao-Ping Yang","doi":"10.4103/aja2024106","DOIUrl":null,"url":null,"abstract":"<p><strong>Abstract: </strong>Icariin is a pure compound derived from Epimedium brevicornu Maxim, and it helps the regulation of male reproduction. Nevertheless, the role and underlying mechanisms of Icariin in mediating male germ cell development remain to be clarified. Here, we have demonstrated that Icariin promoted proliferation and DNA synthesis of mouse spermatogonial stem cells (SSCs). Furthermore, surface plasmon resonance iron (SPRi) and molecular docking (MOE) assays revealed that phosphodiesterase 5A (PDE5A) was an important target of Icariin in mouse SSCs. Mechanically, Icariin decreased the expression level of PDE5A. Interestingly, hydrogen peroxides (H 2 O 2 ) enhanced the expression level of phosphorylation H2A.X (p-H2A.X), whereas Icariin diminished the expression level of p-H2A.X and DNA damage caused by H 2 O 2 in mouse SSCs. Finally, our in vivo animal study indicated that Icariin protected male reproduction. Collectively, these results implicate that Icariin targets PDE5A to regulate mouse SSC viability and DNA damage and improves male reproductive capacity. This study thus sheds new insights into molecular mechanisms underlying the fate decisions of mammalian SSCs and offers a scientific basis for the clinical application of Icariin in male reproduction.</p>","PeriodicalId":93889,"journal":{"name":"Asian journal of andrology","volume":" ","pages":"543-549"},"PeriodicalIF":2.7000,"publicationDate":"2025-07-01","publicationTypes":"Journal Article","fieldsOfStudy":null,"isOpenAccess":false,"openAccessPdf":"https://www.ncbi.nlm.nih.gov/pmc/articles/PMC12279358/pdf/","citationCount":"0","resultStr":null,"platform":"Semanticscholar","paperid":null,"PeriodicalName":"Asian journal of andrology","FirstCategoryId":"1085","ListUrlMain":"https://doi.org/10.4103/aja2024106","RegionNum":0,"RegionCategory":null,"ArticlePicture":[],"TitleCN":null,"AbstractTextCN":null,"PMCID":null,"EPubDate":"2025/1/7 0:00:00","PubModel":"Epub","JCR":"","JCRName":"","Score":null,"Total":0}
引用次数: 0

Abstract

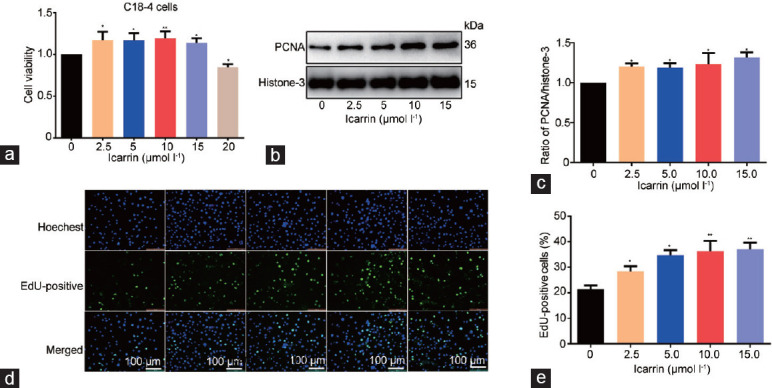
Abstract: Icariin is a pure compound derived from Epimedium brevicornu Maxim, and it helps the regulation of male reproduction. Nevertheless, the role and underlying mechanisms of Icariin in mediating male germ cell development remain to be clarified. Here, we have demonstrated that Icariin promoted proliferation and DNA synthesis of mouse spermatogonial stem cells (SSCs). Furthermore, surface plasmon resonance iron (SPRi) and molecular docking (MOE) assays revealed that phosphodiesterase 5A (PDE5A) was an important target of Icariin in mouse SSCs. Mechanically, Icariin decreased the expression level of PDE5A. Interestingly, hydrogen peroxides (H 2 O 2 ) enhanced the expression level of phosphorylation H2A.X (p-H2A.X), whereas Icariin diminished the expression level of p-H2A.X and DNA damage caused by H 2 O 2 in mouse SSCs. Finally, our in vivo animal study indicated that Icariin protected male reproduction. Collectively, these results implicate that Icariin targets PDE5A to regulate mouse SSC viability and DNA damage and improves male reproductive capacity. This study thus sheds new insights into molecular mechanisms underlying the fate decisions of mammalian SSCs and offers a scientific basis for the clinical application of Icariin in male reproduction.

Abstract Image

Abstract Image

Abstract Image

淫羊藿苷以PDE5A为靶点,调节精原干细胞的活力、DNA合成和DNA损伤,提高生殖能力。
摘要:淫羊藿苷(Icariin)是从淫羊藿(Epimedium brevicornu Maxim)中提取的一种具有调节雄性生殖功能的纯化合物。然而,淫羊藿苷在调节男性生殖细胞发育中的作用和潜在机制尚不清楚。在这里,我们已经证明淫羊藿苷促进小鼠精原干细胞(SSCs)的增殖和DNA合成。此外,表面等离子体共振铁(SPRi)和分子对接(MOE)检测显示,磷酸二酯酶5A (PDE5A)是小鼠ssc中淫羊藿苷的重要靶点。机械上,淫羊藿苷降低PDE5A的表达水平。有趣的是,过氧化氢(H2O2)增强了磷酸化H2A的表达水平。而淫羊藿苷降低了p-H2A的表达水平。X和H2O2对小鼠ssc的DNA损伤。最后,我们的体内动物研究表明淫羊藿苷保护雄性生殖。综上所述,这些结果表明淫羊藿苷靶向PDE5A调节小鼠SSC活力和DNA损伤,提高雄性生殖能力。本研究对哺乳动物ssc命运决定的分子机制有了新的认识,为淫羊藿苷在雄性生殖中的临床应用提供了科学依据。
本文章由计算机程序翻译,如有差异,请以英文原文为准。
求助全文
约1分钟内获得全文 求助全文
来源期刊
自引率
0.00%
发文量
0
文献相关原料
公司名称
产品信息
索莱宝
DMSO
×
引用
GB/T 7714-2015
复制
MLA
复制
APA
复制
导出至
BibTeX EndNote RefMan NoteFirst NoteExpress
×
提示
您的信息不完整,为了账户安全,请先补充。
现在去补充
×
提示
您因"违规操作"
具体请查看互助需知
我知道了
×
提示
确定
请完成安全验证×
copy
已复制链接
快去分享给好友吧!
我知道了
右上角分享
点击右上角分享
0
联系我们:info@booksci.cn Book学术提供免费学术资源搜索服务,方便国内外学者检索中英文文献。致力于提供最便捷和优质的服务体验。 Copyright © 2023 布克学术 All rights reserved.
京ICP备2023020795号-1
ghs 京公网安备 11010802042870号
Book学术文献互助
Book学术文献互助群
群 号:604180095
Book学术官方微信