Microfluidic 3D printing hydrogels based on fish liver decellularized extracellular matrix for liver regeneration.

IF 11.6
Smart medicine Pub Date : 2024-12-22 eCollection Date: 2024-12-01 DOI:10.1002/SMMD.20240056
Haozhen Ren, Danqing Huang, Mengdi Qiu, Lingling Xue, Shaoshi Zhu, Jingjing Gan, Cheng Chen, Dayu Chen, Jinglin Wang
{"title":"Microfluidic 3D printing hydrogels based on fish liver decellularized extracellular matrix for liver regeneration.","authors":"Haozhen Ren, Danqing Huang, Mengdi Qiu, Lingling Xue, Shaoshi Zhu, Jingjing Gan, Cheng Chen, Dayu Chen, Jinglin Wang","doi":"10.1002/SMMD.20240056","DOIUrl":null,"url":null,"abstract":"<p><p>Liver tissue engineering offers potential in liver transplantation, while the development of hydrogels for scalable scaffolds incorporating natural components and effective functionalities is ongoing. Here, we propose a novel microfluidic 3D printing hydrogel derived from decellularized fish liver extracellular matrix for liver regeneration. By decellularizing fish liver and combining it with gelatin methacryloyl, the hydrogel scaffold retains essential endogenous growth factors such as collagen and glycosaminoglycans. Additionally, microfluidic-assisted 3D printing technology enables precise modulation of the composition and architecture of hydrogels to fulfill clinical requirements. Benefiting from the natural source of materials, the hydrogels exhibit excellent biocompatibility and cellular proliferation capacity for incorporating induced pluripotent stem cell-derived hepatocytes (iPSC-heps). Furthermore, the macroscopic architecture and biomechanical environment of hydrogels foster optimal functional expression of iPSC-heps. Importantly, post-transplantation, the hydrogels significantly enhance survival rates and liver function in mice with acute liver failure, promoting liver regeneration and repair. These findings suggest that microfluidic 3D printed hydrogels represent promising candidates for liver transplantation and functional recovery.</p>","PeriodicalId":74816,"journal":{"name":"Smart medicine","volume":"3 4","pages":"e20240056"},"PeriodicalIF":11.6000,"publicationDate":"2024-12-22","publicationTypes":"Journal Article","fieldsOfStudy":null,"isOpenAccess":false,"openAccessPdf":"https://www.ncbi.nlm.nih.gov/pmc/articles/PMC11669779/pdf/","citationCount":"0","resultStr":null,"platform":"Semanticscholar","paperid":null,"PeriodicalName":"Smart medicine","FirstCategoryId":"1085","ListUrlMain":"https://doi.org/10.1002/SMMD.20240056","RegionNum":0,"RegionCategory":null,"ArticlePicture":[],"TitleCN":null,"AbstractTextCN":null,"PMCID":null,"EPubDate":"2024/12/1 0:00:00","PubModel":"eCollection","JCR":"","JCRName":"","Score":null,"Total":0}
引用次数: 0

Abstract

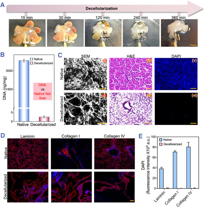
Liver tissue engineering offers potential in liver transplantation, while the development of hydrogels for scalable scaffolds incorporating natural components and effective functionalities is ongoing. Here, we propose a novel microfluidic 3D printing hydrogel derived from decellularized fish liver extracellular matrix for liver regeneration. By decellularizing fish liver and combining it with gelatin methacryloyl, the hydrogel scaffold retains essential endogenous growth factors such as collagen and glycosaminoglycans. Additionally, microfluidic-assisted 3D printing technology enables precise modulation of the composition and architecture of hydrogels to fulfill clinical requirements. Benefiting from the natural source of materials, the hydrogels exhibit excellent biocompatibility and cellular proliferation capacity for incorporating induced pluripotent stem cell-derived hepatocytes (iPSC-heps). Furthermore, the macroscopic architecture and biomechanical environment of hydrogels foster optimal functional expression of iPSC-heps. Importantly, post-transplantation, the hydrogels significantly enhance survival rates and liver function in mice with acute liver failure, promoting liver regeneration and repair. These findings suggest that microfluidic 3D printed hydrogels represent promising candidates for liver transplantation and functional recovery.

Abstract Image

Abstract Image

Abstract Image

基于鱼肝脱细胞细胞外基质的微流控3D打印水凝胶用于肝脏再生。
肝组织工程为肝移植提供了潜力,而用于包含天然成分和有效功能的可伸缩支架的水凝胶的开发正在进行中。在这里,我们提出了一种新型的微流控3D打印水凝胶,来源于脱细胞鱼肝脏细胞外基质,用于肝脏再生。通过去除鱼肝脏的细胞并将其与明胶甲基丙烯酰结合,水凝胶支架保留了必要的内源性生长因子,如胶原蛋白和糖胺聚糖。此外,微流体辅助3D打印技术可以精确调节水凝胶的组成和结构,以满足临床需求。得益于天然的材料来源,水凝胶具有良好的生物相容性和细胞增殖能力,可用于诱导多能干细胞来源的肝细胞(iPSC-heps)。此外,水凝胶的宏观结构和生物力学环境促进了iPSC-heps的最佳功能表达。重要的是,移植后,水凝胶显著提高急性肝功能衰竭小鼠的存活率和肝功能,促进肝脏再生和修复。这些发现表明,微流体3D打印水凝胶是肝移植和功能恢复的有希望的候选者。
本文章由计算机程序翻译,如有差异,请以英文原文为准。
求助全文
约1分钟内获得全文 求助全文
来源期刊
自引率
0.00%
发文量
0
×
引用
GB/T 7714-2015
复制
MLA
复制
APA
复制
导出至
BibTeX EndNote RefMan NoteFirst NoteExpress
×
提示
您的信息不完整,为了账户安全,请先补充。
现在去补充
×
提示
您因"违规操作"
具体请查看互助需知
我知道了
×
提示
确定
请完成安全验证×
copy
已复制链接
快去分享给好友吧!
我知道了
右上角分享
点击右上角分享
0
联系我们:info@booksci.cn Book学术提供免费学术资源搜索服务,方便国内外学者检索中英文文献。致力于提供最便捷和优质的服务体验。 Copyright © 2023 布克学术 All rights reserved.
京ICP备2023020795号-1
ghs 京公网安备 11010802042870号
Book学术文献互助
Book学术文献互助群
群 号:604180095
Book学术官方微信