Correction to “Inhibition of ferroptosis of renal tubular cells with total flavones of Abelmoschus manihot alleviates diabetic tubulopathy”

IF 2.1 4区 医学 Q2 ANATOMY & MORPHOLOGY
{"title":"Correction to “Inhibition of ferroptosis of renal tubular cells with total flavones of Abelmoschus manihot alleviates diabetic tubulopathy”","authors":"","doi":"10.1002/ar.25617","DOIUrl":null,"url":null,"abstract":"<p>Wang, M.-Z., Cai, Y.-F., Fang, Q.-J., Liu, Y.-L., Wang, J., Chen, J.-X., Fu, Y., Wan, B.-Y., Tu, Y., Wu, W., Wan, Y.-G., &amp; Mu, G.-L. (2023). Inhibition of ferroptosis of renal tubular cells with total flavones of <i>Abelmoschus manihot</i> alleviates diabetic tubulopathy. The Anatomical Record, 306(12), 3199–3213. https://doi.org/10.1002/ar.25123</p><p>In the originally-published article, author Yi-Gang Wan's affiliation is incorrect. The correct affiliation is:</p><p>Yi-Gang Wan<sup>1,3</sup></p><p><sup>1</sup>Department of Traditional Chinese Medicine, Nanjing Drum Tower Hospital Clinical College of Nanjing University of Chinese Medicine, Nanjing, China.</p><p><sup>3</sup>Department of Traditional Chinese Medicine, Nanjing Drum Tower Hospital, The Affiliated Hospital of Nanjing University Medical School, Nanjing, China.</p><p>Figure 7 is incorrect due to image overlap and the representative characteristics of the image being unclear. The correct Figure 7 is included below.</p><p><b>FIGURE 7</b> The ferroptosis-related changes triggered by AGEs in vitro. (a) The cell viability of the NRK-52E cells cultured in the media with various AGEs concentrations for 24 and 48 h, respectively; (b) The cell viability of the NRK-52E cells cultured in the media with various RSL-3 concentrations for 24 h; (c) FerroOrange staining in the NRK-52E cells (×800). Scale bar = 20 μm; (d) The production of ROS in the NRK-52E cells (×800). Scale bar = 20 μm; (e) The quantification of Fe<sup>2+</sup> formation fluorescence intensity; (f) The quantification of ROS formation fluorescence intensity. Data are expressed as mean ± SD. **<i>p</i> &lt; 0.01.</p><p>Figure 8(f) is incorrect due to an overlapped image. The correct Figure 8 is included below.</p><p><b>FIGURE 8</b> The effects of TFA and dapagliflozin (Dapa) on ferroptosis-related changes in vitro. (a) The cell viability in the cultured NRK-52E cells exposed to AGEs at 200 μg/mL for 48 h with or without TFA at 5, 10, 20, and 30 μg/mL for 24 h; (b) The cell viability in the cultured NRK-52E cells exposed to AGEs at 200 μg/mL for 48 h with or without Dapa at 10, 20, 50, and 100 μM for 24 h; (c) The cell viability of the NRK-52E cells cultured in the media with various Fer-1 concentrations for 24 h; (d) The cell viability in the cultured NRK-52E cells exposed to AGEs at 200 μg/mL for 48 h with or without Fer-1 at 0.5, 1.0, 1.5, and 2.0 μM for 24 h; (e) FerroOrange staining in the NRK-52E cells (×800). Scale bar = 20 μm; (f) The production of ROS in the NRK-52E cells (×800). Scale bar = 20 μm. Data are expressed as mean ± SD. **<i>p</i> &lt; 0.01.</p><p>We apologize for these errors.</p>","PeriodicalId":50965,"journal":{"name":"Anatomical Record-Advances in Integrative Anatomy and Evolutionary Biology","volume":"308 8","pages":"2275-2277"},"PeriodicalIF":2.1000,"publicationDate":"2025-01-09","publicationTypes":"Journal Article","fieldsOfStudy":null,"isOpenAccess":false,"openAccessPdf":"https://onlinelibrary.wiley.com/doi/epdf/10.1002/ar.25617","citationCount":"0","resultStr":null,"platform":"Semanticscholar","paperid":null,"PeriodicalName":"Anatomical Record-Advances in Integrative Anatomy and Evolutionary Biology","FirstCategoryId":"3","ListUrlMain":"https://anatomypubs.onlinelibrary.wiley.com/doi/10.1002/ar.25617","RegionNum":4,"RegionCategory":"医学","ArticlePicture":[],"TitleCN":null,"AbstractTextCN":null,"PMCID":null,"EPubDate":"","PubModel":"","JCR":"Q2","JCRName":"ANATOMY & MORPHOLOGY","Score":null,"Total":0}
引用次数: 0

Abstract

Wang, M.-Z., Cai, Y.-F., Fang, Q.-J., Liu, Y.-L., Wang, J., Chen, J.-X., Fu, Y., Wan, B.-Y., Tu, Y., Wu, W., Wan, Y.-G., & Mu, G.-L. (2023). Inhibition of ferroptosis of renal tubular cells with total flavones of Abelmoschus manihot alleviates diabetic tubulopathy. The Anatomical Record, 306(12), 3199–3213. https://doi.org/10.1002/ar.25123

In the originally-published article, author Yi-Gang Wan's affiliation is incorrect. The correct affiliation is:

Yi-Gang Wan1,3

1Department of Traditional Chinese Medicine, Nanjing Drum Tower Hospital Clinical College of Nanjing University of Chinese Medicine, Nanjing, China.

3Department of Traditional Chinese Medicine, Nanjing Drum Tower Hospital, The Affiliated Hospital of Nanjing University Medical School, Nanjing, China.

Figure 7 is incorrect due to image overlap and the representative characteristics of the image being unclear. The correct Figure 7 is included below.

FIGURE 7 The ferroptosis-related changes triggered by AGEs in vitro. (a) The cell viability of the NRK-52E cells cultured in the media with various AGEs concentrations for 24 and 48 h, respectively; (b) The cell viability of the NRK-52E cells cultured in the media with various RSL-3 concentrations for 24 h; (c) FerroOrange staining in the NRK-52E cells (×800). Scale bar = 20 μm; (d) The production of ROS in the NRK-52E cells (×800). Scale bar = 20 μm; (e) The quantification of Fe2+ formation fluorescence intensity; (f) The quantification of ROS formation fluorescence intensity. Data are expressed as mean ± SD. **p < 0.01.

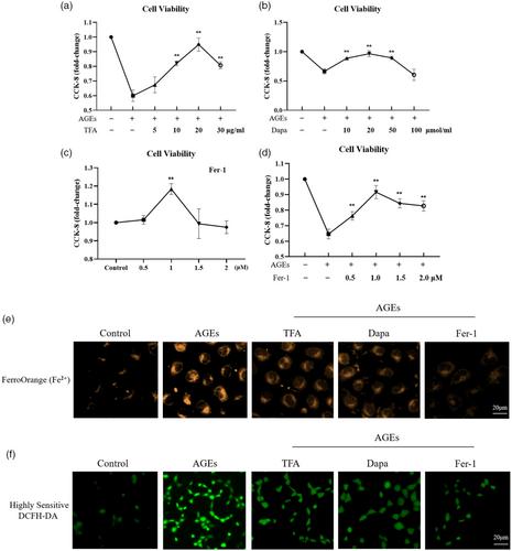
Figure 8(f) is incorrect due to an overlapped image. The correct Figure 8 is included below.

FIGURE 8 The effects of TFA and dapagliflozin (Dapa) on ferroptosis-related changes in vitro. (a) The cell viability in the cultured NRK-52E cells exposed to AGEs at 200 μg/mL for 48 h with or without TFA at 5, 10, 20, and 30 μg/mL for 24 h; (b) The cell viability in the cultured NRK-52E cells exposed to AGEs at 200 μg/mL for 48 h with or without Dapa at 10, 20, 50, and 100 μM for 24 h; (c) The cell viability of the NRK-52E cells cultured in the media with various Fer-1 concentrations for 24 h; (d) The cell viability in the cultured NRK-52E cells exposed to AGEs at 200 μg/mL for 48 h with or without Fer-1 at 0.5, 1.0, 1.5, and 2.0 μM for 24 h; (e) FerroOrange staining in the NRK-52E cells (×800). Scale bar = 20 μm; (f) The production of ROS in the NRK-52E cells (×800). Scale bar = 20 μm. Data are expressed as mean ± SD. **p < 0.01.

We apologize for these errors.

Abstract Image

Abstract Image

Abstract Image

Abstract Image

Abstract Image

更正“马尼沙鼠总黄酮抑制肾小管细胞铁下垂减轻糖尿病小管病变”。
王,安茂忠编。蔡,y - f。方启杰。刘玉玲;,王杰,陈家祥。,傅,Y,万,b -Y。,杜勇,吴伟,万永刚。,,亩,G.-L。(2023). 麻豆总黄酮抑制肾小管细胞铁下垂可减轻糖尿病小管病变。解剖记录,306(12),3199-3213。https://doi.org/10.1002/ar.25123In原发表文章,作者万一刚所属单位不正确。正确的所属单位是:万义刚1,31南京中医药大学南京鼓楼医院临床学院中医科,中国南京3南京大学医学院附属医院南京鼓楼医院中医科,中国南京由于图像重叠和图像的代表性特征不清楚,图7不正确。正确的图7如下所示。图7 AGEs在体外引发的凋亡相关变化。(a) NRK-52E细胞在不同AGEs浓度培养基中分别培养24和48 h的细胞活力;(b) NRK-52E细胞在不同浓度RSL-3培养基中培养24 h的细胞活力;(c) NRK-52E细胞的铁橙色染色(×800)。标尺= 20 μm;(d) NRK-52E细胞中ROS的产生(×800)。标尺= 20 μm;(e) Fe2+形成荧光强度定量;(f) ROS形成荧光强度定量。数据以mean±SD表示。**p < 0.01。由于图像重叠,图8(f)不正确。正确的图8如下所示。图8 TFA和dapagliflozin (Dapa)对铁中毒相关变化的影响。(a)培养的NRK-52E细胞在5、10、20、30 μg/mL浓度的TFA和不TFA浓度分别为5、10、20、30 μg/mL的AGEs作用下培养48 h后的细胞活力;(b)在10、20、50、100 μM浓度下,添加或不添加Dapa,以200 μg/mL浓度的AGEs作用24h后,培养的NRK-52E细胞的细胞活力;(c) NRK-52E细胞在不同fe -1浓度培养基中培养24 h的细胞活力;(d)培养的NRK-52E细胞在0.5、1.0、1.5、2.0 μM浓度的fer1和不含fer1作用下,以200 μg/mL浓度的AGEs作用48 h后的细胞活力;(e) NRK-52E细胞的铁橙色染色(×800)。标尺= 20 μm;(f) NRK-52E细胞中ROS的产生(×800)。标尺= 20 μm。数据以mean±SD表示。**p < 0.01。我们为这些错误道歉。
本文章由计算机程序翻译,如有差异,请以英文原文为准。
求助全文
约1分钟内获得全文 求助全文
来源期刊
CiteScore
4.80
自引率
15.00%
发文量
266
审稿时长
4 months
期刊介绍: The Anatomical Record
×
引用
GB/T 7714-2015
复制
MLA
复制
APA
复制
导出至
BibTeX EndNote RefMan NoteFirst NoteExpress
×
提示
您的信息不完整,为了账户安全,请先补充。
现在去补充
×
提示
您因"违规操作"
具体请查看互助需知
我知道了
×
提示
确定
请完成安全验证×
copy
已复制链接
快去分享给好友吧!
我知道了
右上角分享
点击右上角分享
0
联系我们:info@booksci.cn Book学术提供免费学术资源搜索服务,方便国内外学者检索中英文文献。致力于提供最便捷和优质的服务体验。 Copyright © 2023 布克学术 All rights reserved.
京ICP备2023020795号-1
ghs 京公网安备 11010802042870号
Book学术文献互助
Book学术文献互助群
群 号:604180095
Book学术官方微信