Antibacterial properties and biological activity of 3D-printed titanium alloy implants with a near-infrared photoresponsive surface.

IF 4 3区 医学 Q1 DENTISTRY, ORAL SURGERY & MEDICINE
Ming-Kang Wang, Fan Xiao, Xu Xu
{"title":"Antibacterial properties and biological activity of 3D-printed titanium alloy implants with a near-infrared photoresponsive surface.","authors":"Ming-Kang Wang, Fan Xiao, Xu Xu","doi":"10.1186/s40729-024-00587-2","DOIUrl":null,"url":null,"abstract":"<p><strong>Purpose: </strong>SLM 3D printing technology is one of the most widely used implant-making technologies. However, the surfaces of the implants are relatively rough, and bacteria can easily adhere to them; increasing the risk of postoperative infection. Therefore, we prepared a near-infrared photoresponsive nano-TiO<sub>2</sub> coating on the surface of an SLM 3D-printed titanium alloy sheet (Ti6Al4V) via a hydrothermal method to evaluate its antibacterial properties and biocompatibility.</p><p><strong>Methods: </strong>Using SLM technology, titanium alloy sheets were 3D printed, and a nano-TiO<sub>2</sub> coating was prepared on its surface via a hydrothermal method to obtain Ti6Al4V@TiO<sub>2</sub>. The surface morphology, physicochemical properties, and photothermal response of the samples were observed. The Ti6Al4V groups and Ti6Al4V@TiO<sub>2</sub> groups were cocultured with S. aureus and E. coli and exposed to 808 nm NIR light (0.8 W/cm<sup>2</sup>) and viable plate count experiments and live/dead bacterial staining were used to assess their in vitro antibacterial properties.</p><p><strong>Results: </strong>The hydrophilicity of the nano-TiO<sub>2</sub> coating sample significantly improved and the sample exhibited an excellent photothermal response. The temperature reached 46.9± 0.32 °C after 15 min of irradiation with 808 nm NIR light (0.8 W/cm<sup>2</sup>). The Ti6Al4V group showed significant antibacterial properties after irradiation with 808 nm NIR light, and the Ti6Al4V@TiO<sub>2</sub> group also had partial antibacterial ability without irradiation. After irradiation with 808 nm NIR light, the Ti6Al4V@TiO<sub>2</sub> group showed the strongest antibacterial properties, reaching 90.11± 2.20% and 90.60± 1.08% against S. aureus and E. coli, respectively.</p><p><strong>Conclusions: </strong>A nano-TiO<sub>2</sub> coating prepared via a hydrothermal method produced synergistic antibacterial effects after NIR light irradiation.</p>","PeriodicalId":14076,"journal":{"name":"International Journal of Implant Dentistry","volume":"11 1","pages":"3"},"PeriodicalIF":4.0000,"publicationDate":"2025-01-08","publicationTypes":"Journal Article","fieldsOfStudy":null,"isOpenAccess":false,"openAccessPdf":"https://www.ncbi.nlm.nih.gov/pmc/articles/PMC11711858/pdf/","citationCount":"0","resultStr":null,"platform":"Semanticscholar","paperid":null,"PeriodicalName":"International Journal of Implant Dentistry","FirstCategoryId":"3","ListUrlMain":"https://doi.org/10.1186/s40729-024-00587-2","RegionNum":3,"RegionCategory":"医学","ArticlePicture":[],"TitleCN":null,"AbstractTextCN":null,"PMCID":null,"EPubDate":"","PubModel":"","JCR":"Q1","JCRName":"DENTISTRY, ORAL SURGERY & MEDICINE","Score":null,"Total":0}
引用次数: 0

Abstract

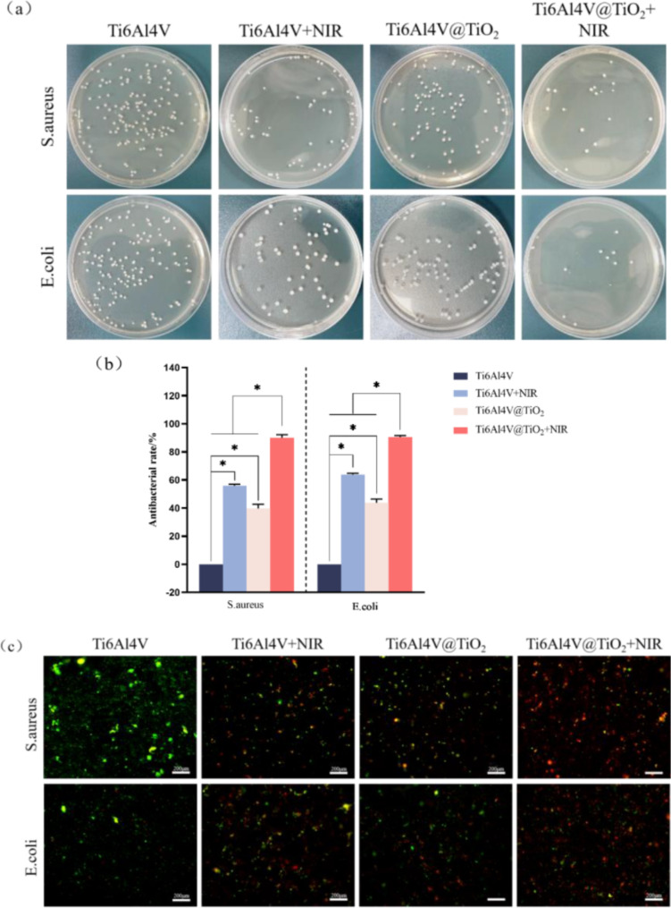
Purpose: SLM 3D printing technology is one of the most widely used implant-making technologies. However, the surfaces of the implants are relatively rough, and bacteria can easily adhere to them; increasing the risk of postoperative infection. Therefore, we prepared a near-infrared photoresponsive nano-TiO2 coating on the surface of an SLM 3D-printed titanium alloy sheet (Ti6Al4V) via a hydrothermal method to evaluate its antibacterial properties and biocompatibility.

Methods: Using SLM technology, titanium alloy sheets were 3D printed, and a nano-TiO2 coating was prepared on its surface via a hydrothermal method to obtain Ti6Al4V@TiO2. The surface morphology, physicochemical properties, and photothermal response of the samples were observed. The Ti6Al4V groups and Ti6Al4V@TiO2 groups were cocultured with S. aureus and E. coli and exposed to 808 nm NIR light (0.8 W/cm2) and viable plate count experiments and live/dead bacterial staining were used to assess their in vitro antibacterial properties.

Results: The hydrophilicity of the nano-TiO2 coating sample significantly improved and the sample exhibited an excellent photothermal response. The temperature reached 46.9± 0.32 °C after 15 min of irradiation with 808 nm NIR light (0.8 W/cm2). The Ti6Al4V group showed significant antibacterial properties after irradiation with 808 nm NIR light, and the Ti6Al4V@TiO2 group also had partial antibacterial ability without irradiation. After irradiation with 808 nm NIR light, the Ti6Al4V@TiO2 group showed the strongest antibacterial properties, reaching 90.11± 2.20% and 90.60± 1.08% against S. aureus and E. coli, respectively.

Conclusions: A nano-TiO2 coating prepared via a hydrothermal method produced synergistic antibacterial effects after NIR light irradiation.

Abstract Image

Abstract Image

Abstract Image

具有近红外光响应表面的3d打印钛合金植入物的抗菌性能和生物活性。
目的:SLM 3D打印技术是目前应用最广泛的种植体制造技术之一。然而,种植体的表面相对粗糙,细菌很容易附着;增加术后感染的风险。因此,我们通过水热法在SLM 3d打印钛合金板(Ti6Al4V)表面制备了近红外光响应纳米tio2涂层,以评估其抗菌性能和生物相容性。方法:采用SLM技术对钛合金板材进行3D打印,并通过水热法在其表面制备纳米tio2涂层,得到Ti6Al4V@TiO2。观察了样品的表面形貌、理化性质和光热响应。Ti6Al4V组和Ti6Al4V@TiO2组与金黄色葡萄球菌和大肠杆菌共培养,808 nm NIR光(0.8 W/cm2)照射,活菌计数实验和活菌/死菌染色评价其体外抗菌性能。结果:纳米tio2涂层样品的亲水性明显提高,并表现出良好的光热响应。808 nm近红外光(0.8 W/cm2)照射15 min后,温度达到46.9±0.32℃。Ti6Al4V组在808 nm近红外光照射后表现出明显的抗菌性能,Ti6Al4V@TiO2组在未照射的情况下也有部分抗菌能力。经808 nm近红外光照射后,Ti6Al4V@TiO2组对金黄色葡萄球菌和大肠杆菌的抑菌效果最强,分别达到90.11±2.20%和90.60±1.08%。结论:水热法制备的纳米tio2涂层经近红外光照射后具有协同抗菌作用。
本文章由计算机程序翻译,如有差异,请以英文原文为准。
求助全文
约1分钟内获得全文 求助全文
来源期刊
International Journal of Implant Dentistry
International Journal of Implant Dentistry DENTISTRY, ORAL SURGERY & MEDICINE-
CiteScore
1.70
自引率
7.40%
发文量
53
审稿时长
13 weeks
期刊介绍: The International Journal of Implant Dentistry is a peer-reviewed open access journal published under the SpringerOpen brand. The journal is dedicated to promoting the exchange and discussion of all research areas relevant to implant dentistry in the form of systematic literature or invited reviews, prospective and retrospective clinical studies, clinical case reports, basic laboratory and animal research, and articles on material research and engineering.
×
引用
GB/T 7714-2015
复制
MLA
复制
APA
复制
导出至
BibTeX EndNote RefMan NoteFirst NoteExpress
×
提示
您的信息不完整,为了账户安全,请先补充。
现在去补充
×
提示
您因"违规操作"
具体请查看互助需知
我知道了
×
提示
确定
请完成安全验证×
copy
已复制链接
快去分享给好友吧!
我知道了
右上角分享
点击右上角分享
0
联系我们:info@booksci.cn Book学术提供免费学术资源搜索服务,方便国内外学者检索中英文文献。致力于提供最便捷和优质的服务体验。 Copyright © 2023 布克学术 All rights reserved.
京ICP备2023020795号-1
ghs 京公网安备 11010802042870号
Book学术文献互助
Book学术文献互助群
群 号:604180095
Book学术官方微信