Neuroligin-3 R451C induces gain-of-function gene expression in astroglia in an astroglia-enriched brain organoid model.

IF 4.7 Q2 CELL & TISSUE ENGINEERING
Rui Dang, Mridul Dalmia, Ziyuan Ma, Mengmeng Jin, Kushal Aluru, Vincent R Mirabella, Ava V Papetti, Li Cai, Peng Jiang
{"title":"Neuroligin-3 R451C induces gain-of-function gene expression in astroglia in an astroglia-enriched brain organoid model.","authors":"Rui Dang, Mridul Dalmia, Ziyuan Ma, Mengmeng Jin, Kushal Aluru, Vincent R Mirabella, Ava V Papetti, Li Cai, Peng Jiang","doi":"10.1186/s13619-024-00219-5","DOIUrl":null,"url":null,"abstract":"<p><p>Astroglia are integral to brain development and the emergence of neurodevelopmental disorders. However, studying the pathophysiology of human astroglia using brain organoid models has been hindered by inefficient astrogliogenesis. In this study, we introduce a robust method for generating astroglia-enriched organoids through BMP4 treatment during the neural differentiation phase of organoid development. Our RNA sequencing analysis reveals that astroglia developed within these organoids exhibit advanced developmental characteristics and enhanced synaptic functions compared to those grown under traditional two-dimensional conditions, particularly highlighted by increased neurexin (NRXN)-neuroligin (NLGN) signaling. Cell adhesion molecules, such as NRXN and NLGN, are essential in regulating interactions between astroglia and neurons. We further discovered that brain organoids derived from human embryonic stem cells (hESCs) harboring the autism-associated NLGN3 R451C mutation exhibit increased astrogliogenesis. Notably, the NLGN3 R451C astroglia demonstrate enhanced branching, indicating a more intricate morphology. Interestingly, our RNA sequencing data suggest that these mutant astroglia significantly upregulate pathways that support neural functions when compared to isogenic wild-type astroglia. Our findings establish a novel astroglia-enriched organoid model, offering a valuable platform for probing the roles of human astroglia in brain development and related disorders.</p>","PeriodicalId":9811,"journal":{"name":"Cell Regeneration","volume":"14 1","pages":"1"},"PeriodicalIF":4.7000,"publicationDate":"2025-01-08","publicationTypes":"Journal Article","fieldsOfStudy":null,"isOpenAccess":false,"openAccessPdf":"https://www.ncbi.nlm.nih.gov/pmc/articles/PMC11711438/pdf/","citationCount":"0","resultStr":null,"platform":"Semanticscholar","paperid":null,"PeriodicalName":"Cell Regeneration","FirstCategoryId":"1085","ListUrlMain":"https://doi.org/10.1186/s13619-024-00219-5","RegionNum":0,"RegionCategory":null,"ArticlePicture":[],"TitleCN":null,"AbstractTextCN":null,"PMCID":null,"EPubDate":"","PubModel":"","JCR":"Q2","JCRName":"CELL & TISSUE ENGINEERING","Score":null,"Total":0}
引用次数: 0

Abstract

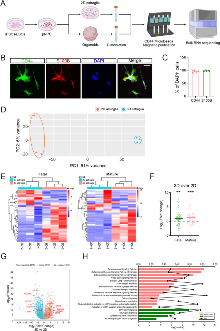
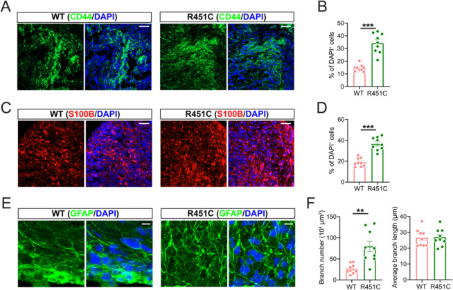
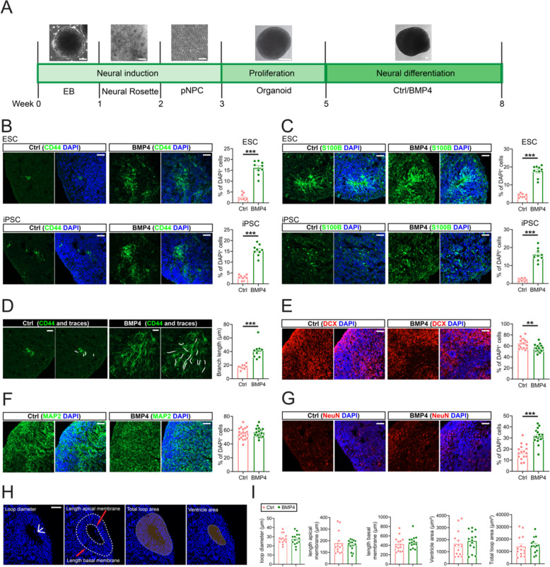
Astroglia are integral to brain development and the emergence of neurodevelopmental disorders. However, studying the pathophysiology of human astroglia using brain organoid models has been hindered by inefficient astrogliogenesis. In this study, we introduce a robust method for generating astroglia-enriched organoids through BMP4 treatment during the neural differentiation phase of organoid development. Our RNA sequencing analysis reveals that astroglia developed within these organoids exhibit advanced developmental characteristics and enhanced synaptic functions compared to those grown under traditional two-dimensional conditions, particularly highlighted by increased neurexin (NRXN)-neuroligin (NLGN) signaling. Cell adhesion molecules, such as NRXN and NLGN, are essential in regulating interactions between astroglia and neurons. We further discovered that brain organoids derived from human embryonic stem cells (hESCs) harboring the autism-associated NLGN3 R451C mutation exhibit increased astrogliogenesis. Notably, the NLGN3 R451C astroglia demonstrate enhanced branching, indicating a more intricate morphology. Interestingly, our RNA sequencing data suggest that these mutant astroglia significantly upregulate pathways that support neural functions when compared to isogenic wild-type astroglia. Our findings establish a novel astroglia-enriched organoid model, offering a valuable platform for probing the roles of human astroglia in brain development and related disorders.

Abstract Image

Abstract Image

Abstract Image

神经胶质素-3 R451C在星形胶质细胞富集的脑类器官模型中诱导星形胶质细胞功能获得基因表达。
星形胶质细胞对大脑发育和神经发育障碍的出现是不可或缺的。然而,利用脑类器官模型研究人类星形胶质细胞的病理生理一直受到星形胶质细胞形成效率低下的阻碍。在这项研究中,我们介绍了一种在类器官发育的神经分化阶段通过BMP4治疗产生富含星形胶质细胞的类器官的稳健方法。我们的RNA测序分析显示,与传统二维条件下生长的神经胶质细胞相比,在这些类器官中发育的星形胶质细胞表现出先进的发育特征和增强的突触功能,特别是神经素(NRXN)-神经素(NLGN)信号的增加。细胞粘附分子,如NRXN和NLGN,在调节星形胶质细胞和神经元之间的相互作用中是必不可少的。我们进一步发现,来自人类胚胎干细胞(hESCs)的脑类器官含有自闭症相关的NLGN3 R451C突变,表现出增加的星形胶质细胞发生。值得注意的是,NLGN3 R451C星形胶质细胞分支增强,表明其形态更复杂。有趣的是,我们的RNA测序数据表明,与等基因野生型星形胶质细胞相比,这些突变的星形胶质细胞显著上调支持神经功能的通路。我们的发现建立了一种新的富含星形胶质细胞的类器官模型,为探索人类星形胶质细胞在大脑发育和相关疾病中的作用提供了一个有价值的平台。
本文章由计算机程序翻译,如有差异,请以英文原文为准。
求助全文
约1分钟内获得全文 求助全文
来源期刊
Cell Regeneration
Cell Regeneration Biochemistry, Genetics and Molecular Biology-Cell Biology
CiteScore
5.80
自引率
0.00%
发文量
42
审稿时长
35 days
期刊介绍: Cell Regeneration aims to provide a worldwide platform for researches on stem cells and regenerative biology to develop basic science and to foster its clinical translation in medicine. Cell Regeneration welcomes reports on novel discoveries, theories, methods, technologies, and products in the field of stem cells and regenerative research, the journal is interested, but not limited to the following topics: ◎ Embryonic stem cells ◎ Induced pluripotent stem cells ◎ Tissue-specific stem cells ◎ Tissue or organ regeneration ◎ Methodology ◎ Biomaterials and regeneration ◎ Clinical translation or application in medicine
×
引用
GB/T 7714-2015
复制
MLA
复制
APA
复制
导出至
BibTeX EndNote RefMan NoteFirst NoteExpress
×
提示
您的信息不完整,为了账户安全,请先补充。
现在去补充
×
提示
您因"违规操作"
具体请查看互助需知
我知道了
×
提示
确定
请完成安全验证×
copy
已复制链接
快去分享给好友吧!
我知道了
右上角分享
点击右上角分享
0
联系我们:info@booksci.cn Book学术提供免费学术资源搜索服务,方便国内外学者检索中英文文献。致力于提供最便捷和优质的服务体验。 Copyright © 2023 布克学术 All rights reserved.
京ICP备2023020795号-1
ghs 京公网安备 11010802042870号
Book学术文献互助
Book学术文献互助群
群 号:604180095
Book学术官方微信