The anti-tumor effect of the IFNγ/Fas chimera expressed on CT26 tumor cells.

IF 3.2 2区 生物学 Q3 CELL BIOLOGY
Animal Cells and Systems Pub Date : 2025-01-02 eCollection Date: 2025-01-01 DOI:10.1080/19768354.2024.2442393
Seo Yeon Jeon, Hee-Su Shin, Hayyoung Lee, Jie-Oh Lee, Young Sang Kim
{"title":"The anti-tumor effect of the IFNγ/Fas chimera expressed on CT26 tumor cells.","authors":"Seo Yeon Jeon, Hee-Su Shin, Hayyoung Lee, Jie-Oh Lee, Young Sang Kim","doi":"10.1080/19768354.2024.2442393","DOIUrl":null,"url":null,"abstract":"<p><p>Interferon gamma (IFNγ) is well-known for its ability to stimulate immune cells in response to pathogen infections and cancer. To develop an effective cancer therapeutic vaccine, CT26 colon carcinoma cells were genetically modified to express IFNγ either as a secreted form (sIFNγ) or as a membrane-bound form. For the membrane-bound expression, IFNγ was fused with Fas (mbIFNγ/Fas), incorporating the extracellular cysteine-rich domains, transmembrane, and cytoplasmic domains of Fas. The tumor cells expressing sIFNγ and mbIFNγ/Fas showed slower growth rates compared to the mock-transfected cells. Furthermore, the tumorigenicity of the CT26 cells expressing mbIFNγ/Fas was significantly lower than that of cells expressing sIFNγ or the mock control. Remarkably, about 85% of the mice injected with the mbIFNγ/Fas-expressing tumors remained tumor-free for over two months. Mice that rejected mbIFNγ/Fas-expressing tumors developed systemic anti-tumor immunity against CT26 cells, which was characterized by enhanced levels of CD4<sup>+</sup> and CD8<sup>+</sup> T cells, as well as natural killer (NK) cells. Interestingly, splenocytes activated with the mbIFNγ/Fas-expressing tumors exhibited higher cytotoxicity than those activated with tumor cells expressing sIFNγ. These findings suggest that expressing the mbIFNγ/Fas chimera in tumor cells could be a promising strategy for developing whole tumor cell vaccines or gene therapies for cancer immunotherapy.</p>","PeriodicalId":7804,"journal":{"name":"Animal Cells and Systems","volume":"29 1","pages":"46-56"},"PeriodicalIF":3.2000,"publicationDate":"2025-01-02","publicationTypes":"Journal Article","fieldsOfStudy":null,"isOpenAccess":false,"openAccessPdf":"https://www.ncbi.nlm.nih.gov/pmc/articles/PMC11703469/pdf/","citationCount":"0","resultStr":null,"platform":"Semanticscholar","paperid":null,"PeriodicalName":"Animal Cells and Systems","FirstCategoryId":"99","ListUrlMain":"https://doi.org/10.1080/19768354.2024.2442393","RegionNum":2,"RegionCategory":"生物学","ArticlePicture":[],"TitleCN":null,"AbstractTextCN":null,"PMCID":null,"EPubDate":"2025/1/1 0:00:00","PubModel":"eCollection","JCR":"Q3","JCRName":"CELL BIOLOGY","Score":null,"Total":0}
引用次数: 0

Abstract

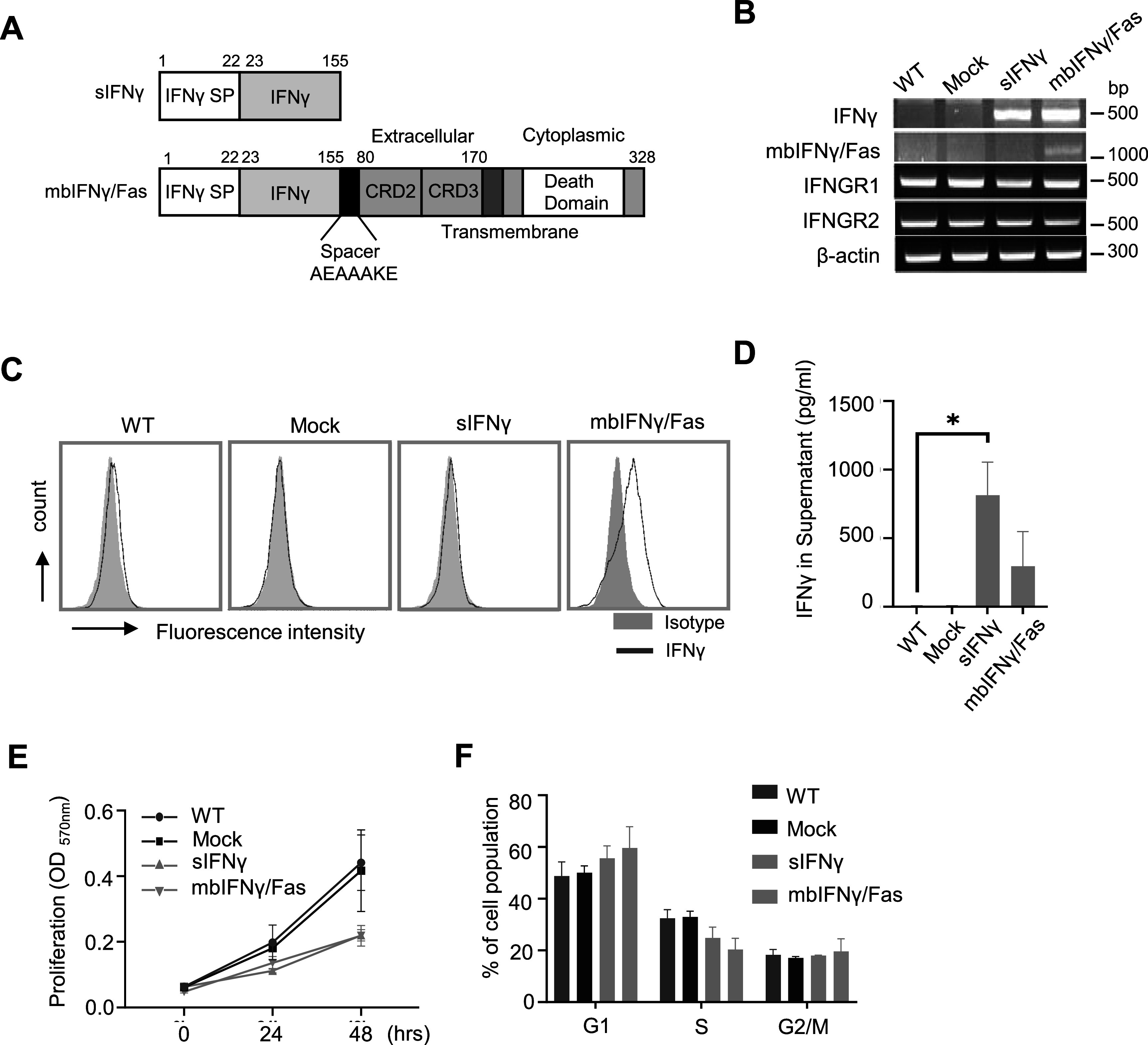
Interferon gamma (IFNγ) is well-known for its ability to stimulate immune cells in response to pathogen infections and cancer. To develop an effective cancer therapeutic vaccine, CT26 colon carcinoma cells were genetically modified to express IFNγ either as a secreted form (sIFNγ) or as a membrane-bound form. For the membrane-bound expression, IFNγ was fused with Fas (mbIFNγ/Fas), incorporating the extracellular cysteine-rich domains, transmembrane, and cytoplasmic domains of Fas. The tumor cells expressing sIFNγ and mbIFNγ/Fas showed slower growth rates compared to the mock-transfected cells. Furthermore, the tumorigenicity of the CT26 cells expressing mbIFNγ/Fas was significantly lower than that of cells expressing sIFNγ or the mock control. Remarkably, about 85% of the mice injected with the mbIFNγ/Fas-expressing tumors remained tumor-free for over two months. Mice that rejected mbIFNγ/Fas-expressing tumors developed systemic anti-tumor immunity against CT26 cells, which was characterized by enhanced levels of CD4+ and CD8+ T cells, as well as natural killer (NK) cells. Interestingly, splenocytes activated with the mbIFNγ/Fas-expressing tumors exhibited higher cytotoxicity than those activated with tumor cells expressing sIFNγ. These findings suggest that expressing the mbIFNγ/Fas chimera in tumor cells could be a promising strategy for developing whole tumor cell vaccines or gene therapies for cancer immunotherapy.

Abstract Image

Abstract Image

Abstract Image

IFNγ/Fas嵌合体在CT26肿瘤细胞上表达的抗肿瘤作用。
干扰素γ (IFNγ)因其刺激免疫细胞应对病原体感染和癌症的能力而闻名。为了开发一种有效的癌症治疗疫苗,对CT26结肠癌细胞进行基因修饰,使其以分泌形式(sIFNγ)或膜结合形式表达IFNγ。对于膜结合表达,IFNγ与Fas (mbIFNγ/Fas)融合,结合Fas的细胞外富含半胱氨酸结构域、跨膜结构域和胞质结构域。与模拟转染的细胞相比,表达sIFNγ和mbIFNγ/Fas的肿瘤细胞的生长速度较慢。此外,表达mbIFNγ/Fas的CT26细胞的致瘤性显著低于表达sIFNγ或模拟对照的细胞。值得注意的是,大约85%注射了表达mbIFNγ/ fas的肿瘤的小鼠在两个多月的时间里保持无肿瘤状态。拒绝表达mbIFNγ/ fas的肿瘤的小鼠对CT26细胞产生了全身抗肿瘤免疫,其特征是CD4+和CD8+ T细胞以及自然杀伤(NK)细胞水平增强。有趣的是,用表达mbIFNγ/ fas的肿瘤激活的脾细胞比用表达sIFNγ的肿瘤细胞激活的脾细胞表现出更高的细胞毒性。这些发现表明,在肿瘤细胞中表达mbIFNγ/Fas嵌合体可能是开发全肿瘤细胞疫苗或癌症免疫治疗基因疗法的一种有希望的策略。
本文章由计算机程序翻译,如有差异,请以英文原文为准。
求助全文
约1分钟内获得全文 求助全文
来源期刊
Animal Cells and Systems
Animal Cells and Systems 生物-动物学
CiteScore
4.50
自引率
24.10%
发文量
33
审稿时长
6 months
期刊介绍: Animal Cells and Systems is the official journal of the Korean Society for Integrative Biology. This international, peer-reviewed journal publishes original papers that cover diverse aspects of biological sciences including Bioinformatics and Systems Biology, Developmental Biology, Evolution and Systematic Biology, Population Biology, & Animal Behaviour, Molecular and Cellular Biology, Neurobiology and Immunology, and Translational Medicine.
×
引用
GB/T 7714-2015
复制
MLA
复制
APA
复制
导出至
BibTeX EndNote RefMan NoteFirst NoteExpress
×
提示
您的信息不完整,为了账户安全,请先补充。
现在去补充
×
提示
您因"违规操作"
具体请查看互助需知
我知道了
×
提示
确定
请完成安全验证×
copy
已复制链接
快去分享给好友吧!
我知道了
右上角分享
点击右上角分享
0
联系我们:info@booksci.cn Book学术提供免费学术资源搜索服务,方便国内外学者检索中英文文献。致力于提供最便捷和优质的服务体验。 Copyright © 2023 布克学术 All rights reserved.
京ICP备2023020795号-1
ghs 京公网安备 11010802042870号
Book学术文献互助
Book学术文献互助群
群 号:604180095
Book学术官方微信