Neutrophil Extracellular Traps Drive Kidney Stone Formation.

IF 3.1 4区 医学 Q1 UROLOGY & NEPHROLOGY
Kidney Diseases Pub Date : 2024-11-21 eCollection Date: 2025-01-01 DOI:10.1159/000542471
Zhiming Yang, Xiong Chen, Guannan Qi, Jie Gu, Zheng Liu, Xiaobo Zhang
{"title":"Neutrophil Extracellular Traps Drive Kidney Stone Formation.","authors":"Zhiming Yang, Xiong Chen, Guannan Qi, Jie Gu, Zheng Liu, Xiaobo Zhang","doi":"10.1159/000542471","DOIUrl":null,"url":null,"abstract":"<p><strong>Introduction: </strong>This study aims to explore the contribution of neutrophil extracellular traps (NETs) to kidney stones.</p><p><strong>Methods: </strong>The microarray data from GSE73680 and bioinformatic analysis were applied to identify differentially expressed genes in patients with kidney stones. A rat model of kidney stones was established through ethylene glycol and ammonium chloride administration. The plasma was collected for examining cf-DNA, DNase I, MPO-DNA, H3Cit and NE. Superoxide dismutase, malondialdehyde, creatinine, blood urea nitrogen, and calcium were examined through biochemical analysis. MPO, H3Cit, and NE in kidney tissues were detected via immunofluorescence staining. Cell apoptosis was evaluated through TUNEL assays. HE, Periodic Acid-Schiff and Von Kossa staining were applied to determine histological structure, calcium deposits and stone formation in the kidneys. Neutrophil elastase inhibitor Sivelestat (SIVE) was administrated for NET suppression in rats.</p><p><strong>Results: </strong>A total of 403 differentially expressed genes including 270 upregulated and 133 downregulated genes were identified between renal papillary tissues with Randall's plaque and normal tissues. Gene ontology enrichment, KEGG pathway and protein-protein interaction network analysis of these dysregulated genes were performed. Moreover, increased NET markers including cf-DNA, DNase I, MPO-DNA, H3Cit and NE and calcium deposits were observed in patients with kidney stones. Subsequently, we established a rat model of kidney stones. We found that NET formation was significantly elevated in kidney stone rats, and renal tubular injury and apoptotic cells were enhanced as kidney stones developed. Strikingly, we found that suppression of NETs via SIVE could significantly reduce calcium deposits and apoptotic cells and alleviate tubular injury, thus improving kidney function.</p><p><strong>Conclusion: </strong>NETs drive the formation of kidney stones, thus aggravating kidney injury. Our study identifies NETs as a potential diagnostic and therapeutic biomarker for nephrolithiasis.</p>","PeriodicalId":17830,"journal":{"name":"Kidney Diseases","volume":"11 1","pages":"11-24"},"PeriodicalIF":3.1000,"publicationDate":"2024-11-21","publicationTypes":"Journal Article","fieldsOfStudy":null,"isOpenAccess":false,"openAccessPdf":"https://www.ncbi.nlm.nih.gov/pmc/articles/PMC11695979/pdf/","citationCount":"0","resultStr":null,"platform":"Semanticscholar","paperid":null,"PeriodicalName":"Kidney Diseases","FirstCategoryId":"3","ListUrlMain":"https://doi.org/10.1159/000542471","RegionNum":4,"RegionCategory":"医学","ArticlePicture":[],"TitleCN":null,"AbstractTextCN":null,"PMCID":null,"EPubDate":"2025/1/1 0:00:00","PubModel":"eCollection","JCR":"Q1","JCRName":"UROLOGY & NEPHROLOGY","Score":null,"Total":0}
引用次数: 0

Abstract

Introduction: This study aims to explore the contribution of neutrophil extracellular traps (NETs) to kidney stones.

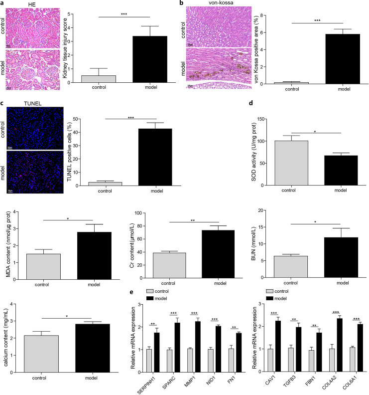
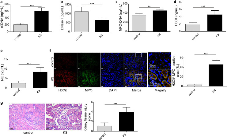
Methods: The microarray data from GSE73680 and bioinformatic analysis were applied to identify differentially expressed genes in patients with kidney stones. A rat model of kidney stones was established through ethylene glycol and ammonium chloride administration. The plasma was collected for examining cf-DNA, DNase I, MPO-DNA, H3Cit and NE. Superoxide dismutase, malondialdehyde, creatinine, blood urea nitrogen, and calcium were examined through biochemical analysis. MPO, H3Cit, and NE in kidney tissues were detected via immunofluorescence staining. Cell apoptosis was evaluated through TUNEL assays. HE, Periodic Acid-Schiff and Von Kossa staining were applied to determine histological structure, calcium deposits and stone formation in the kidneys. Neutrophil elastase inhibitor Sivelestat (SIVE) was administrated for NET suppression in rats.

Results: A total of 403 differentially expressed genes including 270 upregulated and 133 downregulated genes were identified between renal papillary tissues with Randall's plaque and normal tissues. Gene ontology enrichment, KEGG pathway and protein-protein interaction network analysis of these dysregulated genes were performed. Moreover, increased NET markers including cf-DNA, DNase I, MPO-DNA, H3Cit and NE and calcium deposits were observed in patients with kidney stones. Subsequently, we established a rat model of kidney stones. We found that NET formation was significantly elevated in kidney stone rats, and renal tubular injury and apoptotic cells were enhanced as kidney stones developed. Strikingly, we found that suppression of NETs via SIVE could significantly reduce calcium deposits and apoptotic cells and alleviate tubular injury, thus improving kidney function.

Conclusion: NETs drive the formation of kidney stones, thus aggravating kidney injury. Our study identifies NETs as a potential diagnostic and therapeutic biomarker for nephrolithiasis.

Abstract Image

Abstract Image

Abstract Image

中性粒细胞胞外陷阱驱动肾结石形成。
本研究旨在探讨中性粒细胞胞外陷阱(NETs)在肾结石中的作用。方法:应用GSE73680微阵列数据和生物信息学分析鉴定肾结石患者的差异表达基因。采用乙二醇和氯化铵给药建立大鼠肾结石模型。采集血浆检测cf-DNA、DNase I、MPO-DNA、H3Cit、NE。生化检测超氧化物歧化酶、丙二醛、肌酐、尿素氮、钙。免疫荧光染色检测肾组织MPO、H3Cit、NE。TUNEL法检测细胞凋亡。采用HE染色、周期酸-希夫染色、Von Kossa染色测定肾脏组织结构、钙沉积和结石形成。给中性粒细胞弹性酶抑制剂西维司他(SIVE)抑制大鼠的NET。结果:兰德尔斑块肾乳头状组织与正常组织共鉴定出403个差异表达基因,其中上调基因270个,下调基因133个。对这些失调基因进行基因本体富集、KEGG通路和蛋白相互作用网络分析。此外,肾结石患者的cf-DNA、DNase I、MPO-DNA、H3Cit、NE等NET标记物和钙沉积均增加。随后,我们建立了大鼠肾结石模型。我们发现肾结石大鼠的NET形成明显升高,随着肾结石的发生,肾小管损伤和凋亡细胞增加。引人注目的是,我们发现通过SIVE抑制NETs可以显著减少钙沉积和凋亡细胞,减轻肾小管损伤,从而改善肾功能。结论:NETs促进肾结石形成,加重肾损伤。我们的研究确定NETs是肾结石的潜在诊断和治疗生物标志物。
本文章由计算机程序翻译,如有差异,请以英文原文为准。
求助全文
约1分钟内获得全文 求助全文
来源期刊
Kidney Diseases
Kidney Diseases UROLOGY & NEPHROLOGY-
CiteScore
6.00
自引率
2.70%
发文量
33
审稿时长
27 weeks
期刊介绍: ''Kidney Diseases'' aims to provide a platform for Asian and Western research to further and support communication and exchange of knowledge. Review articles cover the most recent clinical and basic science relevant to the entire field of nephrological disorders, including glomerular diseases, acute and chronic kidney injury, tubulo-interstitial disease, hypertension and metabolism-related disorders, end-stage renal disease, and genetic kidney disease. Special articles are prepared by two authors, one from East and one from West, which compare genetics, epidemiology, diagnosis methods, and treatment options of a disease.
×
引用
GB/T 7714-2015
复制
MLA
复制
APA
复制
导出至
BibTeX EndNote RefMan NoteFirst NoteExpress
×
提示
您的信息不完整,为了账户安全,请先补充。
现在去补充
×
提示
您因"违规操作"
具体请查看互助需知
我知道了
×
提示
确定
请完成安全验证×
copy
已复制链接
快去分享给好友吧!
我知道了
右上角分享
点击右上角分享
0
联系我们:info@booksci.cn Book学术提供免费学术资源搜索服务,方便国内外学者检索中英文文献。致力于提供最便捷和优质的服务体验。 Copyright © 2023 布克学术 All rights reserved.
京ICP备2023020795号-1
ghs 京公网安备 11010802042870号
Book学术文献互助
Book学术文献互助群
群 号:604180095
Book学术官方微信