Transcriptome and DNA methylation profiling during the NSN to SN transition in mouse oocytes.

IF 2.7 3区 生物学 Q4 CELL BIOLOGY
Hannah Demond, Soumen Khan, Juan Castillo-Fernandez, Courtney W Hanna, Gavin Kelsey
{"title":"Transcriptome and DNA methylation profiling during the NSN to SN transition in mouse oocytes.","authors":"Hannah Demond, Soumen Khan, Juan Castillo-Fernandez, Courtney W Hanna, Gavin Kelsey","doi":"10.1186/s12860-024-00527-3","DOIUrl":null,"url":null,"abstract":"<p><strong>Background: </strong>During the latter stages of their development, mammalian oocytes under dramatic chromatin reconfiguration, transitioning from a non-surrounded nucleolus (NSN) to a surrounded nucleolus (SN) stage, and concomitant transcriptional silencing. Although the NSN-SN transition is known to be essential for developmental competence of the oocyte, less is known about the accompanying molecular changes. Here we examine the changes in the transcriptome and DNA methylation during the NSN to SN transition in mouse oocytes.</p><p><strong>Results: </strong>To study the transcriptome and DNA methylation dynamics during the NSN to SN transition, we used single-cell (sc)M&T-seq to generate scRNA-seq and sc-bisulphite-seq (scBS-seq) data from GV oocytes classified as NSN or SN by Hoechst staining of their nuclei. Transcriptome analysis showed a lower number of detected transcripts in SN compared with NSN oocytes as well as downregulation of 576 genes, which were enriched for processes related to mRNA processing. We used the transcriptome data to generate a classifier that can infer chromatin stage in scRNA-seq datasets. The classifier was successfully tested in multiple published datasets of mouse models with a known skew in NSN: SN ratios. Analysis of the scBS-seq data showed increased DNA methylation in SN compared to NSN oocytes, which was most pronounced in regions with intermediate levels of methylation. Overlap with chromatin immunoprecipitation and sequencing (ChIP-seq) data for the histone modifications H3K36me3, H3K4me3 and H3K27me3 showed that regions gaining methylation in SN oocytes are enriched for overlapping H3K36me3 and H3K27me3, which is an unusual combination, as these marks do not typically coincide.</p><p><strong>Conclusions: </strong>We characterise the transcriptome and DNA methylation changes accompanying the NSN-SN transition in mouse oocytes. We develop a classifier that can be used to infer chromatin status in single-cell or bulk RNA-seq data, enabling identification of altered chromatin transition in genetic knock-outs, and a quality control to identify skewed NSN-SN proportions that could otherwise confound differential gene expression analysis. We identify late-methylating regions in SN oocytes that are associated with an unusual combination of chromatin modifications, which may be regions with high chromatin plasticity and transitioning between H3K27me3 and H3K36me3, or reflect heterogeneity on a single-cell level.</p>","PeriodicalId":9099,"journal":{"name":"BMC Molecular and Cell Biology","volume":"26 1","pages":"2"},"PeriodicalIF":2.7000,"publicationDate":"2025-01-03","publicationTypes":"Journal Article","fieldsOfStudy":null,"isOpenAccess":false,"openAccessPdf":"https://www.ncbi.nlm.nih.gov/pmc/articles/PMC11697814/pdf/","citationCount":"0","resultStr":null,"platform":"Semanticscholar","paperid":null,"PeriodicalName":"BMC Molecular and Cell Biology","FirstCategoryId":"3","ListUrlMain":"https://doi.org/10.1186/s12860-024-00527-3","RegionNum":3,"RegionCategory":"生物学","ArticlePicture":[],"TitleCN":null,"AbstractTextCN":null,"PMCID":null,"EPubDate":"","PubModel":"","JCR":"Q4","JCRName":"CELL BIOLOGY","Score":null,"Total":0}
引用次数: 0

Abstract

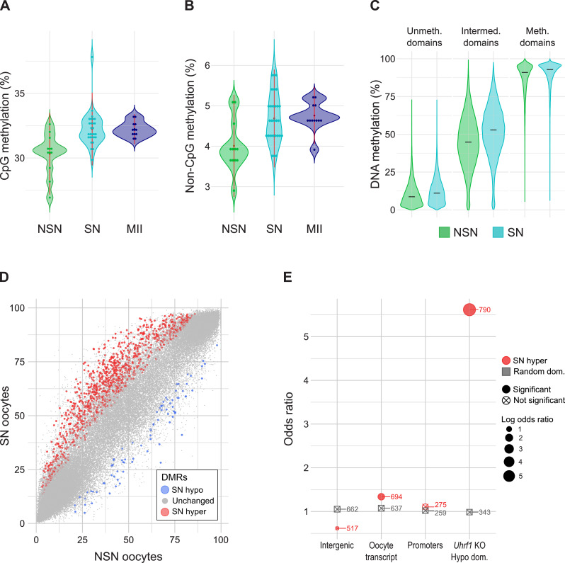
Background: During the latter stages of their development, mammalian oocytes under dramatic chromatin reconfiguration, transitioning from a non-surrounded nucleolus (NSN) to a surrounded nucleolus (SN) stage, and concomitant transcriptional silencing. Although the NSN-SN transition is known to be essential for developmental competence of the oocyte, less is known about the accompanying molecular changes. Here we examine the changes in the transcriptome and DNA methylation during the NSN to SN transition in mouse oocytes.

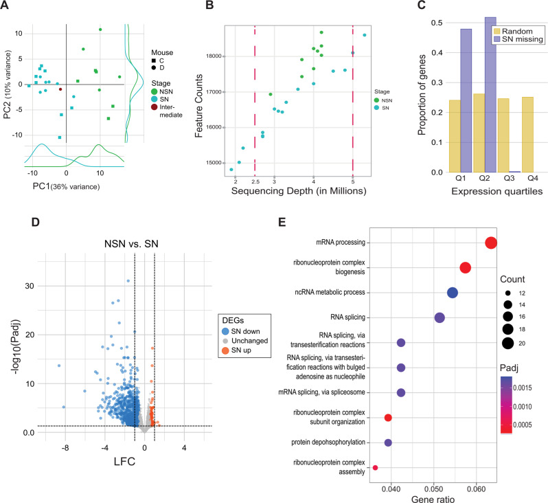
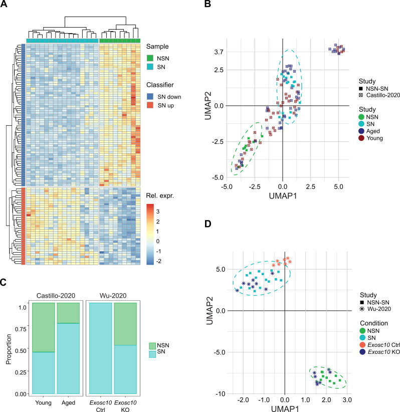
Results: To study the transcriptome and DNA methylation dynamics during the NSN to SN transition, we used single-cell (sc)M&T-seq to generate scRNA-seq and sc-bisulphite-seq (scBS-seq) data from GV oocytes classified as NSN or SN by Hoechst staining of their nuclei. Transcriptome analysis showed a lower number of detected transcripts in SN compared with NSN oocytes as well as downregulation of 576 genes, which were enriched for processes related to mRNA processing. We used the transcriptome data to generate a classifier that can infer chromatin stage in scRNA-seq datasets. The classifier was successfully tested in multiple published datasets of mouse models with a known skew in NSN: SN ratios. Analysis of the scBS-seq data showed increased DNA methylation in SN compared to NSN oocytes, which was most pronounced in regions with intermediate levels of methylation. Overlap with chromatin immunoprecipitation and sequencing (ChIP-seq) data for the histone modifications H3K36me3, H3K4me3 and H3K27me3 showed that regions gaining methylation in SN oocytes are enriched for overlapping H3K36me3 and H3K27me3, which is an unusual combination, as these marks do not typically coincide.

Conclusions: We characterise the transcriptome and DNA methylation changes accompanying the NSN-SN transition in mouse oocytes. We develop a classifier that can be used to infer chromatin status in single-cell or bulk RNA-seq data, enabling identification of altered chromatin transition in genetic knock-outs, and a quality control to identify skewed NSN-SN proportions that could otherwise confound differential gene expression analysis. We identify late-methylating regions in SN oocytes that are associated with an unusual combination of chromatin modifications, which may be regions with high chromatin plasticity and transitioning between H3K27me3 and H3K36me3, or reflect heterogeneity on a single-cell level.

Abstract Image

Abstract Image

Abstract Image

小鼠卵母细胞NSN向SN转变过程中的转录组和DNA甲基化分析。
背景:在哺乳动物卵母细胞发育的后期,其染色质发生了剧烈的重构,从非包围核仁(NSN)过渡到包围核仁(SN)阶段,并伴随转录沉默。虽然已知NSN-SN转变对卵母细胞的发育能力至关重要,但对伴随的分子变化知之甚少。在这里,我们研究了小鼠卵母细胞从NSN到SN转变过程中转录组和DNA甲基化的变化。结果:为了研究NSN向SN转变过程中的转录组和DNA甲基化动力学,我们使用单细胞mmt -seq方法对通过Hoechst染色将GV卵母细胞分类为NSN或SN的卵母细胞生成scRNA-seq和sc-亚硫酸盐-seq (scBS-seq)数据。转录组分析显示,与NSN卵母细胞相比,SN卵母细胞中检测到的转录本数量较少,576个基因下调,这些基因富集于mRNA加工相关的过程。我们使用转录组数据生成一个分类器,可以推断scRNA-seq数据集中的染色质阶段。该分类器在多个已发表的具有已知NSN: SN比例偏差的小鼠模型数据集中成功地进行了测试。对scBS-seq数据的分析显示,与NSN卵母细胞相比,SN卵母细胞的DNA甲基化增加,在甲基化水平中等的区域最为明显。与组蛋白修饰H3K36me3、H3K4me3和H3K27me3的染色质免疫沉淀和测序(ChIP-seq)数据重叠显示,SN卵母细胞中获得甲基化的区域在H3K36me3和H3K27me3重叠处富集,这是一种不寻常的组合,因为这些标记通常不重合。结论:我们描述了小鼠卵母细胞中NSN-SN转变过程中转录组和DNA甲基化的变化。我们开发了一种分类器,可用于推断单细胞或大量RNA-seq数据中的染色质状态,能够识别基因敲除中染色质转变的改变,并进行质量控制,以识别扭曲的NSN-SN比例,否则可能混淆差异基因表达分析。我们发现SN卵母细胞中的晚期甲基化区域与染色质修饰的不寻常组合有关,这些区域可能具有高染色质可塑性并在H3K27me3和H3K36me3之间过渡,或者反映单细胞水平上的异质性。
本文章由计算机程序翻译,如有差异,请以英文原文为准。
求助全文
约1分钟内获得全文 求助全文
来源期刊
BMC Molecular and Cell Biology
BMC Molecular and Cell Biology Biochemistry, Genetics and Molecular Biology-Cell Biology
CiteScore
5.50
自引率
0.00%
发文量
46
审稿时长
27 weeks
×
引用
GB/T 7714-2015
复制
MLA
复制
APA
复制
导出至
BibTeX EndNote RefMan NoteFirst NoteExpress
×
提示
您的信息不完整,为了账户安全,请先补充。
现在去补充
×
提示
您因"违规操作"
具体请查看互助需知
我知道了
×
提示
确定
请完成安全验证×
copy
已复制链接
快去分享给好友吧!
我知道了
右上角分享
点击右上角分享
0
联系我们:info@booksci.cn Book学术提供免费学术资源搜索服务,方便国内外学者检索中英文文献。致力于提供最便捷和优质的服务体验。 Copyright © 2023 布克学术 All rights reserved.
京ICP备2023020795号-1
ghs 京公网安备 11010802042870号
Book学术文献互助
Book学术文献互助群
群 号:604180095
Book学术官方微信