Cyclosporine A Decreased Paclitaxel Resistance in Prostate Cancer Cells by Inhibiting MTDH Expression.

IF 2.4 4区 医学 Q3 PUBLIC, ENVIRONMENTAL & OCCUPATIONAL HEALTH
Jiangtao Li, Yuzhi Li, Xiaohong Zhang, Kun Liu, Shiping Yang, Zhang Liu, Sheng Cao, Dongfei Ren, Menghui Cui, Jia Su, Zewang Zhen, Donghong Zhang
{"title":"Cyclosporine A Decreased Paclitaxel Resistance in Prostate Cancer Cells by Inhibiting MTDH Expression.","authors":"Jiangtao Li, Yuzhi Li, Xiaohong Zhang, Kun Liu, Shiping Yang, Zhang Liu, Sheng Cao, Dongfei Ren, Menghui Cui, Jia Su, Zewang Zhen, Donghong Zhang","doi":"10.1177/15579883241310834","DOIUrl":null,"url":null,"abstract":"<p><p>This study aims to investigate the effect and mechanism of cyclosporine A (CsA) on paclitaxel-resistant prostate cancer cells. Paclitaxel-resistant prostate cancer cell lines were established by gradual increment method. The proliferation of cells was tested using MTT and colony formation assay. Western blot was used to detect protein expression. Expression levels of gene mRNA were detected using real-time polymerase chain reaction (RT-PCR). Xenografts in nude mice were used to validate the conclusion in vitro. The results showed that CsA could increase the sensitivity of prostate cancer cells to paclitaxel. Treatment of paclitaxel-resistant prostate cancer cell lines with CsA gradients decreased metadherin (MTDH) protein expression. RT-PCR showed that CsA could decrease the mRNA level of MTDH. Overexpression of MTDH in prostate cancer cells increases paclitaxel resistance in prostate cancer cells. Conversely, knockdown of MTDH reduced paclitaxel resistance in prostate cancer cells. Treating cells with CsA failed to reduce paclitaxel resistance in prostate cancer cells when MTDH was overexpressed. Xenografts in nude mice yielded consistent conclusions with the in vitro results. In conclusion, CsA can reduce the resistance of prostate cancer cells to paclitaxel. In vitro and in vivo experiments have shown that CsA can reduce paclitaxel resistance in prostate cancer cells by decreasing MTDH expression. In clinical practice, CsA can be used in combination with paclitaxel to improve the therapeutic effect on prostate cancer. MTDH may serve as a novel target for treating paclitaxel resistance in prostate cancer.</p>","PeriodicalId":7429,"journal":{"name":"American Journal of Men's Health","volume":"19 1","pages":"15579883241310834"},"PeriodicalIF":2.4000,"publicationDate":"2025-01-01","publicationTypes":"Journal Article","fieldsOfStudy":null,"isOpenAccess":false,"openAccessPdf":"https://www.ncbi.nlm.nih.gov/pmc/articles/PMC11694273/pdf/","citationCount":"0","resultStr":null,"platform":"Semanticscholar","paperid":null,"PeriodicalName":"American Journal of Men's Health","FirstCategoryId":"3","ListUrlMain":"https://doi.org/10.1177/15579883241310834","RegionNum":4,"RegionCategory":"医学","ArticlePicture":[],"TitleCN":null,"AbstractTextCN":null,"PMCID":null,"EPubDate":"","PubModel":"","JCR":"Q3","JCRName":"PUBLIC, ENVIRONMENTAL & OCCUPATIONAL HEALTH","Score":null,"Total":0}
引用次数: 0

Abstract

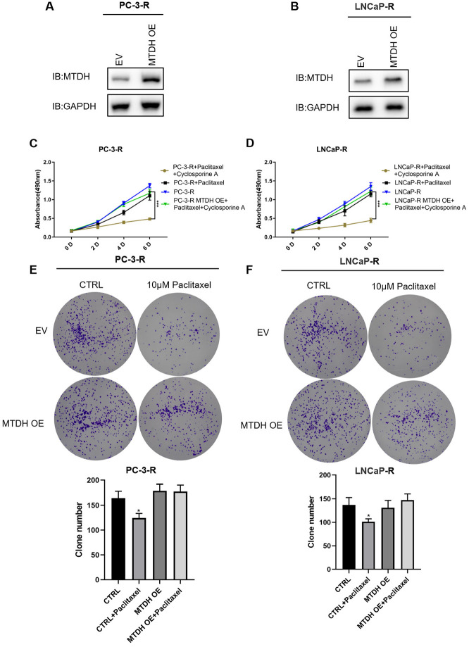
This study aims to investigate the effect and mechanism of cyclosporine A (CsA) on paclitaxel-resistant prostate cancer cells. Paclitaxel-resistant prostate cancer cell lines were established by gradual increment method. The proliferation of cells was tested using MTT and colony formation assay. Western blot was used to detect protein expression. Expression levels of gene mRNA were detected using real-time polymerase chain reaction (RT-PCR). Xenografts in nude mice were used to validate the conclusion in vitro. The results showed that CsA could increase the sensitivity of prostate cancer cells to paclitaxel. Treatment of paclitaxel-resistant prostate cancer cell lines with CsA gradients decreased metadherin (MTDH) protein expression. RT-PCR showed that CsA could decrease the mRNA level of MTDH. Overexpression of MTDH in prostate cancer cells increases paclitaxel resistance in prostate cancer cells. Conversely, knockdown of MTDH reduced paclitaxel resistance in prostate cancer cells. Treating cells with CsA failed to reduce paclitaxel resistance in prostate cancer cells when MTDH was overexpressed. Xenografts in nude mice yielded consistent conclusions with the in vitro results. In conclusion, CsA can reduce the resistance of prostate cancer cells to paclitaxel. In vitro and in vivo experiments have shown that CsA can reduce paclitaxel resistance in prostate cancer cells by decreasing MTDH expression. In clinical practice, CsA can be used in combination with paclitaxel to improve the therapeutic effect on prostate cancer. MTDH may serve as a novel target for treating paclitaxel resistance in prostate cancer.

Abstract Image

Abstract Image

Abstract Image

环孢素A通过抑制MTDH表达降低前列腺癌细胞紫杉醇耐药。
本研究旨在探讨环孢素A (cyclosporine A, CsA)对紫杉醇耐药前列腺癌细胞的作用及其机制。采用逐渐递增法建立紫杉醇耐药前列腺癌细胞系。采用MTT法和集落形成法检测细胞增殖情况。Western blot检测蛋白表达。采用实时聚合酶链反应(RT-PCR)检测基因mRNA的表达水平。裸鼠异种移植物在体外验证了这一结论。结果表明,CsA能提高前列腺癌细胞对紫杉醇的敏感性。用CsA梯度治疗紫杉醇耐药前列腺癌细胞系可降低metadherin (MTDH)蛋白表达。RT-PCR结果显示,CsA可降低MTDH mRNA水平。前列腺癌细胞中MTDH过表达增加前列腺癌细胞紫杉醇耐药。相反,敲低MTDH可降低前列腺癌细胞对紫杉醇的耐药性。当MTDH过表达时,CsA不能降低前列腺癌细胞对紫杉醇的耐药性。裸鼠异种移植与体外实验结果一致。综上所述,CsA可降低前列腺癌细胞对紫杉醇的耐药性。体外和体内实验表明,CsA可通过降低MTDH表达来降低前列腺癌细胞紫杉醇耐药。在临床实践中,CsA可与紫杉醇联合使用,提高前列腺癌的治疗效果。MTDH可能成为治疗前列腺癌紫杉醇耐药的新靶点。
本文章由计算机程序翻译,如有差异,请以英文原文为准。
求助全文
约1分钟内获得全文 求助全文
来源期刊
American Journal of Men's Health
American Journal of Men's Health PUBLIC, ENVIRONMENTAL & OCCUPATIONAL HEALTH-
CiteScore
3.70
自引率
4.30%
发文量
107
审稿时长
15 weeks
期刊介绍: American Journal of Men"s Health will be a core resource for cutting-edge information regarding men"s health and illness. The Journal will publish papers from all health, behavioral and social disciplines, including but not limited to medicine, nursing, allied health, public health, health psychology/behavioral medicine, and medical sociology and anthropology.
×
引用
GB/T 7714-2015
复制
MLA
复制
APA
复制
导出至
BibTeX EndNote RefMan NoteFirst NoteExpress
×
提示
您的信息不完整,为了账户安全,请先补充。
现在去补充
×
提示
您因"违规操作"
具体请查看互助需知
我知道了
×
提示
确定
请完成安全验证×
copy
已复制链接
快去分享给好友吧!
我知道了
右上角分享
点击右上角分享
0
联系我们:info@booksci.cn Book学术提供免费学术资源搜索服务,方便国内外学者检索中英文文献。致力于提供最便捷和优质的服务体验。 Copyright © 2023 布克学术 All rights reserved.
京ICP备2023020795号-1
ghs 京公网安备 11010802042870号
Book学术文献互助
Book学术文献互助群
群 号:604180095
Book学术官方微信