Methyltransferase-like 14 promotes the tumorigenesis and proliferation of pancreatic cancer cells through myc proto-oncogene signaling pathway.

IF 3.1 4区 医学 Q2 PATHOLOGY
Cytojournal Pub Date : 2024-11-26 eCollection Date: 2024-01-01 DOI:10.25259/Cytojournal_105_2024
Junru Li, Peng Wang, Fei Liu, Yuanyuan Li, Youyou Wu, Fengbo Wang, Jundong Du
{"title":"Methyltransferase-like 14 promotes the tumorigenesis and proliferation of pancreatic cancer cells through myc proto-oncogene signaling pathway.","authors":"Junru Li, Peng Wang, Fei Liu, Yuanyuan Li, Youyou Wu, Fengbo Wang, Jundong Du","doi":"10.25259/Cytojournal_105_2024","DOIUrl":null,"url":null,"abstract":"<p><strong>Objective: </strong>Pancreatic cancer is characterized by low survival rate and rapid deterioration. Methyltransferase-like 14 (METTL14), as N6-methyladenosine (m6A) methyltransferase, is closely related to tumor progression. The purpose of this study is to look into how METTL14 affects pancreatic cancer tumorigenesis, cell division, and apoptosis.</p><p><strong>Material and methods: </strong>We examined and contrasted the levels of METTL14 protein and messenger RNA expression in human pancreatic ductal cells and human pancreatic cancer cells. After silencing or upregulating METTL14, the proliferative ability, migration ability, and cell apoptosis of pancreatic tumor cells was detected by colony-forming assay, wound scratch healing assay, cell counting kit 8 assay, and terminal deoxynucleotidyl transferasemediated 2'-deoxyuridine 5'-triphosphate-biotin nick end labeling assay. Following the use of c-Myc inhibitor (10058-F4), western blot analysis was carried out to investigate the key factor expression and c-Myc signaling pathway activation status.</p><p><strong>Results: </strong>METTL14 was preferentially expressed in human pancreatic cancer cells PANC-1 and SW1990 than in human normal pancreatic duct cells human pancreatic nestin-expressing cells (HPNE) (<i>P</i> < 0.001). Overexpression of METTL14 increased the tumorigenic and proliferative ability of pancreatic cancer cells. Overexpression of METTL14 decreased apoptosis rate. Western blot assay showed that nucleus b-catenin increased when METTL14 was overexpressed, and nucleus b-catenin decreased when METTL14 was silenced in PANC-1 cell (<i>P</i> < 0.01). The protein expression of other key factors, such as c-Myc, matrix metalloproteinase (MMP)-9, and MMP-2, were also affected. The use of c-Myc inhibitor (10058-F4) on the basis of OE-METTL14 reversed the effect of the overexpression of METTL14 on promoting the tumorigenesis and cell proliferation of pancreatic cancer cell lines PANC-1 and SW1990.</p><p><strong>Conclusion: </strong>METTL14 promoted the tumorigenesis and proliferation of pancreatic cancer cells by the c-Myc signaling pathway.</p>","PeriodicalId":49082,"journal":{"name":"Cytojournal","volume":"21 ","pages":"55"},"PeriodicalIF":3.1000,"publicationDate":"2024-11-26","publicationTypes":"Journal Article","fieldsOfStudy":null,"isOpenAccess":false,"openAccessPdf":"https://www.ncbi.nlm.nih.gov/pmc/articles/PMC11683408/pdf/","citationCount":"0","resultStr":null,"platform":"Semanticscholar","paperid":null,"PeriodicalName":"Cytojournal","FirstCategoryId":"3","ListUrlMain":"https://doi.org/10.25259/Cytojournal_105_2024","RegionNum":4,"RegionCategory":"医学","ArticlePicture":[],"TitleCN":null,"AbstractTextCN":null,"PMCID":null,"EPubDate":"2024/1/1 0:00:00","PubModel":"eCollection","JCR":"Q2","JCRName":"PATHOLOGY","Score":null,"Total":0}
引用次数: 0

Abstract

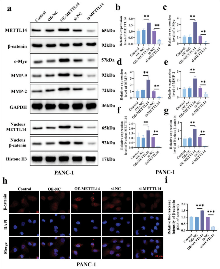
Objective: Pancreatic cancer is characterized by low survival rate and rapid deterioration. Methyltransferase-like 14 (METTL14), as N6-methyladenosine (m6A) methyltransferase, is closely related to tumor progression. The purpose of this study is to look into how METTL14 affects pancreatic cancer tumorigenesis, cell division, and apoptosis.

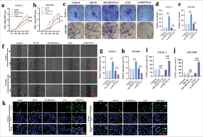
Material and methods: We examined and contrasted the levels of METTL14 protein and messenger RNA expression in human pancreatic ductal cells and human pancreatic cancer cells. After silencing or upregulating METTL14, the proliferative ability, migration ability, and cell apoptosis of pancreatic tumor cells was detected by colony-forming assay, wound scratch healing assay, cell counting kit 8 assay, and terminal deoxynucleotidyl transferasemediated 2'-deoxyuridine 5'-triphosphate-biotin nick end labeling assay. Following the use of c-Myc inhibitor (10058-F4), western blot analysis was carried out to investigate the key factor expression and c-Myc signaling pathway activation status.

Results: METTL14 was preferentially expressed in human pancreatic cancer cells PANC-1 and SW1990 than in human normal pancreatic duct cells human pancreatic nestin-expressing cells (HPNE) (P < 0.001). Overexpression of METTL14 increased the tumorigenic and proliferative ability of pancreatic cancer cells. Overexpression of METTL14 decreased apoptosis rate. Western blot assay showed that nucleus b-catenin increased when METTL14 was overexpressed, and nucleus b-catenin decreased when METTL14 was silenced in PANC-1 cell (P < 0.01). The protein expression of other key factors, such as c-Myc, matrix metalloproteinase (MMP)-9, and MMP-2, were also affected. The use of c-Myc inhibitor (10058-F4) on the basis of OE-METTL14 reversed the effect of the overexpression of METTL14 on promoting the tumorigenesis and cell proliferation of pancreatic cancer cell lines PANC-1 and SW1990.

Conclusion: METTL14 promoted the tumorigenesis and proliferation of pancreatic cancer cells by the c-Myc signaling pathway.

Abstract Image

Abstract Image

Abstract Image

甲基转移酶样 14 通过 myc 原癌基因信号通路促进胰腺癌细胞的肿瘤发生和增殖。
目的:胰腺癌具有生存率低、病情恶化快的特点。甲基转移酶样14 (METTL14)作为n6 -甲基腺苷(m6A)甲基转移酶,与肿瘤进展密切相关。本研究的目的是探讨METTL14如何影响胰腺癌的肿瘤发生、细胞分裂和凋亡。材料和方法:我们检测并对比了人胰腺导管细胞和人胰腺癌细胞中METTL14蛋白和信使RNA的表达水平。沉默或上调METTL14后,通过集落形成实验、伤口划痕愈合实验、细胞计数试剂盒8实验和末端脱氧核苷酸转移介导的2’-脱氧尿苷5’-三磷酸生物素缺口端标记实验检测胰腺肿瘤细胞的增殖能力、迁移能力和细胞凋亡。使用c-Myc inhibitor (10058-F4)后,采用western blot分析关键因子表达及c-Myc信号通路激活情况。结果:METTL14在人胰腺癌细胞PANC-1和SW1990中比在人正常胰管细胞人胰巢表达细胞(HPNE)中优先表达(P < 0.001)。过表达METTL14可提高胰腺癌细胞的致瘤性和增殖能力。过表达METTL14可降低细胞凋亡率。Western blot检测显示,PANC-1细胞中METTL14过表达时,b-catenin核表达增加,METTL14沉默时,b-catenin核表达减少(P < 0.01)。其他关键因子如c-Myc、基质金属蛋白酶(MMP)-9、MMP-2的蛋白表达也受到影响。在OE-METTL14的基础上使用c-Myc抑制剂(10058-F4)逆转了过表达METTL14促进胰腺癌细胞系PANC-1和SW1990的肿瘤发生和细胞增殖的作用。结论:METTL14通过c-Myc信号通路促进胰腺癌细胞的发生和增殖。
本文章由计算机程序翻译,如有差异,请以英文原文为准。
求助全文
约1分钟内获得全文 求助全文
来源期刊
Cytojournal
Cytojournal PATHOLOGY-
CiteScore
2.20
自引率
42.10%
发文量
56
审稿时长
>12 weeks
期刊介绍: The CytoJournal is an open-access peer-reviewed journal committed to publishing high-quality articles in the field of Diagnostic Cytopathology including Molecular aspects. The journal is owned by the Cytopathology Foundation and published by the Scientific Scholar.
×
引用
GB/T 7714-2015
复制
MLA
复制
APA
复制
导出至
BibTeX EndNote RefMan NoteFirst NoteExpress
×
提示
您的信息不完整,为了账户安全,请先补充。
现在去补充
×
提示
您因"违规操作"
具体请查看互助需知
我知道了
×
提示
确定
请完成安全验证×
copy
已复制链接
快去分享给好友吧!
我知道了
右上角分享
点击右上角分享
0
联系我们:info@booksci.cn Book学术提供免费学术资源搜索服务,方便国内外学者检索中英文文献。致力于提供最便捷和优质的服务体验。 Copyright © 2023 布克学术 All rights reserved.
京ICP备2023020795号-1
ghs 京公网安备 11010802042870号
Book学术文献互助
Book学术文献互助群
群 号:604180095
Book学术官方微信