Investigating the anti-cancer potential of sulfatase 1 and its underlying mechanism in non-small cell lung cancer.

IF 3.1 4区 医学 Q2 PATHOLOGY
Cytojournal Pub Date : 2024-11-23 eCollection Date: 2024-01-01 DOI:10.25259/Cytojournal_71_2024
Bingling Zhang, Daping Luo, Lan Xiang, Jun Chen, Ting Fang
{"title":"Investigating the anti-cancer potential of sulfatase 1 and its underlying mechanism in non-small cell lung cancer.","authors":"Bingling Zhang, Daping Luo, Lan Xiang, Jun Chen, Ting Fang","doi":"10.25259/Cytojournal_71_2024","DOIUrl":null,"url":null,"abstract":"<p><strong>Objective: </strong>Patients with non-small cell lung cancer (NSCLC) have poor prognoses. Sulfatase 1 (SULF1) is an extracellular neutral sulfatase and is involved in multiple physiological processes. Hence, this study investigated the function and possible mechanisms of SULF1 in NSCLC.</p><p><strong>Material and methods: </strong>Difference in SULF1 expression level between tumors and normal lung tissues was analyzed through bioinformatics and clinical sampling, and the effects of SULF1 expression on prognosis were investigated through Kaplan-Meier analysis. SULF1 level in NSCLC cells was modulated through small interfering ribonucleic acid interference. NSC228155, which is an epidermal growth factor receptor (EGFR)/mitogen-activated protein kinase (MAPK) signaling pathway agonist, was for handling NSCLC cells. SULF1 expression level was tested through quantitative reverse transcriptase real-time polymerase chain reaction. Cell proliferation, migration, and invasion were evaluated with cell counting kit-8, 5-ethynyl-2-deoxyuridine, and transwell assays, and the levels of epithelial-to-mesenchymal transition (EMT)- and EGFR/MAPK pathway-related proteins were detected through Western blot.</p><p><strong>Results: </strong>Bioinformatics and clinical samples showed that NSCLC tumor tissues had elevated SULF1 expression levels relative to those of normal tissues (<i>P</i> < 0.05). Patients with NSCLC and high SULF1 expression levels experienced poorer prognosis than those of low SULF1 expression levels (<i>P</i> < 0.05). SULF1 knockdown repressed the malignant biological behavior, including proliferation, migration, and invasion, of the NSCLC cells (<i>P</i> < 0.05). Mechanistically, SULF1 knockdown augmented E-cadherin level and abated N-cadherin and vimentin protein levels (<i>P</i> < 0.05). These results confirmed that EMT was inhibited. In addition, the knockdown of SULF1 reduced the phosphorylation of EGFR, extracellular signal-regulated kinase, p38 MAPK and c-Jun N-terminal kinase, and NSC228155 partially reversed these changes, which were affected by SULF1 knockdown. Meanwhile, NSC228155 partially reversed the inhibition of EMT, migration, and invasion affected by SULF1 knockdown.</p><p><strong>Conclusion: </strong>SULF1 knockdown inhibits the proliferation, migration, invasion, and EMT of NSCLC cells by inactivating EGFR/MAPK pathway.</p>","PeriodicalId":49082,"journal":{"name":"Cytojournal","volume":"21 ","pages":"52"},"PeriodicalIF":3.1000,"publicationDate":"2024-11-23","publicationTypes":"Journal Article","fieldsOfStudy":null,"isOpenAccess":false,"openAccessPdf":"https://www.ncbi.nlm.nih.gov/pmc/articles/PMC11683397/pdf/","citationCount":"0","resultStr":null,"platform":"Semanticscholar","paperid":null,"PeriodicalName":"Cytojournal","FirstCategoryId":"3","ListUrlMain":"https://doi.org/10.25259/Cytojournal_71_2024","RegionNum":4,"RegionCategory":"医学","ArticlePicture":[],"TitleCN":null,"AbstractTextCN":null,"PMCID":null,"EPubDate":"2024/1/1 0:00:00","PubModel":"eCollection","JCR":"Q2","JCRName":"PATHOLOGY","Score":null,"Total":0}
引用次数: 0

Abstract

Objective: Patients with non-small cell lung cancer (NSCLC) have poor prognoses. Sulfatase 1 (SULF1) is an extracellular neutral sulfatase and is involved in multiple physiological processes. Hence, this study investigated the function and possible mechanisms of SULF1 in NSCLC.

Material and methods: Difference in SULF1 expression level between tumors and normal lung tissues was analyzed through bioinformatics and clinical sampling, and the effects of SULF1 expression on prognosis were investigated through Kaplan-Meier analysis. SULF1 level in NSCLC cells was modulated through small interfering ribonucleic acid interference. NSC228155, which is an epidermal growth factor receptor (EGFR)/mitogen-activated protein kinase (MAPK) signaling pathway agonist, was for handling NSCLC cells. SULF1 expression level was tested through quantitative reverse transcriptase real-time polymerase chain reaction. Cell proliferation, migration, and invasion were evaluated with cell counting kit-8, 5-ethynyl-2-deoxyuridine, and transwell assays, and the levels of epithelial-to-mesenchymal transition (EMT)- and EGFR/MAPK pathway-related proteins were detected through Western blot.

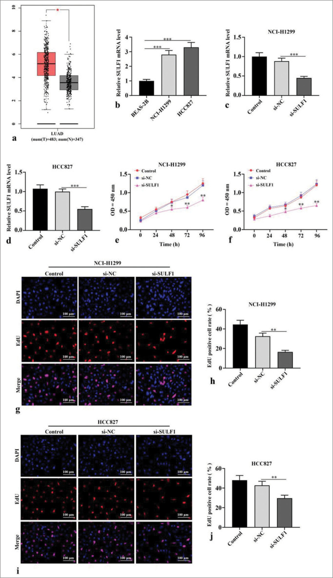
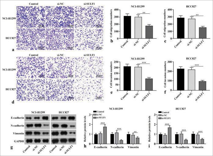
Results: Bioinformatics and clinical samples showed that NSCLC tumor tissues had elevated SULF1 expression levels relative to those of normal tissues (P < 0.05). Patients with NSCLC and high SULF1 expression levels experienced poorer prognosis than those of low SULF1 expression levels (P < 0.05). SULF1 knockdown repressed the malignant biological behavior, including proliferation, migration, and invasion, of the NSCLC cells (P < 0.05). Mechanistically, SULF1 knockdown augmented E-cadherin level and abated N-cadherin and vimentin protein levels (P < 0.05). These results confirmed that EMT was inhibited. In addition, the knockdown of SULF1 reduced the phosphorylation of EGFR, extracellular signal-regulated kinase, p38 MAPK and c-Jun N-terminal kinase, and NSC228155 partially reversed these changes, which were affected by SULF1 knockdown. Meanwhile, NSC228155 partially reversed the inhibition of EMT, migration, and invasion affected by SULF1 knockdown.

Conclusion: SULF1 knockdown inhibits the proliferation, migration, invasion, and EMT of NSCLC cells by inactivating EGFR/MAPK pathway.

Abstract Image

Abstract Image

Abstract Image

研究磺化酶 1 在非小细胞肺癌中的抗癌潜力及其内在机制
目的:非小细胞肺癌(NSCLC)患者预后不良。硫酸酯酶1 (SULF1)是一种细胞外中性硫酸酯酶,参与多种生理过程。因此,本研究探讨了SULF1在NSCLC中的作用及其可能的机制。材料与方法:通过生物信息学和临床采样分析肿瘤组织与正常肺组织SULF1表达水平的差异,通过Kaplan-Meier分析SULF1表达对预后的影响。NSCLC细胞中SULF1水平通过小干扰核糖核酸干扰调节。NSC228155是一种表皮生长因子受体(EGFR)/丝裂原活化蛋白激酶(MAPK)信号通路激动剂,用于处理NSCLC细胞。通过定量逆转录酶实时聚合酶链反应检测SULF1的表达水平。采用细胞计数试剂盒- 8,5 -乙基-2-脱氧尿苷和transwell试验评估细胞增殖、迁移和侵袭,并通过Western blot检测上皮-间质转化(EMT)和EGFR/MAPK通路相关蛋白的水平。结果:生物信息学和临床样本显示,NSCLC肿瘤组织中SULF1表达水平高于正常组织(P < 0.05)。SULF1高表达的NSCLC患者预后较低表达的NSCLC患者差(P < 0.05)。SULF1基因敲低可抑制NSCLC细胞的增殖、迁移和侵袭等恶性生物学行为(P < 0.05)。从机制上讲,SULF1敲低可提高E-cadherin水平,降低N-cadherin和vimentin蛋白水平(P < 0.05)。这些结果证实了EMT被抑制。此外,SULF1的敲低降低了EGFR、细胞外信号调节激酶、p38 MAPK和c-Jun n -末端激酶的磷酸化,NSC228155部分逆转了这些受SULF1敲低影响的变化。同时,NSC228155部分逆转了SULF1敲低对EMT、迁移和侵袭的抑制作用。结论:SULF1基因敲低可通过灭活EGFR/MAPK通路抑制NSCLC细胞的增殖、迁移、侵袭和EMT。
本文章由计算机程序翻译,如有差异,请以英文原文为准。
求助全文
约1分钟内获得全文 求助全文
来源期刊
Cytojournal
Cytojournal PATHOLOGY-
CiteScore
2.20
自引率
42.10%
发文量
56
审稿时长
>12 weeks
期刊介绍: The CytoJournal is an open-access peer-reviewed journal committed to publishing high-quality articles in the field of Diagnostic Cytopathology including Molecular aspects. The journal is owned by the Cytopathology Foundation and published by the Scientific Scholar.
×
引用
GB/T 7714-2015
复制
MLA
复制
APA
复制
导出至
BibTeX EndNote RefMan NoteFirst NoteExpress
×
提示
您的信息不完整,为了账户安全,请先补充。
现在去补充
×
提示
您因"违规操作"
具体请查看互助需知
我知道了
×
提示
确定
请完成安全验证×
copy
已复制链接
快去分享给好友吧!
我知道了
右上角分享
点击右上角分享
0
联系我们:info@booksci.cn Book学术提供免费学术资源搜索服务,方便国内外学者检索中英文文献。致力于提供最便捷和优质的服务体验。 Copyright © 2023 布克学术 All rights reserved.
京ICP备2023020795号-1
ghs 京公网安备 11010802042870号
Book学术文献互助
Book学术文献互助群
群 号:604180095
Book学术官方微信