Crispr-Cas9-based long non-coding RNA interference and activation identified that the aberrant expression of Myc-regulated ST8SIA6 antisense RNA 1 promotes tumorigenesis and metastasis in hepatocellular carcinoma.

IF 3.1 4区 医学 Q2 PATHOLOGY
Cytojournal Pub Date : 2024-11-25 eCollection Date: 2024-01-01 DOI:10.25259/Cytojournal_109_2024
Xueqian Liu, Dong Jiang, Yang Liu, Kun Xie, Yijun Zhao, Fubao Liu
{"title":"Crispr-Cas9-based long non-coding RNA interference and activation identified that the aberrant expression of Myc-regulated ST8SIA6 antisense RNA 1 promotes tumorigenesis and metastasis in hepatocellular carcinoma.","authors":"Xueqian Liu, Dong Jiang, Yang Liu, Kun Xie, Yijun Zhao, Fubao Liu","doi":"10.25259/Cytojournal_109_2024","DOIUrl":null,"url":null,"abstract":"<p><strong>Objective: </strong>Long non-coding RNAs (lncRNAs) participate in the formation, progression, and metastasis of cancer. This study aimed to explore the roles of the lncRNA ST8SIA6 antisense RNA 1 (ST8SIA6-AS1) in tumorigenesis and elucidate the underlying molecular mechanism of its upregulation in hepatocellular carcinoma (HCC).</p><p><strong>Material and methods: </strong>A total of 56 in-house pairs of HCC tissues were examined, and ST8SIA6-AS1 levels were determined through real-time polymerase chain reaction (PCR). The biological behavior of ST8SIA6-AS1 by Crispr-Cas9-based gene repression and activation was determined <i>in vitro</i> and <i>in vivo</i>. The binding sites and biological behavior of Myc proto-oncogene and forkhead box A on chromatin were investigated through luciferase reporter assays, chromatin immunoprecipitation-quantitative PCR, and co-immunoprecipitation (co-IP) assays. The regulatory mechanisms of ST8SIA6-AS1 expression were analyzed with encyclopedia of DNA elements and gene expression profiling interactive analysis.</p><p><strong>Results: </strong>The expression of ST8SIA6-AS1 significantly increased in multiple HCC cell lines and the 56 in-house pairs of HCC tissues (<i>P</i> = 0.0018). Functionally, high-efficiency Crispr-Cas9-based knockdown of ST8SIA6-AS1 revealed that ST8SIA6-AS1 knockdown attenuated the proliferation, migration, and infiltration of HCC cells and considerably reduced the growth rate of subcutaneous and orthotopic HCC tumors. Conversely, ST8SIA6-AS1 overexpression considerably improved the oncogenic characteristics of the HCC cells. Furthermore, ST8SIA6-AS1 upregulation was regulated by the direct binding of transcription factor Myc to the -260 bp to+155 bp and +1003 bp to +1312 bp regions of the ST8SIA6-AS1 transcription start site, which is a segment with high level of H3K27 acetylation. Myc knockdown or treatment with the BET bromodomain inhibitor JQ-1 considerably reduced ST8SIA6-AS1 RNA expression in the HCC cells.</p><p><strong>Conclusion: </strong>Our study has established the oncogenic role of ST8SIA6-AS1 and elucidated the Myc-dependent upregulation mechanism of ST8SIA6-AS1 in HCC, providing a profound theoretical molecular basis for the carcinogenic function of ST8SIA6-AS1 in HCC.</p>","PeriodicalId":49082,"journal":{"name":"Cytojournal","volume":"21 ","pages":"53"},"PeriodicalIF":3.1000,"publicationDate":"2024-11-25","publicationTypes":"Journal Article","fieldsOfStudy":null,"isOpenAccess":false,"openAccessPdf":"https://www.ncbi.nlm.nih.gov/pmc/articles/PMC11683396/pdf/","citationCount":"0","resultStr":null,"platform":"Semanticscholar","paperid":null,"PeriodicalName":"Cytojournal","FirstCategoryId":"3","ListUrlMain":"https://doi.org/10.25259/Cytojournal_109_2024","RegionNum":4,"RegionCategory":"医学","ArticlePicture":[],"TitleCN":null,"AbstractTextCN":null,"PMCID":null,"EPubDate":"2024/1/1 0:00:00","PubModel":"eCollection","JCR":"Q2","JCRName":"PATHOLOGY","Score":null,"Total":0}
引用次数: 0

Abstract

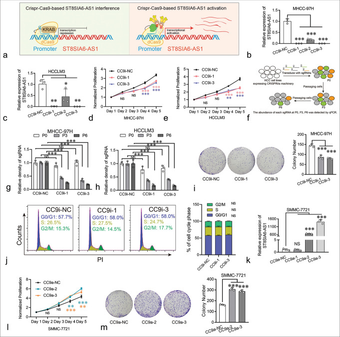
Objective: Long non-coding RNAs (lncRNAs) participate in the formation, progression, and metastasis of cancer. This study aimed to explore the roles of the lncRNA ST8SIA6 antisense RNA 1 (ST8SIA6-AS1) in tumorigenesis and elucidate the underlying molecular mechanism of its upregulation in hepatocellular carcinoma (HCC).

Material and methods: A total of 56 in-house pairs of HCC tissues were examined, and ST8SIA6-AS1 levels were determined through real-time polymerase chain reaction (PCR). The biological behavior of ST8SIA6-AS1 by Crispr-Cas9-based gene repression and activation was determined in vitro and in vivo. The binding sites and biological behavior of Myc proto-oncogene and forkhead box A on chromatin were investigated through luciferase reporter assays, chromatin immunoprecipitation-quantitative PCR, and co-immunoprecipitation (co-IP) assays. The regulatory mechanisms of ST8SIA6-AS1 expression were analyzed with encyclopedia of DNA elements and gene expression profiling interactive analysis.

Results: The expression of ST8SIA6-AS1 significantly increased in multiple HCC cell lines and the 56 in-house pairs of HCC tissues (P = 0.0018). Functionally, high-efficiency Crispr-Cas9-based knockdown of ST8SIA6-AS1 revealed that ST8SIA6-AS1 knockdown attenuated the proliferation, migration, and infiltration of HCC cells and considerably reduced the growth rate of subcutaneous and orthotopic HCC tumors. Conversely, ST8SIA6-AS1 overexpression considerably improved the oncogenic characteristics of the HCC cells. Furthermore, ST8SIA6-AS1 upregulation was regulated by the direct binding of transcription factor Myc to the -260 bp to+155 bp and +1003 bp to +1312 bp regions of the ST8SIA6-AS1 transcription start site, which is a segment with high level of H3K27 acetylation. Myc knockdown or treatment with the BET bromodomain inhibitor JQ-1 considerably reduced ST8SIA6-AS1 RNA expression in the HCC cells.

Conclusion: Our study has established the oncogenic role of ST8SIA6-AS1 and elucidated the Myc-dependent upregulation mechanism of ST8SIA6-AS1 in HCC, providing a profound theoretical molecular basis for the carcinogenic function of ST8SIA6-AS1 in HCC.

Abstract Image

Abstract Image

Abstract Image

基于crispr - cas9的长链非编码RNA干扰和激活发现,myc调控的ST8SIA6反义RNA 1的异常表达促进了肝细胞癌的肿瘤发生和转移。
目的:长链非编码rna (lncRNAs)参与肿瘤的形成、进展和转移。本研究旨在探讨lncRNA ST8SIA6反义RNA 1 (ST8SIA6- as1)在肝癌发生中的作用,并阐明其在肝细胞癌(HCC)中表达上调的潜在分子机制。材料与方法:共检测56对HCC内部组织,通过实时聚合酶链反应(PCR)检测ST8SIA6-AS1水平。通过crispr - cas9基因抑制和激活ST8SIA6-AS1在体外和体内的生物学行为。通过荧光素酶报告基因法、染色质免疫沉淀-定量PCR法和共免疫沉淀(co-IP)法研究Myc原癌基因和叉头盒A在染色质上的结合位点和生物学行为。利用DNA元件百科全书和基因表达谱交互分析分析ST8SIA6-AS1表达的调控机制。结果:ST8SIA6-AS1在多个HCC细胞系及56对HCC组织中的表达均显著升高(P = 0.0018)。在功能上,基于crispr - cas9高效敲低ST8SIA6-AS1发现,ST8SIA6-AS1敲低可以减弱HCC细胞的增殖、迁移和浸润,并显著降低皮下和原位肝癌肿瘤的生长速度。相反,ST8SIA6-AS1过表达显著改善了HCC细胞的致癌特性。此外,转录因子Myc直接结合ST8SIA6-AS1转录起始位点的-260 bp至+155 bp和+1003 bp至+1312 bp区域调控ST8SIA6-AS1的上调,该区域是H3K27乙酰化水平较高的片段。Myc敲除或用BET溴结构域抑制剂JQ-1治疗可显著降低HCC细胞中ST8SIA6-AS1 RNA的表达。结论:我们的研究确立了ST8SIA6-AS1的致癌作用,阐明了ST8SIA6-AS1在HCC中的myc依赖性上调机制,为ST8SIA6-AS1在HCC中的致癌功能提供了深刻的理论分子基础。
本文章由计算机程序翻译,如有差异,请以英文原文为准。
求助全文
约1分钟内获得全文 求助全文
来源期刊
Cytojournal
Cytojournal PATHOLOGY-
CiteScore
2.20
自引率
42.10%
发文量
56
审稿时长
>12 weeks
期刊介绍: The CytoJournal is an open-access peer-reviewed journal committed to publishing high-quality articles in the field of Diagnostic Cytopathology including Molecular aspects. The journal is owned by the Cytopathology Foundation and published by the Scientific Scholar.
×
引用
GB/T 7714-2015
复制
MLA
复制
APA
复制
导出至
BibTeX EndNote RefMan NoteFirst NoteExpress
×
提示
您的信息不完整,为了账户安全,请先补充。
现在去补充
×
提示
您因"违规操作"
具体请查看互助需知
我知道了
×
提示
确定
请完成安全验证×
copy
已复制链接
快去分享给好友吧!
我知道了
右上角分享
点击右上角分享
0
联系我们:info@booksci.cn Book学术提供免费学术资源搜索服务,方便国内外学者检索中英文文献。致力于提供最便捷和优质的服务体验。 Copyright © 2023 布克学术 All rights reserved.
京ICP备2023020795号-1
ghs 京公网安备 11010802042870号
Book学术文献互助
Book学术文献互助群
群 号:604180095
Book学术官方微信