Transglutaminase 2 inhibition ameliorates cardiac fibrosis in myocardial infarction by inducing M2 macrophage polarization in vitro and in vivo.

IF 3.1 4区 医学 Q2 PATHOLOGY
Cytojournal Pub Date : 2024-11-28 eCollection Date: 2024-01-01 DOI:10.25259/Cytojournal_32_2024
Alimujiang Maimaitijiang, Qingyu Huang, Yurong Wu, Shengjia Sun, Qiying Chen
{"title":"Transglutaminase 2 inhibition ameliorates cardiac fibrosis in myocardial infarction by inducing M2 macrophage polarization <i>in vitro</i> and <i>in vivo</i>.","authors":"Alimujiang Maimaitijiang, Qingyu Huang, Yurong Wu, Shengjia Sun, Qiying Chen","doi":"10.25259/Cytojournal_32_2024","DOIUrl":null,"url":null,"abstract":"<p><strong>Objective: </strong>Macrophages perform vital functions in cardiac remodeling after myocardial infarction (MI). Transglutaminase 2 (TG2) participates in fibrosis. Nevertheless, the role of TG2 in MI and mechanisms underlying macrophage polarization are unclear. This study aimed to discover the functions and possible mechanisms of TG2 in MI.</p><p><strong>Material and methods: </strong>C57BL/6 mice were classified into three groups (six mice per group): Sham, MI, and MI+GK921 groups. GK921 acts as a TG2 inhibitor. Cardiac function, myocardial cell apoptosis, fibrosis, and macrophage phenotype in mouse experiments were detected through echocardiography, terminal deoxynucleotidyl transferase dUTP nick end labeling, Masson staining, immunofluorescence, and flow cytometry, respectively. The <i>in vitro</i> study involved the treatment of mouse cardiac fibroblasts isolated from mice with transforming growth factor β1 (TGF-β1) and evaluation of fibrosis through the detection of the expressions of fibrosis-associated proteins using Western blot. Bone marrow-derived macrophages (BMDMs) obtained from mice were triggered by interleukin (IL)-4, and the type of macrophages was determined through flow cytometry.</p><p><strong>Results: </strong>In <i>in vivo</i> experiments, GK921 substantially improved cardiac injury and fibrosis, induced M2 macrophage polarization, and suppressed the TGF-β1/small mother against decapentaplegic 3 (Smad3) pathway in MI mice. Moreover, TG2 knockdown considerably decreased the expressions of fibrosis-associated proteins in TGF-β1-triggered mouse cardiac fibroblasts, which indicates the repressive effect of TG2 knockdown on fibrosis. In addition, the inhibition effect of TG2 downregulation on the TGF-β1/Smad3 pathway was proven in TGF-β1-treated mouse cardiac fibroblasts <i>in vitro</i>. Moreover, TG2 inhibition remarkably increased M2 macrophage polarization in IL-4-induced BMDMs.</p><p><strong>Conclusion: </strong>TG2 inhibition facilitated M2 macrophage polarization to provide protection against MI-caused cardiac fibrosis in mice, and these effects may be attained through modulation of the TGF-β1/Smad3 pathway.</p>","PeriodicalId":49082,"journal":{"name":"Cytojournal","volume":"21 ","pages":"58"},"PeriodicalIF":3.1000,"publicationDate":"2024-11-28","publicationTypes":"Journal Article","fieldsOfStudy":null,"isOpenAccess":false,"openAccessPdf":"https://www.ncbi.nlm.nih.gov/pmc/articles/PMC11683372/pdf/","citationCount":"0","resultStr":null,"platform":"Semanticscholar","paperid":null,"PeriodicalName":"Cytojournal","FirstCategoryId":"3","ListUrlMain":"https://doi.org/10.25259/Cytojournal_32_2024","RegionNum":4,"RegionCategory":"医学","ArticlePicture":[],"TitleCN":null,"AbstractTextCN":null,"PMCID":null,"EPubDate":"2024/1/1 0:00:00","PubModel":"eCollection","JCR":"Q2","JCRName":"PATHOLOGY","Score":null,"Total":0}
引用次数: 0

Abstract

Objective: Macrophages perform vital functions in cardiac remodeling after myocardial infarction (MI). Transglutaminase 2 (TG2) participates in fibrosis. Nevertheless, the role of TG2 in MI and mechanisms underlying macrophage polarization are unclear. This study aimed to discover the functions and possible mechanisms of TG2 in MI.

Material and methods: C57BL/6 mice were classified into three groups (six mice per group): Sham, MI, and MI+GK921 groups. GK921 acts as a TG2 inhibitor. Cardiac function, myocardial cell apoptosis, fibrosis, and macrophage phenotype in mouse experiments were detected through echocardiography, terminal deoxynucleotidyl transferase dUTP nick end labeling, Masson staining, immunofluorescence, and flow cytometry, respectively. The in vitro study involved the treatment of mouse cardiac fibroblasts isolated from mice with transforming growth factor β1 (TGF-β1) and evaluation of fibrosis through the detection of the expressions of fibrosis-associated proteins using Western blot. Bone marrow-derived macrophages (BMDMs) obtained from mice were triggered by interleukin (IL)-4, and the type of macrophages was determined through flow cytometry.

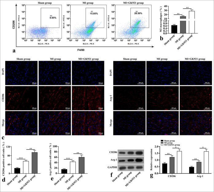
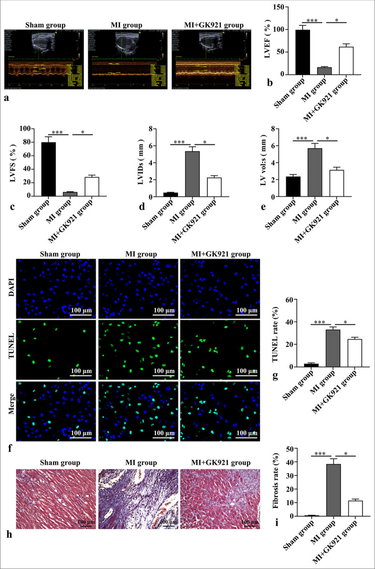
Results: In in vivo experiments, GK921 substantially improved cardiac injury and fibrosis, induced M2 macrophage polarization, and suppressed the TGF-β1/small mother against decapentaplegic 3 (Smad3) pathway in MI mice. Moreover, TG2 knockdown considerably decreased the expressions of fibrosis-associated proteins in TGF-β1-triggered mouse cardiac fibroblasts, which indicates the repressive effect of TG2 knockdown on fibrosis. In addition, the inhibition effect of TG2 downregulation on the TGF-β1/Smad3 pathway was proven in TGF-β1-treated mouse cardiac fibroblasts in vitro. Moreover, TG2 inhibition remarkably increased M2 macrophage polarization in IL-4-induced BMDMs.

Conclusion: TG2 inhibition facilitated M2 macrophage polarization to provide protection against MI-caused cardiac fibrosis in mice, and these effects may be attained through modulation of the TGF-β1/Smad3 pathway.

Abstract Image

Abstract Image

Abstract Image

转谷氨酰胺酶2抑制通过诱导M2巨噬细胞极化改善心肌梗死后心肌纤维化。
目的:巨噬细胞在心肌梗死(MI)后心脏重构中发挥重要作用。转谷氨酰胺酶2 (TG2)参与纤维化。然而,TG2在心肌梗死中的作用和巨噬细胞极化的机制尚不清楚。材料和方法:将C57BL/6小鼠分为Sham组、MI组和MI+GK921组(每组6只)。GK921作为TG2抑制剂。分别通过超声心动图、末端脱氧核苷酸转移酶dUTP缺口末端标记、Masson染色、免疫荧光和流式细胞术检测小鼠心功能、心肌细胞凋亡、纤维化和巨噬细胞表型。体外研究包括用转化生长因子β1 (TGF-β1)治疗小鼠分离的小鼠心脏成纤维细胞,并通过Western blot检测纤维化相关蛋白的表达来评估纤维化程度。用白细胞介素(IL)-4触发小鼠骨髓源性巨噬细胞(bmdm),流式细胞术检测巨噬细胞类型。结果:在体内实验中,GK921显著改善心肌损伤和纤维化,诱导M2巨噬细胞极化,抑制心肌梗死小鼠TGF-β1/小母抗十肢截瘫3 (Smad3)通路。此外,TG2敲低显著降低TGF-β1触发的小鼠心脏成纤维细胞中纤维化相关蛋白的表达,表明TG2敲低对纤维化的抑制作用。此外,在体外TGF-β1处理的小鼠心脏成纤维细胞中证实了TG2下调对TGF-β1/Smad3通路的抑制作用。此外,TG2抑制显著增加了il -4诱导的bmdm中M2巨噬细胞的极化。结论:抑制TGF-β1/Smad3通路可促进M2巨噬细胞极化,对mi引起的小鼠心肌纤维化具有保护作用。
本文章由计算机程序翻译,如有差异,请以英文原文为准。
求助全文
约1分钟内获得全文 求助全文
来源期刊
Cytojournal
Cytojournal PATHOLOGY-
CiteScore
2.20
自引率
42.10%
发文量
56
审稿时长
>12 weeks
期刊介绍: The CytoJournal is an open-access peer-reviewed journal committed to publishing high-quality articles in the field of Diagnostic Cytopathology including Molecular aspects. The journal is owned by the Cytopathology Foundation and published by the Scientific Scholar.
×
引用
GB/T 7714-2015
复制
MLA
复制
APA
复制
导出至
BibTeX EndNote RefMan NoteFirst NoteExpress
×
提示
您的信息不完整,为了账户安全,请先补充。
现在去补充
×
提示
您因"违规操作"
具体请查看互助需知
我知道了
×
提示
确定
请完成安全验证×
copy
已复制链接
快去分享给好友吧!
我知道了
右上角分享
点击右上角分享
0
联系我们:info@booksci.cn Book学术提供免费学术资源搜索服务,方便国内外学者检索中英文文献。致力于提供最便捷和优质的服务体验。 Copyright © 2023 布克学术 All rights reserved.
京ICP备2023020795号-1
ghs 京公网安备 11010802042870号
Book学术文献互助
Book学术文献互助群
群 号:604180095
Book学术官方微信