CYBC1 Drives Glioblastoma Progression via Reactive Oxygen Species and NF-κB Pathways.

IF 3.8 2区 医学 Q2 ONCOLOGY
Cancer Research and Treatment Pub Date : 2025-10-01 Epub Date: 2024-12-24 DOI:10.4143/crt.2024.827
Hyeon Ji Kim, Tae-Jun Kim, Jin-Hwa Cho, Mee-Seon Kim, Jin-Seok Byun, Do-Yeon Kim
{"title":"CYBC1 Drives Glioblastoma Progression via Reactive Oxygen Species and NF-κB Pathways.","authors":"Hyeon Ji Kim, Tae-Jun Kim, Jin-Hwa Cho, Mee-Seon Kim, Jin-Seok Byun, Do-Yeon Kim","doi":"10.4143/crt.2024.827","DOIUrl":null,"url":null,"abstract":"<p><strong>Purpose: </strong>This study aims to investigate the role of cytochrome b-245 chaperone 1 (CYBC1) in glioblastoma (GBM) progression, focusing on its involvement in reactive oxygen species (ROS) production and associated signaling pathways. Understanding the molecular mechanisms driven by CYBC1 could provide new therapeutic targets and prognostic markers for GBM.</p><p><strong>Materials and methods: </strong>Publicly available datasets were analyzed to assess CYBC1 expression in GBM and its correlation with patient survival. GBM cell lines were genetically manipulated using the CRISPR/Cas9 system to deplete CYBC1. The effects of CYBC1 deficiency on cell proliferation, migration, invasion, and cell cycle dynamics were experimentally evaluated. Additionally, the impact of CYBC1 on the expression of NOXA1, a subunit of NADPH oxidase, and downstream signaling pathways such as nuclear factor кB (NF-κB) was explored.</p><p><strong>Results: </strong>CYBC1 expression was significantly elevated in GBM tissues and correlated with poor patient survival. CYBC1 deficiency in GBM cells resulted in reduced cell viability, migration, and invasion. Mechanistically, CYBC1 positively regulated NOXA1 expression, which in turn enhanced ROS production and activated the ERK·AKT/NF-κB pathways. The suppression of CYBC1 led to decreased ROS levels, reduced phosphorylation of NF-κB, and downregulation of genes involved in epithelial-mesenchymal transition.</p><p><strong>Conclusion: </strong>CYBC1 is implicated in GBM progression by regulating NOXA1-mediated ROS production and activating the ERK·AKT/NF-κB pathways. This study suggests that CYBC1 could serve as a potential therapeutic target and prognostic marker in GBM, warranting further investigation into its molecular mechanisms and therapeutic potential.</p>","PeriodicalId":49094,"journal":{"name":"Cancer Research and Treatment","volume":" ","pages":"951-967"},"PeriodicalIF":3.8000,"publicationDate":"2025-10-01","publicationTypes":"Journal Article","fieldsOfStudy":null,"isOpenAccess":false,"openAccessPdf":"https://www.ncbi.nlm.nih.gov/pmc/articles/PMC12527619/pdf/","citationCount":"0","resultStr":null,"platform":"Semanticscholar","paperid":null,"PeriodicalName":"Cancer Research and Treatment","FirstCategoryId":"3","ListUrlMain":"https://doi.org/10.4143/crt.2024.827","RegionNum":2,"RegionCategory":"医学","ArticlePicture":[],"TitleCN":null,"AbstractTextCN":null,"PMCID":null,"EPubDate":"2024/12/24 0:00:00","PubModel":"Epub","JCR":"Q2","JCRName":"ONCOLOGY","Score":null,"Total":0}
引用次数: 0

Abstract

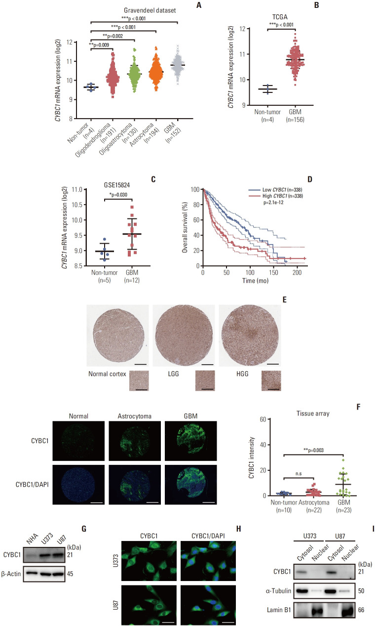
Purpose: This study aims to investigate the role of cytochrome b-245 chaperone 1 (CYBC1) in glioblastoma (GBM) progression, focusing on its involvement in reactive oxygen species (ROS) production and associated signaling pathways. Understanding the molecular mechanisms driven by CYBC1 could provide new therapeutic targets and prognostic markers for GBM.

Materials and methods: Publicly available datasets were analyzed to assess CYBC1 expression in GBM and its correlation with patient survival. GBM cell lines were genetically manipulated using the CRISPR/Cas9 system to deplete CYBC1. The effects of CYBC1 deficiency on cell proliferation, migration, invasion, and cell cycle dynamics were experimentally evaluated. Additionally, the impact of CYBC1 on the expression of NOXA1, a subunit of NADPH oxidase, and downstream signaling pathways such as nuclear factor кB (NF-κB) was explored.

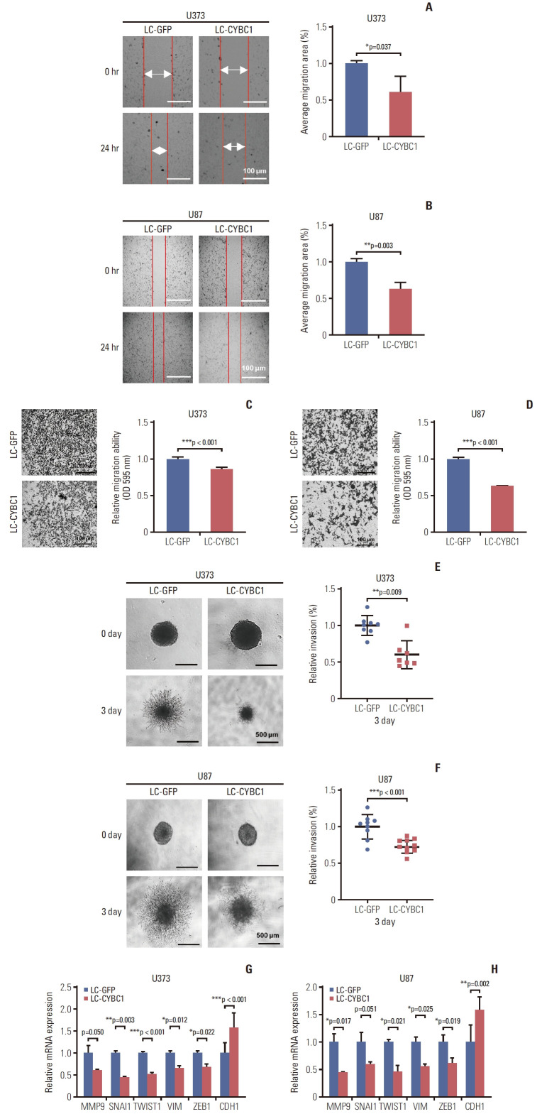
Results: CYBC1 expression was significantly elevated in GBM tissues and correlated with poor patient survival. CYBC1 deficiency in GBM cells resulted in reduced cell viability, migration, and invasion. Mechanistically, CYBC1 positively regulated NOXA1 expression, which in turn enhanced ROS production and activated the ERK·AKT/NF-κB pathways. The suppression of CYBC1 led to decreased ROS levels, reduced phosphorylation of NF-κB, and downregulation of genes involved in epithelial-mesenchymal transition.

Conclusion: CYBC1 is implicated in GBM progression by regulating NOXA1-mediated ROS production and activating the ERK·AKT/NF-κB pathways. This study suggests that CYBC1 could serve as a potential therapeutic target and prognostic marker in GBM, warranting further investigation into its molecular mechanisms and therapeutic potential.

Abstract Image

Abstract Image

Abstract Image

CYBC1通过ROS和NF-κB途径驱动胶质母细胞瘤进展。
目的:本研究旨在探讨细胞色素b-245伴侣1 (CYBC1)在胶质母细胞瘤(GBM)进展中的作用,重点关注其参与活性氧(ROS)产生和相关信号通路。了解由CYBC1驱动的分子机制可以为GBM提供新的治疗靶点和预后标志物。材料和方法:分析公开可用的数据集,评估CYBC1在GBM中的表达及其与患者生存的相关性。使用CRISPR/Cas9系统对GBM细胞系进行基因操作以耗尽CYBC1。实验评估了CYBC1缺失对细胞增殖、迁移、侵袭和细胞周期动力学的影响。此外,我们还探讨了CYBC1对NADPH氧化酶亚基NOXA1表达以及NF-κB等下游信号通路的影响。结果:CYBC1在GBM组织中表达显著升高,与患者生存差相关。GBM细胞中CYBC1缺失导致细胞活力、迁移和侵袭能力降低。从机制上讲,CYBC1正调控NOXA1的表达,从而增强ROS的产生并激活ERK·AKT/NF-κB通路。抑制CYBC1导致ROS水平降低,NF-κB磷酸化降低,参与上皮-间质转化的基因下调。结论:CYBC1通过调节noxa1介导的ROS产生和激活ERK·AKT/NF-κB通路参与GBM的进展。本研究提示CYBC1可作为GBM的潜在治疗靶点和预后标志物,其分子机制和治疗潜力有待进一步研究。
本文章由计算机程序翻译,如有差异,请以英文原文为准。
求助全文
约1分钟内获得全文 求助全文
来源期刊
CiteScore
8.00
自引率
2.20%
发文量
126
审稿时长
>12 weeks
期刊介绍: Cancer Research and Treatment is a peer-reviewed open access publication of the Korean Cancer Association. It is published quarterly, one volume per year. Abbreviated title is Cancer Res Treat. It accepts manuscripts relevant to experimental and clinical cancer research. Subjects include carcinogenesis, tumor biology, molecular oncology, cancer genetics, tumor immunology, epidemiology, predictive markers and cancer prevention, pathology, cancer diagnosis, screening and therapies including chemotherapy, surgery, radiation therapy, immunotherapy, gene therapy, multimodality treatment and palliative care.
×
引用
GB/T 7714-2015
复制
MLA
复制
APA
复制
导出至
BibTeX EndNote RefMan NoteFirst NoteExpress
×
提示
您的信息不完整,为了账户安全,请先补充。
现在去补充
×
提示
您因"违规操作"
具体请查看互助需知
我知道了
×
提示
确定
请完成安全验证×
copy
已复制链接
快去分享给好友吧!
我知道了
右上角分享
点击右上角分享
0
联系我们:info@booksci.cn Book学术提供免费学术资源搜索服务,方便国内外学者检索中英文文献。致力于提供最便捷和优质的服务体验。 Copyright © 2023 布克学术 All rights reserved.
京ICP备2023020795号-1
ghs 京公网安备 11010802042870号
Book学术文献互助
Book学术文献互助群
群 号:604180095
Book学术官方微信