Comprehensive Predictions of Mef2-Mediated Chromatin Loops, Which May Inhibit Ubx Binding by Blocking Low-Affinity Binding Sites.

IF 2.5 Q3 DEVELOPMENTAL BIOLOGY
Katrin Domsch
{"title":"Comprehensive Predictions of Mef2-Mediated Chromatin Loops, Which May Inhibit Ubx Binding by Blocking Low-Affinity Binding Sites.","authors":"Katrin Domsch","doi":"10.3390/jdb12040033","DOIUrl":null,"url":null,"abstract":"<p><p>Gene regulation depends on the interaction between chromatin-associated factors, such as transcription factors (TFs), which promote chromatin loops to ensure tight contact between enhancer and promoter regions. So far, positive interactions that lead to gene activation have been the main focus of research, but regulations related to blocking or inhibiting factor binding are also essential to maintaining a defined cellular status. To understand these interactions in greater detail, I investigated the possibility of the muscle differentiation factor Mef2 to prevent early Hox factor binding, leading to the proper timing of regulatory processes and the activation of differentiation events. My investigations relied on a collection of publicly available genome-wide binding data sets of Mef2 and Ubx (as the Hox factor), Capture-C interactions, and ATAC-seq analysis in <i>Mef2</i> mutant cells. The analysis indicated that Mef2 can form possible chromatin loops to Ubx-bound regions. These regions contain low-affinity Ubx binding sites, and the chromatin architecture is independent of Mef2's function. High levels of Ubx may disrupt the loops and allow specific Ubx bindings to regulate defined targets. In summary, my investigations highlight that the use of many publicly available data sets enables computational approaches to make robust predictions and, for the first time, suggest a molecular function of Mef2 as a preventer of Hox binding, indicating that it may act as a timer for muscle differentiation.</p>","PeriodicalId":15563,"journal":{"name":"Journal of Developmental Biology","volume":"12 4","pages":""},"PeriodicalIF":2.5000,"publicationDate":"2024-12-09","publicationTypes":"Journal Article","fieldsOfStudy":null,"isOpenAccess":false,"openAccessPdf":"https://www.ncbi.nlm.nih.gov/pmc/articles/PMC11678716/pdf/","citationCount":"0","resultStr":null,"platform":"Semanticscholar","paperid":null,"PeriodicalName":"Journal of Developmental Biology","FirstCategoryId":"1085","ListUrlMain":"https://doi.org/10.3390/jdb12040033","RegionNum":0,"RegionCategory":null,"ArticlePicture":[],"TitleCN":null,"AbstractTextCN":null,"PMCID":null,"EPubDate":"","PubModel":"","JCR":"Q3","JCRName":"DEVELOPMENTAL BIOLOGY","Score":null,"Total":0}
引用次数: 0

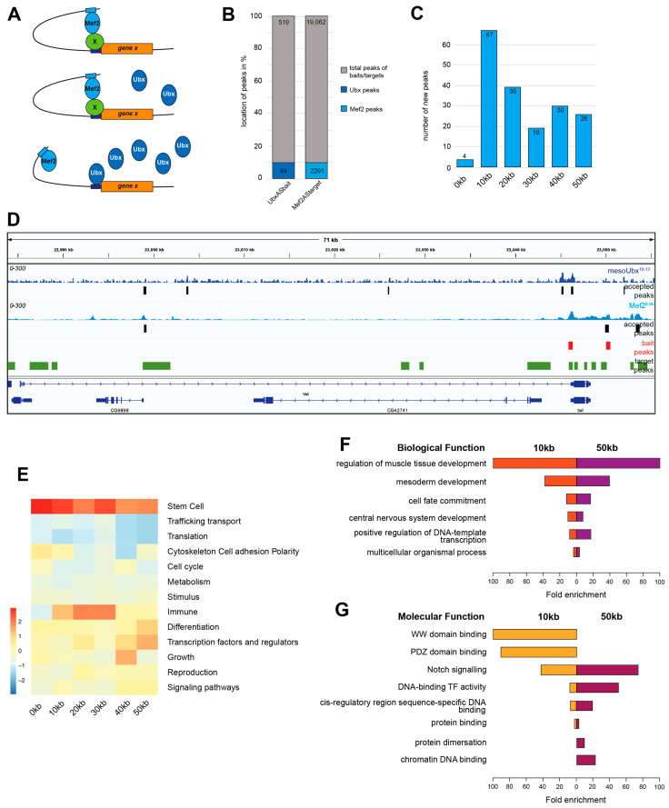
Abstract

Gene regulation depends on the interaction between chromatin-associated factors, such as transcription factors (TFs), which promote chromatin loops to ensure tight contact between enhancer and promoter regions. So far, positive interactions that lead to gene activation have been the main focus of research, but regulations related to blocking or inhibiting factor binding are also essential to maintaining a defined cellular status. To understand these interactions in greater detail, I investigated the possibility of the muscle differentiation factor Mef2 to prevent early Hox factor binding, leading to the proper timing of regulatory processes and the activation of differentiation events. My investigations relied on a collection of publicly available genome-wide binding data sets of Mef2 and Ubx (as the Hox factor), Capture-C interactions, and ATAC-seq analysis in Mef2 mutant cells. The analysis indicated that Mef2 can form possible chromatin loops to Ubx-bound regions. These regions contain low-affinity Ubx binding sites, and the chromatin architecture is independent of Mef2's function. High levels of Ubx may disrupt the loops and allow specific Ubx bindings to regulate defined targets. In summary, my investigations highlight that the use of many publicly available data sets enables computational approaches to make robust predictions and, for the first time, suggest a molecular function of Mef2 as a preventer of Hox binding, indicating that it may act as a timer for muscle differentiation.

Abstract Image

Abstract Image

Abstract Image

mef2介导的染色质环可能通过阻断低亲和力结合位点抑制Ubx结合的综合预测。
基因调控依赖于染色质相关因子(如转录因子)之间的相互作用,转录因子促进染色质环以确保增强子和启动子区域之间的紧密接触。到目前为止,导致基因激活的积极相互作用一直是研究的主要焦点,但与阻断或抑制因子结合相关的调控对于维持特定的细胞状态也是必不可少的。为了更详细地了解这些相互作用,我研究了肌肉分化因子Mef2阻止早期Hox因子结合的可能性,从而导致调节过程的适当时机和分化事件的激活。我的研究依赖于Mef2和Ubx(作为Hox因子)的公开全基因组结合数据集、Capture-C相互作用和Mef2突变细胞中的ATAC-seq分析。分析表明Mef2可以在ubx结合区域形成可能的染色质环。这些区域含有低亲和力的Ubx结合位点,并且染色质结构独立于Mef2的功能。高水平的Ubx可能会破坏循环,并允许特定的Ubx结合来调节定义的靶标。总之,我的研究强调,使用许多公开可用的数据集使计算方法能够做出可靠的预测,并首次提出Mef2作为Hox结合的预防剂的分子功能,表明它可能作为肌肉分化的计时器。
本文章由计算机程序翻译,如有差异,请以英文原文为准。
求助全文
约1分钟内获得全文 求助全文
来源期刊
Journal of Developmental Biology
Journal of Developmental Biology Biochemistry, Genetics and Molecular Biology-Developmental Biology
CiteScore
4.10
自引率
18.50%
发文量
44
审稿时长
11 weeks
期刊介绍: The Journal of Developmental Biology (ISSN 2221-3759) is an international, peer-reviewed, quick-refereeing, open access journal, which publishes reviews, research papers and communications on the development of multicellular organisms at the molecule, cell, tissue, organ and whole organism levels. Our aim is to encourage researchers to effortlessly publish their new findings or concepts rapidly in an open access medium, overseen by their peers. There is no restriction on the length of the papers; the full experimental details must be provided so that the results can be reproduced. Electronic files regarding the full details of the experimental procedure, if unable to be published in a normal way, can be deposited as supplementary material. Journal of Developmental Biology focuses on: -Development mechanisms and genetics -Cell differentiation -Embryonal development -Tissue/organism growth -Metamorphosis and regeneration of the organisms. It involves many biological fields, such as Molecular biology, Genetics, Physiology, Cell biology, Anatomy, Embryology, Cancer research, Neurobiology, Immunology, Ecology, Evolutionary biology.
×
引用
GB/T 7714-2015
复制
MLA
复制
APA
复制
导出至
BibTeX EndNote RefMan NoteFirst NoteExpress
×
提示
您的信息不完整,为了账户安全,请先补充。
现在去补充
×
提示
您因"违规操作"
具体请查看互助需知
我知道了
×
提示
确定
请完成安全验证×
copy
已复制链接
快去分享给好友吧!
我知道了
右上角分享
点击右上角分享
0
联系我们:info@booksci.cn Book学术提供免费学术资源搜索服务,方便国内外学者检索中英文文献。致力于提供最便捷和优质的服务体验。 Copyright © 2023 布克学术 All rights reserved.
京ICP备2023020795号-1
ghs 京公网安备 11010802042870号
Book学术文献互助
Book学术文献互助群
群 号:604180095
Book学术官方微信