Targeting hexokinase 2 to enhance anticancer efficacy of trichosanthin in HeLa and SCC25 cell models.

IF 4.3 Q2 CHEMISTRY, MEDICINAL
ADMET and DMPK Pub Date : 2024-09-22 eCollection Date: 2024-01-01 DOI:10.5599/admet.2455
Yan Zhou, Maoxin Ran, Wenying Shan, Kaifang Wang, Ou Sha, Kin Yip Tam
{"title":"Targeting hexokinase 2 to enhance anticancer efficacy of trichosanthin in HeLa and SCC25 cell models.","authors":"Yan Zhou, Maoxin Ran, Wenying Shan, Kaifang Wang, Ou Sha, Kin Yip Tam","doi":"10.5599/admet.2455","DOIUrl":null,"url":null,"abstract":"<p><strong>Background and purpose: </strong>Trichosanthin (TCS) is a plant-based ribosome-inactivating protein exhibiting a range of pharmacological properties, including abortifacient and anticancer. However, the routine clinical use in cancer treatment was hampered by its antigenicity. Hexokinase 2 (HK2) is a pivotal regulator of glycolysis, where aberrant expression is observed in many cancers. This study investigates the anticancer effects and mechanisms of TCS in combination with benserazide (Benz), a HK2 inhibitor, in Hela and SCC25 cancer models.</p><p><strong>Experimental approach: </strong>MTT, colony-formation and cell cycle assays were performed to assess the cytotoxic effects of TCS and Benz in HeLa and SCC25 cells. Seahorse assay, western blotting, flow cytometry analysis and RNA sequencing were employed to investigate the pharmacological effects of the combo treatment. SCC25 cell xenograft mouse model was established for <i>in vivo</i> efficacy study.</p><p><strong>Key results: </strong>Combined use of TCS and Benz exhibited synergistic anticancer effects in both Hela and SCC25 cell models. The observed synergistic effects were attributed to the modulation of glycolysis by targeting HK2, leading to reduced lactate production and increased ROS accumulation which further inhibited colony formation and cell cycle progression, as well as triggered apoptosis. Moreover, this combination effectively inhibited NFκB/ERK signalling pathways, which were found to be significantly activated upon single use of TCS. It was found that the combination significantly suppressed the tumour growth in SCC25 cell xenograft mouse model.</p><p><strong>Conclusion: </strong>Our findings suggested that targeting HK2 and modulating glycolysis may offer a promising avenue for improving the therapeutic outcomes of TCS-based anticancer treatments.</p>","PeriodicalId":7259,"journal":{"name":"ADMET and DMPK","volume":"12 6","pages":"821-841"},"PeriodicalIF":4.3000,"publicationDate":"2024-09-22","publicationTypes":"Journal Article","fieldsOfStudy":null,"isOpenAccess":false,"openAccessPdf":"https://www.ncbi.nlm.nih.gov/pmc/articles/PMC11661802/pdf/","citationCount":"0","resultStr":null,"platform":"Semanticscholar","paperid":null,"PeriodicalName":"ADMET and DMPK","FirstCategoryId":"1085","ListUrlMain":"https://doi.org/10.5599/admet.2455","RegionNum":0,"RegionCategory":null,"ArticlePicture":[],"TitleCN":null,"AbstractTextCN":null,"PMCID":null,"EPubDate":"2024/1/1 0:00:00","PubModel":"eCollection","JCR":"Q2","JCRName":"CHEMISTRY, MEDICINAL","Score":null,"Total":0}
引用次数: 0

Abstract

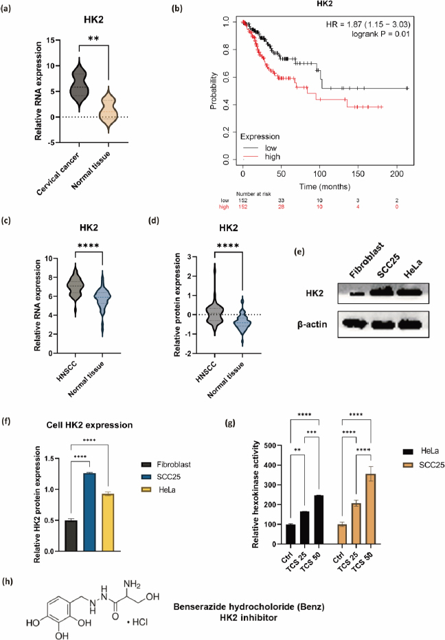
Background and purpose: Trichosanthin (TCS) is a plant-based ribosome-inactivating protein exhibiting a range of pharmacological properties, including abortifacient and anticancer. However, the routine clinical use in cancer treatment was hampered by its antigenicity. Hexokinase 2 (HK2) is a pivotal regulator of glycolysis, where aberrant expression is observed in many cancers. This study investigates the anticancer effects and mechanisms of TCS in combination with benserazide (Benz), a HK2 inhibitor, in Hela and SCC25 cancer models.

Experimental approach: MTT, colony-formation and cell cycle assays were performed to assess the cytotoxic effects of TCS and Benz in HeLa and SCC25 cells. Seahorse assay, western blotting, flow cytometry analysis and RNA sequencing were employed to investigate the pharmacological effects of the combo treatment. SCC25 cell xenograft mouse model was established for in vivo efficacy study.

Key results: Combined use of TCS and Benz exhibited synergistic anticancer effects in both Hela and SCC25 cell models. The observed synergistic effects were attributed to the modulation of glycolysis by targeting HK2, leading to reduced lactate production and increased ROS accumulation which further inhibited colony formation and cell cycle progression, as well as triggered apoptosis. Moreover, this combination effectively inhibited NFκB/ERK signalling pathways, which were found to be significantly activated upon single use of TCS. It was found that the combination significantly suppressed the tumour growth in SCC25 cell xenograft mouse model.

Conclusion: Our findings suggested that targeting HK2 and modulating glycolysis may offer a promising avenue for improving the therapeutic outcomes of TCS-based anticancer treatments.

Abstract Image

Abstract Image

Abstract Image

靶向己糖激酶2增强天花粉蛋白在HeLa和SCC25细胞模型中的抗癌作用。
背景和目的:Trichosanthin (TCS)是一种基于植物的核糖体失活蛋白,具有多种药理特性,包括堕胎和抗癌。然而,其抗原性阻碍了其在癌症治疗中的常规临床应用。己糖激酶2 (HK2)是糖酵解的关键调节因子,在许多癌症中观察到其异常表达。本研究探讨了TCS联合HK2抑制剂benserazide (Benz)在Hela和SCC25癌症模型中的抗癌作用及其机制。实验方法:采用MTT法、集落形成法和细胞周期法评估TCS和Benz对HeLa和SCC25细胞的细胞毒作用。采用海马实验、western blotting、流式细胞术、RNA测序等方法观察联合治疗的药理作用。建立SCC25细胞异种移植小鼠模型,进行体内疗效研究。关键结果:TCS和奔驰联合使用在Hela和SCC25细胞模型中均表现出协同抗癌作用。所观察到的协同效应归因于通过靶向HK2调节糖酵解,导致乳酸生成减少和ROS积累增加,从而进一步抑制集落形成和细胞周期进程,并引发细胞凋亡。此外,这种组合有效地抑制了NFκB/ERK信号通路,发现单次使用TCS显著激活NFκB/ERK信号通路。结果发现,联合用药可显著抑制SCC25细胞异种移植小鼠模型的肿瘤生长。结论:我们的研究结果表明,靶向HK2并调节糖酵解可能为改善基于tcs的抗癌治疗提供了一条有希望的途径。
本文章由计算机程序翻译,如有差异,请以英文原文为准。
求助全文
约1分钟内获得全文 求助全文
来源期刊
ADMET and DMPK
ADMET and DMPK Multiple-
CiteScore
4.40
自引率
0.00%
发文量
22
审稿时长
4 weeks
期刊介绍: ADMET and DMPK is an open access journal devoted to the rapid dissemination of new and original scientific results in all areas of absorption, distribution, metabolism, excretion, toxicology and pharmacokinetics of drugs. ADMET and DMPK publishes the following types of contributions: - Original research papers - Feature articles - Review articles - Short communications and Notes - Letters to Editors - Book reviews The scope of the Journal involves, but is not limited to, the following areas: - physico-chemical properties of drugs and methods of their determination - drug permeabilities - drug absorption - drug-drug, drug-protein, drug-membrane and drug-DNA interactions - chemical stability and degradations of drugs - instrumental methods in ADMET - drug metablic processes - routes of administration and excretion of drug - pharmacokinetic/pharmacodynamic study - quantitative structure activity/property relationship - ADME/PK modelling - Toxicology screening - Transporter identification and study
×
引用
GB/T 7714-2015
复制
MLA
复制
APA
复制
导出至
BibTeX EndNote RefMan NoteFirst NoteExpress
×
提示
您的信息不完整,为了账户安全,请先补充。
现在去补充
×
提示
您因"违规操作"
具体请查看互助需知
我知道了
×
提示
确定
请完成安全验证×
copy
已复制链接
快去分享给好友吧!
我知道了
右上角分享
点击右上角分享
0
联系我们:info@booksci.cn Book学术提供免费学术资源搜索服务,方便国内外学者检索中英文文献。致力于提供最便捷和优质的服务体验。 Copyright © 2023 布克学术 All rights reserved.
京ICP备2023020795号-1
ghs 京公网安备 11010802042870号
Book学术文献互助
Book学术文献互助群
群 号:604180095
Book学术官方微信