Relationships between the Microbiome and Response to Neoadjuvant Chemoradiotherapy in Locally Advanced Rectal Cancer.

IF 3.8 2区 医学 Q2 ONCOLOGY
Cancer Research and Treatment Pub Date : 2025-07-01 Epub Date: 2024-12-16 DOI:10.4143/crt.2024.521
Hye In Lee, Bum-Sup Jang, Ji Hyun Chang, Eunji Kim, Tae Hoon Lee, Jeong Hwan Park, Eui Kyu Chie
{"title":"Relationships between the Microbiome and Response to Neoadjuvant Chemoradiotherapy in Locally Advanced Rectal Cancer.","authors":"Hye In Lee, Bum-Sup Jang, Ji Hyun Chang, Eunji Kim, Tae Hoon Lee, Jeong Hwan Park, Eui Kyu Chie","doi":"10.4143/crt.2024.521","DOIUrl":null,"url":null,"abstract":"<p><strong>Purpose: </strong>This study aimed to investigate the dynamic changes in the microbiome of patients with locally advanced rectal cancer (LARC) undergoing neoadjuvant chemoradiotherapy (nCRT), focusing on the relationship between the microbiome and response to nCRT.</p><p><strong>Materials and methods: </strong>We conducted a longitudinal study involving 103 samples from 26 patients with LARC. Samples were collected from both the tumor and normal rectal tissues before and after nCRT. Diversity, taxonomic, and network analyses were performed to compare the microbiome profiles across different tissue types, pre- and post-nCRT time-points, and nCRT responses.</p><p><strong>Results: </strong>Between the tumor and normal tissue samples, no differences in microbial diversity and composition were observed. However, when pre- and post-nCRT samples were compared, there was a significant decrease in diversity, along with notable changes in composition. Non-responders exhibited more extensive changes in their microbiome composition during nCRT, characterized by an increase in pathogenic microbes. Meanwhile, responders had relatively stable microbiome communities with more enriched butyrate-producing bacteria. Network analysis revealed distinct patterns of microbial interactions between responders and non-responders, where butyrate-producing bacteria formed strong networks in responders, while opportunistic pathogens formed strong networks in non-responders. A Bayesian network model for predicting the nCRT response was established, with butyrate-producing bacteria playing a major predictive role.</p><p><strong>Conclusion: </strong>Our study demonstrated a significant association between the microbiome and nCRT response in LARC patients, leading to the development of a microbiome-based response-prediction model. These findings suggest potential applications of microbiome signatures for predicting and optimizing nCRT treatment in LARC patients.</p>","PeriodicalId":49094,"journal":{"name":"Cancer Research and Treatment","volume":" ","pages":"840-851"},"PeriodicalIF":3.8000,"publicationDate":"2025-07-01","publicationTypes":"Journal Article","fieldsOfStudy":null,"isOpenAccess":false,"openAccessPdf":"https://www.ncbi.nlm.nih.gov/pmc/articles/PMC12263241/pdf/","citationCount":"0","resultStr":null,"platform":"Semanticscholar","paperid":null,"PeriodicalName":"Cancer Research and Treatment","FirstCategoryId":"3","ListUrlMain":"https://doi.org/10.4143/crt.2024.521","RegionNum":2,"RegionCategory":"医学","ArticlePicture":[],"TitleCN":null,"AbstractTextCN":null,"PMCID":null,"EPubDate":"2024/12/16 0:00:00","PubModel":"Epub","JCR":"Q2","JCRName":"ONCOLOGY","Score":null,"Total":0}
引用次数: 0

Abstract

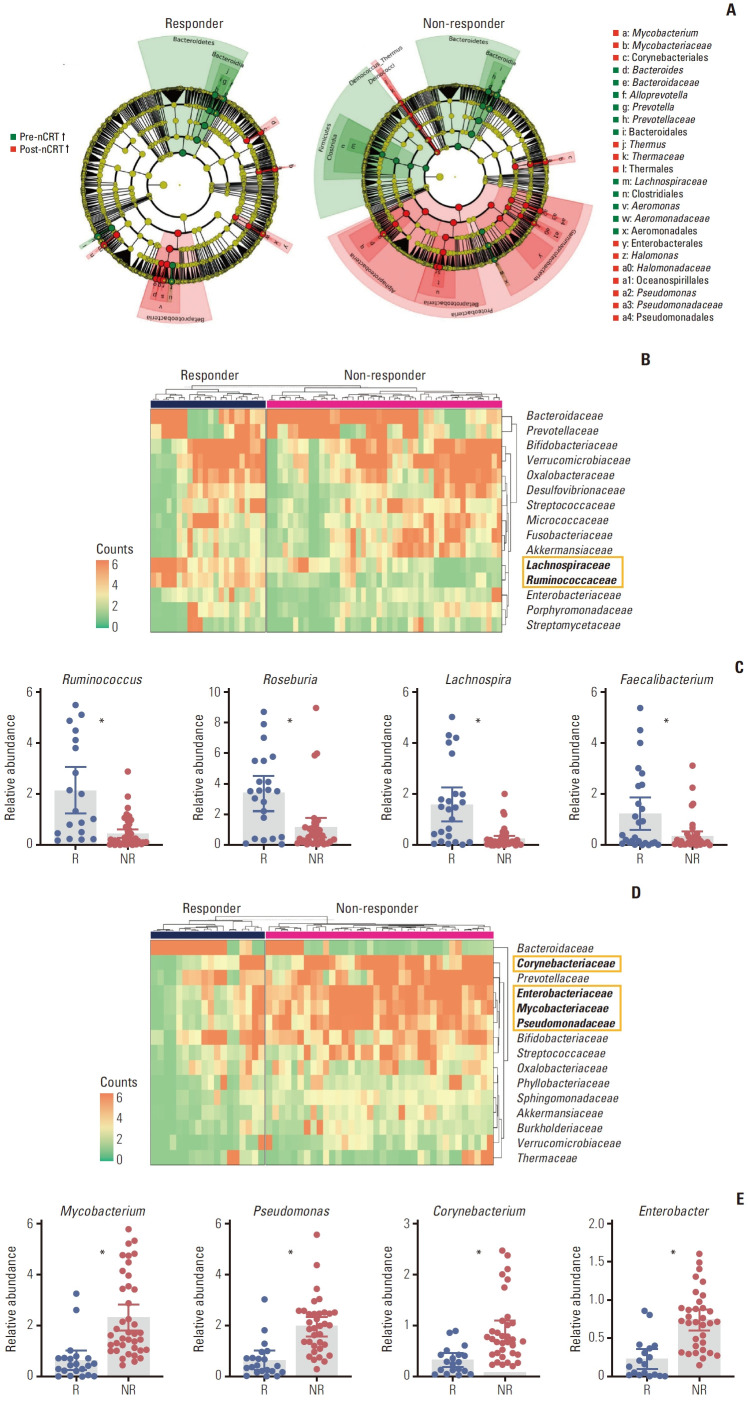
Purpose: This study aimed to investigate the dynamic changes in the microbiome of patients with locally advanced rectal cancer (LARC) undergoing neoadjuvant chemoradiotherapy (nCRT), focusing on the relationship between the microbiome and response to nCRT.

Materials and methods: We conducted a longitudinal study involving 103 samples from 26 patients with LARC. Samples were collected from both the tumor and normal rectal tissues before and after nCRT. Diversity, taxonomic, and network analyses were performed to compare the microbiome profiles across different tissue types, pre- and post-nCRT time-points, and nCRT responses.

Results: Between the tumor and normal tissue samples, no differences in microbial diversity and composition were observed. However, when pre- and post-nCRT samples were compared, there was a significant decrease in diversity, along with notable changes in composition. Non-responders exhibited more extensive changes in their microbiome composition during nCRT, characterized by an increase in pathogenic microbes. Meanwhile, responders had relatively stable microbiome communities with more enriched butyrate-producing bacteria. Network analysis revealed distinct patterns of microbial interactions between responders and non-responders, where butyrate-producing bacteria formed strong networks in responders, while opportunistic pathogens formed strong networks in non-responders. A Bayesian network model for predicting the nCRT response was established, with butyrate-producing bacteria playing a major predictive role.

Conclusion: Our study demonstrated a significant association between the microbiome and nCRT response in LARC patients, leading to the development of a microbiome-based response-prediction model. These findings suggest potential applications of microbiome signatures for predicting and optimizing nCRT treatment in LARC patients.

Abstract Image

Abstract Image

Abstract Image

局部晚期直肠癌患者微生物组与新辅助放化疗反应的关系。
目的:本研究旨在探讨局部晚期直肠癌(LARC)患者接受新辅助放化疗(nCRT)时微生物组的动态变化,重点探讨微生物组与nCRT疗效的关系。材料和方法:我们对26例LARC患者的103份样本进行了纵向研究。在nCRT前后分别从肿瘤组织和正常直肠组织中采集样本。进行多样性、分类学和网络分析,比较不同组织类型、nCRT前和后时间点以及nCRT反应的微生物组概况。结果:肿瘤组织与正常组织在微生物多样性和组成上无差异。然而,当比较ncrt前后的样品时,多样性显著减少,组成也发生了显著变化。在nCRT期间,无应答者的微生物组组成表现出更广泛的变化,其特征是致病微生物的增加。与此同时,应答者的微生物群落相对稳定,产生丁酸盐的细菌更丰富。网络分析揭示了应答者和无应答者之间微生物相互作用的不同模式,其中产生丁酸盐的细菌在应答者中形成强大的网络,而机会性病原体在无应答者中形成强大的网络。建立了预测nCRT反应的贝叶斯网络模型,其中丁酸产菌起主要预测作用。结论:我们的研究表明LARC患者的微生物组与nCRT反应之间存在显著关联,从而建立了基于微生物组的反应预测模型。这些发现提示微生物组特征在预测和优化LARC患者nCRT治疗方面的潜在应用。
本文章由计算机程序翻译,如有差异,请以英文原文为准。
求助全文
约1分钟内获得全文 求助全文
来源期刊
CiteScore
8.00
自引率
2.20%
发文量
126
审稿时长
>12 weeks
期刊介绍: Cancer Research and Treatment is a peer-reviewed open access publication of the Korean Cancer Association. It is published quarterly, one volume per year. Abbreviated title is Cancer Res Treat. It accepts manuscripts relevant to experimental and clinical cancer research. Subjects include carcinogenesis, tumor biology, molecular oncology, cancer genetics, tumor immunology, epidemiology, predictive markers and cancer prevention, pathology, cancer diagnosis, screening and therapies including chemotherapy, surgery, radiation therapy, immunotherapy, gene therapy, multimodality treatment and palliative care.
×
引用
GB/T 7714-2015
复制
MLA
复制
APA
复制
导出至
BibTeX EndNote RefMan NoteFirst NoteExpress
×
提示
您的信息不完整,为了账户安全,请先补充。
现在去补充
×
提示
您因"违规操作"
具体请查看互助需知
我知道了
×
提示
确定
请完成安全验证×
copy
已复制链接
快去分享给好友吧!
我知道了
右上角分享
点击右上角分享
0
联系我们:info@booksci.cn Book学术提供免费学术资源搜索服务,方便国内外学者检索中英文文献。致力于提供最便捷和优质的服务体验。 Copyright © 2023 布克学术 All rights reserved.
京ICP备2023020795号-1
ghs 京公网安备 11010802042870号
Book学术文献互助
Book学术文献互助群
群 号:604180095
Book学术官方微信