Changes in iPSC-astrocyte morphology reflect Alzheimer's disease patient clinical markers.

IF 3.6 2区 医学 Q2 BIOTECHNOLOGY & APPLIED MICROBIOLOGY
STEM CELLS Pub Date : 2025-03-10 DOI:10.1093/stmcls/sxae085
Helen A Rowland, Georgina Miller, Qiang Liu, Shuhan Li, Nicola R Sharp, Bryan Ng, Tina Wei, Kanisa Arunasalam, Ivan Koychev, Anne Hedegaard, Elena M Ribe, Dennis Chan, Tharani Chessell, Ece Kocagoncu, Jennifer Lawson, Paresh Malhotra, Basil H Ridha, James B Rowe, Alan J Thomas, Giovanna Zamboni, Henrik Zetterberg, M Zameel Cader, Richard Wade-Martins, Simon Lovestone, Alejo Nevado-Holgado, Andrey Kormilitzin, Noel J Buckley
{"title":"Changes in iPSC-astrocyte morphology reflect Alzheimer's disease patient clinical markers.","authors":"Helen A Rowland, Georgina Miller, Qiang Liu, Shuhan Li, Nicola R Sharp, Bryan Ng, Tina Wei, Kanisa Arunasalam, Ivan Koychev, Anne Hedegaard, Elena M Ribe, Dennis Chan, Tharani Chessell, Ece Kocagoncu, Jennifer Lawson, Paresh Malhotra, Basil H Ridha, James B Rowe, Alan J Thomas, Giovanna Zamboni, Henrik Zetterberg, M Zameel Cader, Richard Wade-Martins, Simon Lovestone, Alejo Nevado-Holgado, Andrey Kormilitzin, Noel J Buckley","doi":"10.1093/stmcls/sxae085","DOIUrl":null,"url":null,"abstract":"<p><p>Human induced pluripotent stem cells (iPSCs) provide powerful cellular models of Alzheimer's disease (AD) and offer many advantages over non-human models, including the potential to reflect variation in individual-specific pathophysiology and clinical symptoms. Previous studies have demonstrated that iPSC-neurons from individuals with Alzheimer's disease (AD) reflect clinical markers, including β-amyloid (Aβ) levels and synaptic vulnerability. However, despite neuronal loss being a key hallmark of AD pathology, many risk genes are predominantly expressed in glia, highlighting them as potential therapeutic targets. In this work iPSC-derived astrocytes were generated from a cohort of individuals with high versus low levels of the inflammatory marker YKL-40, in their cerebrospinal fluid (CSF). iPSC-derived astrocytes were treated with exogenous Aβ oligomers and high content imaging demonstrated a correlation between astrocytes that underwent the greatest morphology change from patients with low levels of CSF-YKL-40 and more protective APOE genotypes. This finding was subsequently verified using similarity learning as an unbiased approach. This study shows that iPSC-derived astrocytes from AD patients reflect key aspects of the pathophysiological phenotype of those same patients, thereby offering a novel means of modelling AD, stratifying AD patients and conducting therapeutic screens.</p>","PeriodicalId":231,"journal":{"name":"STEM CELLS","volume":" ","pages":""},"PeriodicalIF":3.6000,"publicationDate":"2025-03-10","publicationTypes":"Journal Article","fieldsOfStudy":null,"isOpenAccess":false,"openAccessPdf":"https://www.ncbi.nlm.nih.gov/pmc/articles/PMC11907432/pdf/","citationCount":"0","resultStr":null,"platform":"Semanticscholar","paperid":null,"PeriodicalName":"STEM CELLS","FirstCategoryId":"3","ListUrlMain":"https://doi.org/10.1093/stmcls/sxae085","RegionNum":2,"RegionCategory":"医学","ArticlePicture":[],"TitleCN":null,"AbstractTextCN":null,"PMCID":null,"EPubDate":"","PubModel":"","JCR":"Q2","JCRName":"BIOTECHNOLOGY & APPLIED MICROBIOLOGY","Score":null,"Total":0}
引用次数: 0

Abstract

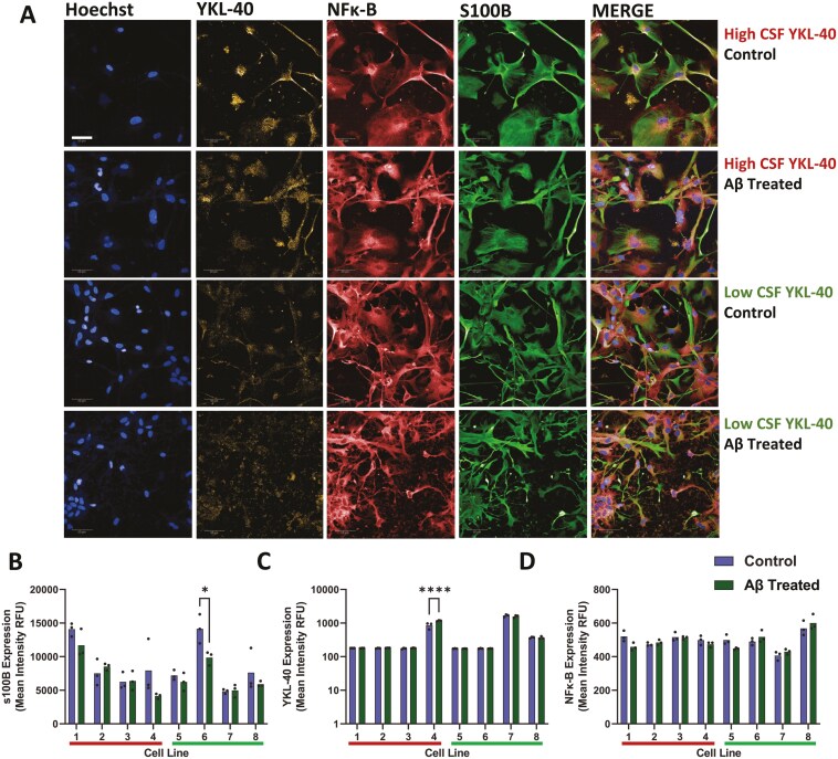
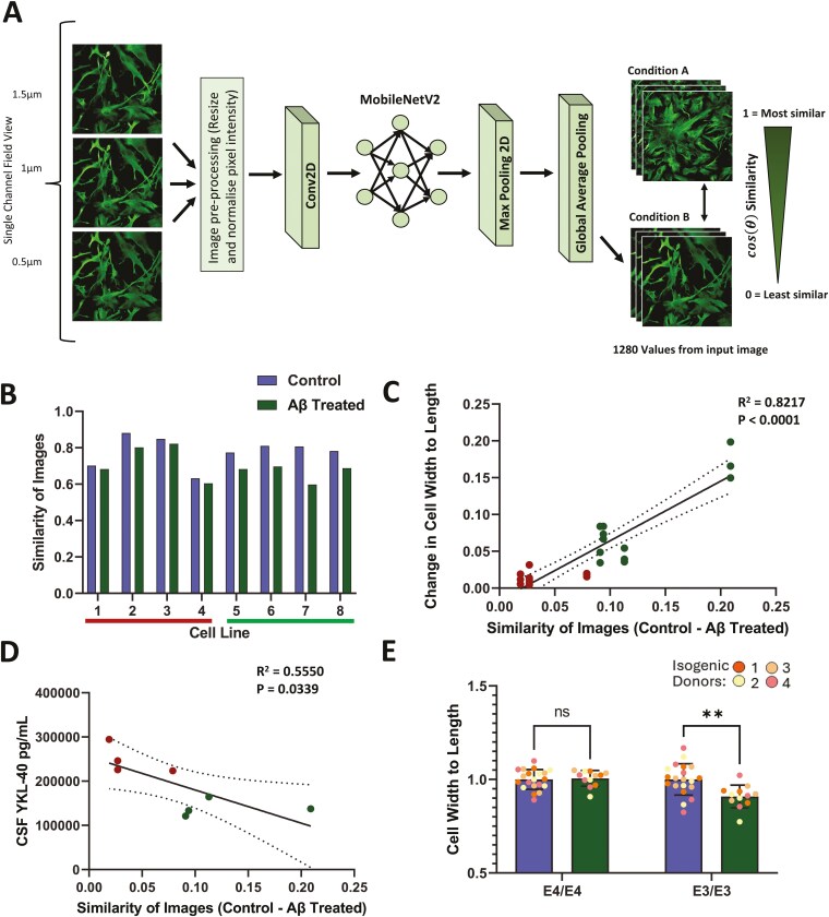
Human induced pluripotent stem cells (iPSCs) provide powerful cellular models of Alzheimer's disease (AD) and offer many advantages over non-human models, including the potential to reflect variation in individual-specific pathophysiology and clinical symptoms. Previous studies have demonstrated that iPSC-neurons from individuals with Alzheimer's disease (AD) reflect clinical markers, including β-amyloid (Aβ) levels and synaptic vulnerability. However, despite neuronal loss being a key hallmark of AD pathology, many risk genes are predominantly expressed in glia, highlighting them as potential therapeutic targets. In this work iPSC-derived astrocytes were generated from a cohort of individuals with high versus low levels of the inflammatory marker YKL-40, in their cerebrospinal fluid (CSF). iPSC-derived astrocytes were treated with exogenous Aβ oligomers and high content imaging demonstrated a correlation between astrocytes that underwent the greatest morphology change from patients with low levels of CSF-YKL-40 and more protective APOE genotypes. This finding was subsequently verified using similarity learning as an unbiased approach. This study shows that iPSC-derived astrocytes from AD patients reflect key aspects of the pathophysiological phenotype of those same patients, thereby offering a novel means of modelling AD, stratifying AD patients and conducting therapeutic screens.

Abstract Image

Abstract Image

Abstract Image

ipsc -星形胶质细胞形态的变化反映了阿尔茨海默病患者的临床标志物。
人类诱导多能干细胞(iPSCs)提供了强大的阿尔茨海默病(AD)细胞模型,并提供了许多优于非人类模型的优势,包括反映个体特异性病理生理和临床症状变化的潜力。先前的研究表明,来自阿尔茨海默病(AD)个体的ipsc神经元反映临床标志物,包括β-淀粉样蛋白(Aβ)水平和突触易感性。然而,尽管神经元丧失是阿尔茨海默病病理的一个关键标志,但许多风险基因主要在胶质细胞中表达,这突出表明它们是潜在的治疗靶点。在这项研究中,ipsc衍生的星形胶质细胞来自一组脑脊液(CSF)中炎症标志物YKL-40水平高低的个体。用外源性a β寡聚物处理ipsc衍生的星形胶质细胞,高含量成像显示,低水平CSF-YKL-40和更具保护性APOE基因型患者的星形胶质细胞形态变化最大。这一发现随后被证实使用相似学习作为一个公正的方法。本研究表明,来自AD患者的ipsc来源的星形胶质细胞反映了这些患者病理生理表型的关键方面,从而为AD建模、AD患者分层和进行治疗筛选提供了一种新的手段。
本文章由计算机程序翻译,如有差异,请以英文原文为准。
求助全文
约1分钟内获得全文 求助全文
来源期刊
STEM CELLS
STEM CELLS 医学-生物工程与应用微生物
CiteScore
10.30
自引率
1.90%
发文量
104
审稿时长
3 months
期刊介绍: STEM CELLS, a peer reviewed journal published monthly, provides a forum for prompt publication of original investigative papers and concise reviews. STEM CELLS is read and written by clinical and basic scientists whose expertise encompasses the rapidly expanding fields of stem and progenitor cell biology. STEM CELLS covers: Cancer Stem Cells, Embryonic Stem Cells/Induced Pluripotent Stem (iPS) Cells, Regenerative Medicine, Stem Cell Technology: Epigenetics, Genomics, Proteomics, and Metabonomics, Tissue-Specific Stem Cells, Translational and Clinical Research.
×
引用
GB/T 7714-2015
复制
MLA
复制
APA
复制
导出至
BibTeX EndNote RefMan NoteFirst NoteExpress
×
提示
您的信息不完整,为了账户安全,请先补充。
现在去补充
×
提示
您因"违规操作"
具体请查看互助需知
我知道了
×
提示
确定
请完成安全验证×
copy
已复制链接
快去分享给好友吧!
我知道了
右上角分享
点击右上角分享
0
联系我们:info@booksci.cn Book学术提供免费学术资源搜索服务,方便国内外学者检索中英文文献。致力于提供最便捷和优质的服务体验。 Copyright © 2023 布克学术 All rights reserved.
京ICP备2023020795号-1
ghs 京公网安备 11010802042870号
Book学术文献互助
Book学术文献互助群
群 号:604180095
Book学术官方微信