Altered amino and fatty acids metabolism in Sudanese prostate cancer patients: insights from metabolic analysis.

Q3 Medicine
Journal of Circulating Biomarkers Pub Date : 2024-12-16 eCollection Date: 2024-01-01 DOI:10.33393/jcb.2024.3146
Dalia Ahmed, Ebtesam A Abdel-Shafy, Elsadig Ahmed Adam Mohammed, Husam Elden Alnour Bakhet Alnour, Amar Mohamed Ismail, Stefano Cacciatore, Luiz Fernando Zerbini
{"title":"Altered amino and fatty acids metabolism in Sudanese prostate cancer patients: insights from metabolic analysis.","authors":"Dalia Ahmed, Ebtesam A Abdel-Shafy, Elsadig Ahmed Adam Mohammed, Husam Elden Alnour Bakhet Alnour, Amar Mohamed Ismail, Stefano Cacciatore, Luiz Fernando Zerbini","doi":"10.33393/jcb.2024.3146","DOIUrl":null,"url":null,"abstract":"<p><strong>Introduction: </strong>Prostate cancer (PCa) management presents a multifaceted clinical challenge, intricately linking oncological considerations with cardiovascular health. Despite the recognized importance of lipid metabolism and hypertension in this interwoven relationship, their involvement in PCa development remains partially understood. This study aimed to explore variations in plasma metabolome among Sudanese PCa patients and their associated comorbidities.</p><p><strong>Methods: </strong>Plasma samples were collected from 50 patients across four hospitals in Sudan and profiled by nuclear magnetic resonance (NMR) spectroscopy. One-dimensional proton NMR spectra were acquired for each sample using standard nuclear Overhauser effect spectroscopy pulse sequence presat on a 500 MHz Bruker Avance III HD NMR spectrometer. Metabolite concentrations were quantified using R scripts developed in-house. Univariate and multivariate analyses were generated in the R software.</p><p><strong>Results: </strong>Patients were categorized into four distinct metabotypes based on their metabolic profiles, and statistical analyses were conducted to evaluate the significance of observed differences. Our findings revealed high levels of fatty acids, phospholipids, cholesterol, valine, leucine, and isoleucine associated with non-hypertensive patients. In contrast, hypertensive patients were associated with high GlycA and GlycB levels and altered amino acid metabolism.</p><p><strong>Conclusion: </strong>These findings underscore the intricate interplay between metabolic dysregulation and hypertension in PCa patients. Further research is warranted to elucidate the precise molecular pathways underlying lipid metabolism in PCa and to explore the therapeutic potential of targeting these pathways. In conclusion, our study contributes to a deeper understanding of the metabolic landscape of PCa in Sudanese patients, emphasizing the importance of personalized approaches in cancer management.</p>","PeriodicalId":37524,"journal":{"name":"Journal of Circulating Biomarkers","volume":"13 ","pages":"36-44"},"PeriodicalIF":0.0000,"publicationDate":"2024-12-16","publicationTypes":"Journal Article","fieldsOfStudy":null,"isOpenAccess":false,"openAccessPdf":"https://www.ncbi.nlm.nih.gov/pmc/articles/PMC11653783/pdf/","citationCount":"0","resultStr":null,"platform":"Semanticscholar","paperid":null,"PeriodicalName":"Journal of Circulating Biomarkers","FirstCategoryId":"1085","ListUrlMain":"https://doi.org/10.33393/jcb.2024.3146","RegionNum":0,"RegionCategory":null,"ArticlePicture":[],"TitleCN":null,"AbstractTextCN":null,"PMCID":null,"EPubDate":"2024/1/1 0:00:00","PubModel":"eCollection","JCR":"Q3","JCRName":"Medicine","Score":null,"Total":0}
引用次数: 0

Abstract

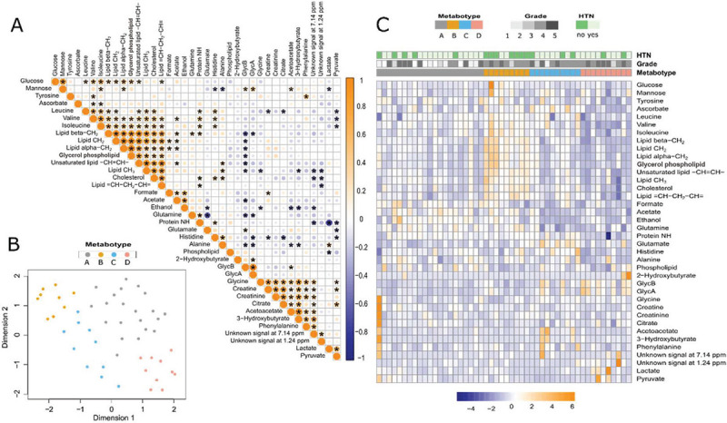
Introduction: Prostate cancer (PCa) management presents a multifaceted clinical challenge, intricately linking oncological considerations with cardiovascular health. Despite the recognized importance of lipid metabolism and hypertension in this interwoven relationship, their involvement in PCa development remains partially understood. This study aimed to explore variations in plasma metabolome among Sudanese PCa patients and their associated comorbidities.

Methods: Plasma samples were collected from 50 patients across four hospitals in Sudan and profiled by nuclear magnetic resonance (NMR) spectroscopy. One-dimensional proton NMR spectra were acquired for each sample using standard nuclear Overhauser effect spectroscopy pulse sequence presat on a 500 MHz Bruker Avance III HD NMR spectrometer. Metabolite concentrations were quantified using R scripts developed in-house. Univariate and multivariate analyses were generated in the R software.

Results: Patients were categorized into four distinct metabotypes based on their metabolic profiles, and statistical analyses were conducted to evaluate the significance of observed differences. Our findings revealed high levels of fatty acids, phospholipids, cholesterol, valine, leucine, and isoleucine associated with non-hypertensive patients. In contrast, hypertensive patients were associated with high GlycA and GlycB levels and altered amino acid metabolism.

Conclusion: These findings underscore the intricate interplay between metabolic dysregulation and hypertension in PCa patients. Further research is warranted to elucidate the precise molecular pathways underlying lipid metabolism in PCa and to explore the therapeutic potential of targeting these pathways. In conclusion, our study contributes to a deeper understanding of the metabolic landscape of PCa in Sudanese patients, emphasizing the importance of personalized approaches in cancer management.

Abstract Image

Abstract Image

Abstract Image

苏丹前列腺癌患者氨基酸和脂肪酸代谢的改变:来自代谢分析的见解。
简介:前列腺癌(PCa)的管理提出了一个多方面的临床挑战,错综复杂地将肿瘤学考虑与心血管健康联系起来。尽管脂质代谢和高血压在这种相互交织的关系中具有公认的重要性,但它们在PCa发展中的作用仍然部分被理解。本研究旨在探讨苏丹PCa患者血浆代谢组的变化及其相关的合并症。方法:从苏丹四家医院的50名患者中收集血浆样本,并通过核磁共振(NMR)波谱分析。在500 MHz Bruker Avance III HD核磁共振波谱仪上,使用标准核奥豪瑟效应脉冲序列获得每个样品的一维质子核磁共振波谱。使用内部开发的R脚本对代谢物浓度进行量化。在R软件中生成单变量和多变量分析。结果:根据代谢谱将患者分为四种不同的代谢型,并进行统计学分析,评价观察到的差异的意义。我们的研究结果显示,高水平的脂肪酸、磷脂、胆固醇、缬氨酸、亮氨酸和异亮氨酸与非高血压患者有关。相反,高血压患者与高GlycA和GlycB水平和氨基酸代谢改变有关。结论:这些发现强调了前列腺癌患者代谢失调与高血压之间复杂的相互作用。需要进一步的研究来阐明前列腺癌中脂质代谢的确切分子途径,并探索针对这些途径的治疗潜力。总之,我们的研究有助于更深入地了解苏丹前列腺癌患者的代谢情况,强调个性化方法在癌症管理中的重要性。
本文章由计算机程序翻译,如有差异,请以英文原文为准。
求助全文
约1分钟内获得全文 求助全文
来源期刊
Journal of Circulating Biomarkers
Journal of Circulating Biomarkers Medicine-Biochemistry (medical)
CiteScore
3.20
自引率
0.00%
发文量
9
审稿时长
8 weeks
期刊介绍: Journal of Circulating Biomarkers is an international, peer-reviewed, open access scientific journal focusing on all aspects of the rapidly growing field of circulating blood-based biomarkers and diagnostics using circulating protein and lipid markers, circulating tumor cells (CTC), circulating cell-free DNA (cfDNA) and extracellular vesicles, including exosomes, microvesicles, microparticles, ectosomes and apoptotic bodies. The journal publishes high-impact articles that deal with all fields related to circulating biomarkers and diagnostics, ranging from basic science to translational and clinical applications. Papers from a wide variety of disciplines are welcome; interdisciplinary studies are especially suitable for this journal. Included within the scope are a broad array of specialties including (but not limited to) cancer, immunology, neurology, metabolic diseases, cardiovascular medicine, regenerative medicine, nosology, physiology, pathology, technological applications in diagnostics, therapeutics, vaccine, drug delivery, regenerative medicine, drug development and clinical trials. The journal also hosts reviews, perspectives and news on specific topics.
×
引用
GB/T 7714-2015
复制
MLA
复制
APA
复制
导出至
BibTeX EndNote RefMan NoteFirst NoteExpress
×
提示
您的信息不完整,为了账户安全,请先补充。
现在去补充
×
提示
您因"违规操作"
具体请查看互助需知
我知道了
×
提示
确定
请完成安全验证×
copy
已复制链接
快去分享给好友吧!
我知道了
右上角分享
点击右上角分享
0
联系我们:info@booksci.cn Book学术提供免费学术资源搜索服务,方便国内外学者检索中英文文献。致力于提供最便捷和优质的服务体验。 Copyright © 2023 布克学术 All rights reserved.
京ICP备2023020795号-1
ghs 京公网安备 11010802042870号
Book学术文献互助
Book学术文献互助群
群 号:604180095
Book学术官方微信