miR-3191 promotes the proliferation and metastasis of hepatocellular carcinoma via regulating PAK6.

IF 2.8 2区 医学 Q3 IMMUNOLOGY
Anqi Xie, Hengjie Wang, Jingchen Huang, Minmin Sun, Lin Chen
{"title":"miR-3191 promotes the proliferation and metastasis of hepatocellular carcinoma via regulating PAK6.","authors":"Anqi Xie, Hengjie Wang, Jingchen Huang, Minmin Sun, Lin Chen","doi":"10.1186/s13027-024-00628-w","DOIUrl":null,"url":null,"abstract":"<p><strong>Background/aims: </strong>microRNAs (miRNAs) contribute to tumorigenesis, progression and drug resistance of hepatocellular carcinoma (HCC). miR-3191 is a newly discovered miRNA, and its function and mechanism of action in biological processes and diseases are not completely understood.</p><p><strong>Methods: </strong>miR-3191 expression is determined via quantitative real-time polymerase chain reaction. Knockdown and overexpression of miR-3191 influence the proliferation and metastasis of HCC cells, which is measured by Cell Counting Kit-8 assay, Colony Formation assay and Cell metastasis assay. Protein expression is estimated by Western blot. The interplay between miR-3191 and target is validated by dual-luciferase reporter assay.</p><p><strong>Results: </strong>Here, we show that miR-3191 is upregulated in HCC tissues and associated with poor prognosis of HCC patients. Mechanistically, p21-activated protein kinase 6 (PAK6) was identified as a direct target of miR‑3191 in HCC. PAK6 knockdown partially recovered interference of miR‑3191‑induced decrease in cell proliferation and invasion. The accuracy of HCC patient prognosis could be improved by employing a combination of miR-3191 and PAK6 values.</p><p><strong>Conclusions: </strong>miR-3191 promotes the proliferation and metastasis of HCC cells via targeting PAK6 and may serve as a prognostic biomarker and potential therapeutic target.</p>","PeriodicalId":13568,"journal":{"name":"Infectious Agents and Cancer","volume":"19 1","pages":"64"},"PeriodicalIF":2.8000,"publicationDate":"2024-12-18","publicationTypes":"Journal Article","fieldsOfStudy":null,"isOpenAccess":false,"openAccessPdf":"https://www.ncbi.nlm.nih.gov/pmc/articles/PMC11654304/pdf/","citationCount":"0","resultStr":null,"platform":"Semanticscholar","paperid":null,"PeriodicalName":"Infectious Agents and Cancer","FirstCategoryId":"3","ListUrlMain":"https://doi.org/10.1186/s13027-024-00628-w","RegionNum":2,"RegionCategory":"医学","ArticlePicture":[],"TitleCN":null,"AbstractTextCN":null,"PMCID":null,"EPubDate":"","PubModel":"","JCR":"Q3","JCRName":"IMMUNOLOGY","Score":null,"Total":0}
引用次数: 0

Abstract

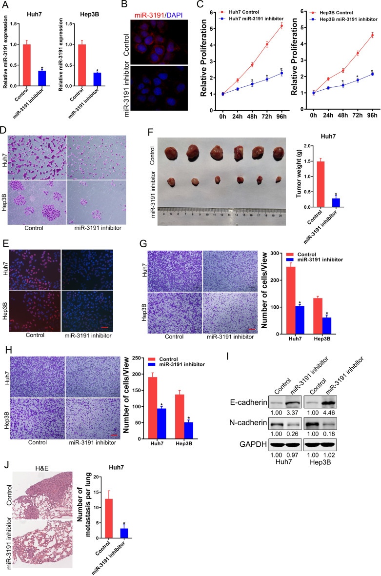
Background/aims: microRNAs (miRNAs) contribute to tumorigenesis, progression and drug resistance of hepatocellular carcinoma (HCC). miR-3191 is a newly discovered miRNA, and its function and mechanism of action in biological processes and diseases are not completely understood.

Methods: miR-3191 expression is determined via quantitative real-time polymerase chain reaction. Knockdown and overexpression of miR-3191 influence the proliferation and metastasis of HCC cells, which is measured by Cell Counting Kit-8 assay, Colony Formation assay and Cell metastasis assay. Protein expression is estimated by Western blot. The interplay between miR-3191 and target is validated by dual-luciferase reporter assay.

Results: Here, we show that miR-3191 is upregulated in HCC tissues and associated with poor prognosis of HCC patients. Mechanistically, p21-activated protein kinase 6 (PAK6) was identified as a direct target of miR‑3191 in HCC. PAK6 knockdown partially recovered interference of miR‑3191‑induced decrease in cell proliferation and invasion. The accuracy of HCC patient prognosis could be improved by employing a combination of miR-3191 and PAK6 values.

Conclusions: miR-3191 promotes the proliferation and metastasis of HCC cells via targeting PAK6 and may serve as a prognostic biomarker and potential therapeutic target.

Abstract Image

Abstract Image

Abstract Image

miR-3191通过调控PAK6促进肝癌的增殖和转移。
背景/目的:microRNAs (miRNAs)参与肝细胞癌(HCC)的发生、进展和耐药。miR-3191是一种新发现的miRNA,其在生物过程和疾病中的功能和作用机制尚不完全清楚。方法:采用实时定量聚合酶链反应检测miR-3191的表达。通过细胞计数试剂盒-8、集落形成实验和细胞转移实验检测miR-3191敲低和过表达对HCC细胞增殖和转移的影响。Western blot检测蛋白表达。通过双荧光素酶报告基因检测验证miR-3191与靶标之间的相互作用。结果:我们发现miR-3191在HCC组织中表达上调,并与HCC患者预后不良相关。在机制上,p21活化蛋白激酶6 (PAK6)被确定为HCC中miR - 3191的直接靶点。PAK6敲低部分恢复miR - 3191诱导的细胞增殖和侵袭减少的干扰。联合使用miR-3191和PAK6值可提高HCC患者预后的准确性。结论:miR-3191通过靶向PAK6促进HCC细胞的增殖和转移,可能作为预后生物标志物和潜在的治疗靶点。
本文章由计算机程序翻译,如有差异,请以英文原文为准。
求助全文
约1分钟内获得全文 求助全文
来源期刊
Infectious Agents and Cancer
Infectious Agents and Cancer ONCOLOGY-IMMUNOLOGY
CiteScore
5.80
自引率
2.70%
发文量
54
期刊介绍: Infectious Agents and Cancer is an open access, peer-reviewed online journal that encompasses all aspects of basic, clinical, epidemiological and translational research providing an insight into the association between chronic infections and cancer. The journal welcomes submissions in the pathogen-related cancer areas and other related topics, in particular: • HPV and anogenital cancers, as well as head and neck cancers; • EBV and Burkitt lymphoma; • HCV/HBV and hepatocellular carcinoma as well as lymphoproliferative diseases; • HHV8 and Kaposi sarcoma; • HTLV and leukemia; • Cancers in Low- and Middle-income countries. The link between infection and cancer has become well established over the past 50 years, and infection-associated cancer contribute up to 16% of cancers in developed countries and 33% in less developed countries. Preventive vaccines have been developed for only two cancer-causing viruses, highlighting both the opportunity to prevent infection-associated cancers by vaccination and the gaps that remain before vaccines can be developed for other cancer-causing agents. These gaps are due to incomplete understanding of the basic biology, natural history, epidemiology of many of the pathogens that cause cancer, the mechanisms they exploit to cause cancer, and how to interrupt progression to cancer in human populations. Early diagnosis or identification of lesions at high risk of progression represent the current most critical research area of the field supported by recent advances in genomics and proteomics technologies.
×
引用
GB/T 7714-2015
复制
MLA
复制
APA
复制
导出至
BibTeX EndNote RefMan NoteFirst NoteExpress
×
提示
您的信息不完整,为了账户安全,请先补充。
现在去补充
×
提示
您因"违规操作"
具体请查看互助需知
我知道了
×
提示
确定
请完成安全验证×
copy
已复制链接
快去分享给好友吧!
我知道了
右上角分享
点击右上角分享
0
联系我们:info@booksci.cn Book学术提供免费学术资源搜索服务,方便国内外学者检索中英文文献。致力于提供最便捷和优质的服务体验。 Copyright © 2023 布克学术 All rights reserved.
京ICP备2023020795号-1
ghs 京公网安备 11010802042870号
Book学术文献互助
Book学术文献互助群
群 号:604180095
Book学术官方微信