LINC01089 governs the miR-1287-5p/HSPA4 axis to negatively regulate osteogenic differentiation of mesenchymal stem cells.

IF 5.1 2区 医学 Q2 CELL & TISSUE ENGINEERING
Hao Zou, Fei Hu, Xin Wu, Bin Xu, Guifeng Shang, Dong An, Dehao Qin, Xiaolei Zhang, Aofei Yang
{"title":"LINC01089 governs the miR-1287-5p/HSPA4 axis to negatively regulate osteogenic differentiation of mesenchymal stem cells.","authors":"Hao Zou, Fei Hu, Xin Wu, Bin Xu, Guifeng Shang, Dong An, Dehao Qin, Xiaolei Zhang, Aofei Yang","doi":"10.1302/2046-3758.1312.BJR-2023-0272.R2","DOIUrl":null,"url":null,"abstract":"<p><strong>Aims: </strong>The involvement of long non-coding RNA (lncRNA) in bone marrow mesenchymal stem cell (MSC) osteogenic differentiation during osteoporosis (OP) development has attracted much attention. In this study, we aimed to disclose how LINC01089 functions in human mesenchymal stem cell (hMSC) osteogenic differentiation, and to study the mechanism by which LINC01089 regulates MSC osteogenesis.</p><p><strong>Methods: </strong>Quantitative reverse transcription polymerase chain reaction (RT-qPCR) and western blotting were performed to analyze LINC01089, miR-1287-5p, and heat shock protein family A (HSP70) member 4 (HSPA4) expression. The osteogenic differentiation of MSCs was assessed through alkaline phosphatase (ALP) activity, alizarin red S (ARS) staining, and by measuring the levels of osteogenic gene marker expressions using commercial kits and RT-qPCR analysis. Cell proliferative capacity was evaluated via the Cell Counting Kit-8 (CCK-8) assay. The binding of miR-1287-5p with LINC01089 and HSPA4 was verified by performing dual-luciferase reporter and RNA immunoprecipitation (RIP) experiments.</p><p><strong>Results: </strong>LINC01089 expression was reinforced in serum samples of OP patients, but it gradually diminished while hMSCs underwent osteogenic differentiation. LINC01089 knockdown facilitated hMSC osteogenic differentiation. This was substantiated by: the increase in ALP activity; ALP, runt-related transcription factor 2 (RUNX2), osteocalcin (OCN), and osteopontin (OPN) messenger RNA (mRNA) levels; and level of ARS staining. Meanwhile, LINC01089 upregulation resulted in the opposite effects. LINC01089 targeted miR-1287-5p, and the LINC01089 knockdown-induced hMSC osteogenic differentiation was repressed by miR-1287-5p depletion. HSPA4 is a downstream function molecule of the LINC01089/miR-1287-5p pathway; miR-1287-5p negatively modulated HSPA4 levels and attenuated its functional effects.</p><p><strong>Conclusion: </strong>LINC01089 negatively regulated hMSC osteogenic differentiation, at least in part, via governing miR-1287-5p/HSPA4 signalling. These findings provide new insights into hMSC osteogenesis and bone metabolism.</p>","PeriodicalId":9074,"journal":{"name":"Bone & Joint Research","volume":"13 12","pages":"779-789"},"PeriodicalIF":5.1000,"publicationDate":"2024-12-16","publicationTypes":"Journal Article","fieldsOfStudy":null,"isOpenAccess":false,"openAccessPdf":"https://www.ncbi.nlm.nih.gov/pmc/articles/PMC11648573/pdf/","citationCount":"0","resultStr":null,"platform":"Semanticscholar","paperid":null,"PeriodicalName":"Bone & Joint Research","FirstCategoryId":"3","ListUrlMain":"https://doi.org/10.1302/2046-3758.1312.BJR-2023-0272.R2","RegionNum":2,"RegionCategory":"医学","ArticlePicture":[],"TitleCN":null,"AbstractTextCN":null,"PMCID":null,"EPubDate":"","PubModel":"","JCR":"Q2","JCRName":"CELL & TISSUE ENGINEERING","Score":null,"Total":0}
引用次数: 0

Abstract

Aims: The involvement of long non-coding RNA (lncRNA) in bone marrow mesenchymal stem cell (MSC) osteogenic differentiation during osteoporosis (OP) development has attracted much attention. In this study, we aimed to disclose how LINC01089 functions in human mesenchymal stem cell (hMSC) osteogenic differentiation, and to study the mechanism by which LINC01089 regulates MSC osteogenesis.

Methods: Quantitative reverse transcription polymerase chain reaction (RT-qPCR) and western blotting were performed to analyze LINC01089, miR-1287-5p, and heat shock protein family A (HSP70) member 4 (HSPA4) expression. The osteogenic differentiation of MSCs was assessed through alkaline phosphatase (ALP) activity, alizarin red S (ARS) staining, and by measuring the levels of osteogenic gene marker expressions using commercial kits and RT-qPCR analysis. Cell proliferative capacity was evaluated via the Cell Counting Kit-8 (CCK-8) assay. The binding of miR-1287-5p with LINC01089 and HSPA4 was verified by performing dual-luciferase reporter and RNA immunoprecipitation (RIP) experiments.

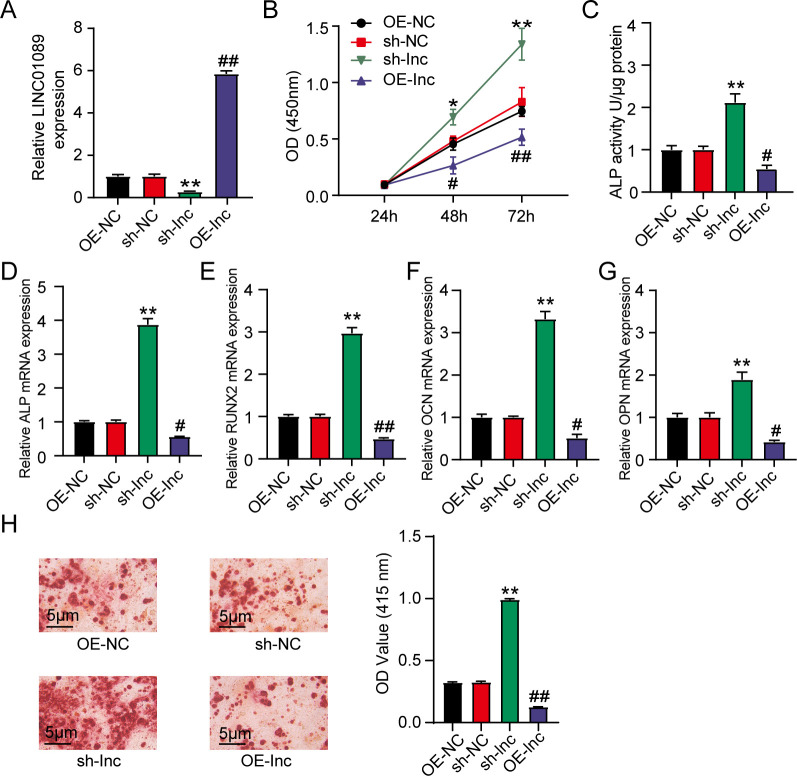
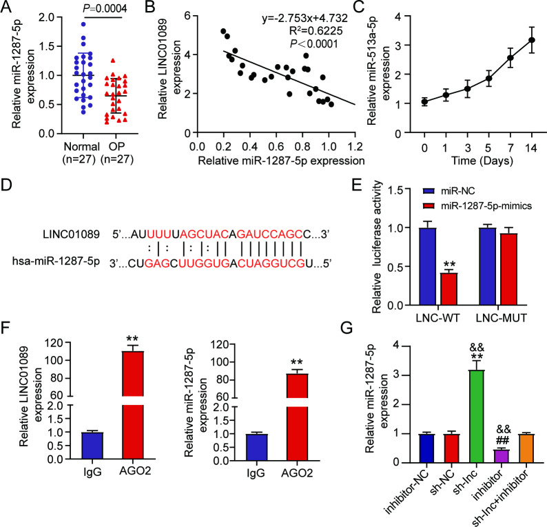
Results: LINC01089 expression was reinforced in serum samples of OP patients, but it gradually diminished while hMSCs underwent osteogenic differentiation. LINC01089 knockdown facilitated hMSC osteogenic differentiation. This was substantiated by: the increase in ALP activity; ALP, runt-related transcription factor 2 (RUNX2), osteocalcin (OCN), and osteopontin (OPN) messenger RNA (mRNA) levels; and level of ARS staining. Meanwhile, LINC01089 upregulation resulted in the opposite effects. LINC01089 targeted miR-1287-5p, and the LINC01089 knockdown-induced hMSC osteogenic differentiation was repressed by miR-1287-5p depletion. HSPA4 is a downstream function molecule of the LINC01089/miR-1287-5p pathway; miR-1287-5p negatively modulated HSPA4 levels and attenuated its functional effects.

Conclusion: LINC01089 negatively regulated hMSC osteogenic differentiation, at least in part, via governing miR-1287-5p/HSPA4 signalling. These findings provide new insights into hMSC osteogenesis and bone metabolism.

Abstract Image

Abstract Image

Abstract Image

LINC01089 可调控 miR-1287-5p/HSPA4 轴,从而负向调节间充质干细胞的成骨分化。
目的:在骨质疏松症(OP)发生过程中,长非编码RNA(lncRNA)参与骨髓间充质干细胞(MSC)成骨分化的研究备受关注。本研究旨在揭示LINC01089在人间充质干细胞(hMSC)成骨分化中的作用,并研究LINC01089调控间充质干细胞成骨的机制:方法:采用定量反转录聚合酶链反应(RT-qPCR)和免疫印迹法分析LINC01089、miR-1287-5p和热休克蛋白A家族(HSP70)成员4(HSPA4)的表达。通过碱性磷酸酶(ALP)活性、茜素红 S(ARS)染色以及使用商业试剂盒和 RT-qPCR 分析测定成骨基因标记表达水平,评估间充质干细胞的成骨分化。细胞增殖能力通过细胞计数试剂盒-8(CCK-8)检测法进行评估。通过双荧光素酶报告和 RNA 免疫沉淀(RIP)实验验证了 miR-1287-5p 与 LINC01089 和 HSPA4 的结合:结果:LINC01089在OP患者血清样本中的表达增强,但在hMSCs进行成骨分化过程中逐渐减弱。LINC01089 基因敲除可促进 hMSC 成骨分化。具体表现为:ALP活性的增加;ALP、runt相关转录因子2(RUNX2)、骨钙素(OCN)和骨通素(OPN)信使RNA(mRNA)水平的增加;以及ARS染色水平的增加。与此同时,上调 LINC01089 则会产生相反的效果。LINC01089靶向miR-1287-5p,miR-1287-5p消耗抑制了LINC01089敲除诱导的hMSC成骨分化。HSPA4是LINC01089/miR-1287-5p通路的下游功能分子;miR-1287-5p能负向调节HSPA4水平并削弱其功能效应:结论:LINC01089至少部分通过调控miR-1287-5p/HSPA4信号负向调节hMSC成骨分化。这些发现为研究 hMSC 成骨和骨代谢提供了新的视角。
本文章由计算机程序翻译,如有差异,请以英文原文为准。
求助全文
约1分钟内获得全文 求助全文
来源期刊
Bone & Joint Research
Bone & Joint Research CELL & TISSUE ENGINEERING-ORTHOPEDICS
CiteScore
7.40
自引率
23.90%
发文量
156
审稿时长
12 weeks
期刊介绍: The gold open access journal for the musculoskeletal sciences. Included in PubMed and available in PubMed Central.
×
引用
GB/T 7714-2015
复制
MLA
复制
APA
复制
导出至
BibTeX EndNote RefMan NoteFirst NoteExpress
×
提示
您的信息不完整,为了账户安全,请先补充。
现在去补充
×
提示
您因"违规操作"
具体请查看互助需知
我知道了
×
提示
确定
请完成安全验证×
copy
已复制链接
快去分享给好友吧!
我知道了
右上角分享
点击右上角分享
0
联系我们:info@booksci.cn Book学术提供免费学术资源搜索服务,方便国内外学者检索中英文文献。致力于提供最便捷和优质的服务体验。 Copyright © 2023 布克学术 All rights reserved.
京ICP备2023020795号-1
ghs 京公网安备 11010802042870号
Book学术文献互助
Book学术文献互助群
群 号:604180095
Book学术官方微信