The Neuronal Hypofunction of Subdivisions of the Prefrontal Cortex Shows Differential Effects on Contingency Judgment Learning to Gauge Fear Responses.

IF 2.6 Q2 NEUROSCIENCES
Neuroscience Insights Pub Date : 2024-12-08 eCollection Date: 2024-01-01 DOI:10.1177/26331055241305378
Tyler W Bailey, John H Speigel, Johannes Mayer, Edward Korzus
{"title":"The Neuronal Hypofunction of Subdivisions of the Prefrontal Cortex Shows Differential Effects on Contingency Judgment Learning to Gauge Fear Responses.","authors":"Tyler W Bailey, John H Speigel, Johannes Mayer, Edward Korzus","doi":"10.1177/26331055241305378","DOIUrl":null,"url":null,"abstract":"<p><p>Previous studies have indicated that the infralimbic (IL) and prelimbic (PL) subdivisions of the medial prefrontal cortex (mPFC) serve as critical modulators of fear suppression and expression. Although significant research has been conducted on the extinction of conditioned fear, the mechanisms underlying contextual fear discrimination learning, a form of contingency judgment learning, remain inadequately understood. Our investigation aimed to explore the influence of epigenetic regulation associated with cyclic AMP-response element binding protein (CREB)-dependent long-term memory encoding within the IL and PL on contextual fear discrimination. Our prior and current findings illustrate that epigenetic hypofunction induced by a CREB-Binding Protein (CBP) mutant, which is deficient in histone acetyltransferase activity (CBPΔHAT), within the mPFC leads to compromised contextual fear discrimination while not affecting contextual fear conditioning in these mutants. Unexpectedly, the effect was not noticeable when the hypofunction was constrained to the infralimbic (IL) area; however, the hypofunction of the prelimbic (PL) network led to considerable impairment in fear discrimination. The findings indicate that learning fear discrimination involves differential encoding across the specialized networks of the mPFC. These data suggest that the IL network is not essential for encoding during the acquisition and discrimination of fear or that the PL network may compensate for the IL's inability to encode new information. Furthermore, these results emphasize the importance of histone acetylation in the mPFC as a crucial physiological mechanism for learning contingency judgment.</p>","PeriodicalId":36527,"journal":{"name":"Neuroscience Insights","volume":"19 ","pages":"26331055241305378"},"PeriodicalIF":2.6000,"publicationDate":"2024-12-08","publicationTypes":"Journal Article","fieldsOfStudy":null,"isOpenAccess":false,"openAccessPdf":"https://www.ncbi.nlm.nih.gov/pmc/articles/PMC11626657/pdf/","citationCount":"0","resultStr":null,"platform":"Semanticscholar","paperid":null,"PeriodicalName":"Neuroscience Insights","FirstCategoryId":"1085","ListUrlMain":"https://doi.org/10.1177/26331055241305378","RegionNum":0,"RegionCategory":null,"ArticlePicture":[],"TitleCN":null,"AbstractTextCN":null,"PMCID":null,"EPubDate":"2024/1/1 0:00:00","PubModel":"eCollection","JCR":"Q2","JCRName":"NEUROSCIENCES","Score":null,"Total":0}
引用次数: 0

Abstract

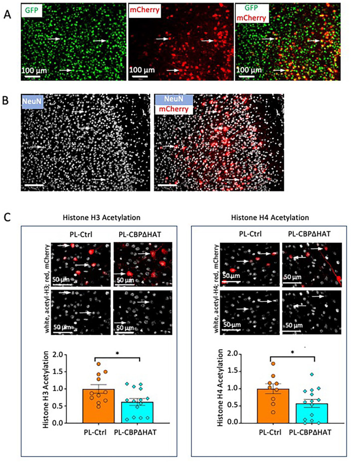
Previous studies have indicated that the infralimbic (IL) and prelimbic (PL) subdivisions of the medial prefrontal cortex (mPFC) serve as critical modulators of fear suppression and expression. Although significant research has been conducted on the extinction of conditioned fear, the mechanisms underlying contextual fear discrimination learning, a form of contingency judgment learning, remain inadequately understood. Our investigation aimed to explore the influence of epigenetic regulation associated with cyclic AMP-response element binding protein (CREB)-dependent long-term memory encoding within the IL and PL on contextual fear discrimination. Our prior and current findings illustrate that epigenetic hypofunction induced by a CREB-Binding Protein (CBP) mutant, which is deficient in histone acetyltransferase activity (CBPΔHAT), within the mPFC leads to compromised contextual fear discrimination while not affecting contextual fear conditioning in these mutants. Unexpectedly, the effect was not noticeable when the hypofunction was constrained to the infralimbic (IL) area; however, the hypofunction of the prelimbic (PL) network led to considerable impairment in fear discrimination. The findings indicate that learning fear discrimination involves differential encoding across the specialized networks of the mPFC. These data suggest that the IL network is not essential for encoding during the acquisition and discrimination of fear or that the PL network may compensate for the IL's inability to encode new information. Furthermore, these results emphasize the importance of histone acetylation in the mPFC as a crucial physiological mechanism for learning contingency judgment.

Abstract Image

Abstract Image

Abstract Image

前额叶皮层分支神经元功能减退对意外判断学习的差异影响。
先前的研究表明,内侧前额叶皮层(mPFC)的边缘下(IL)和边缘前(PL)分支在恐惧抑制和表达中起着重要的调节作用。尽管对条件性恐惧的消除已经进行了大量的研究,但作为偶然性判断学习的一种形式,情境恐惧歧视学习的机制仍未得到充分的理解。本研究旨在探讨IL和PL中与环amp反应元件结合蛋白(CREB)依赖的长期记忆编码相关的表观遗传调控对情境恐惧歧视的影响。我们之前和目前的研究结果表明,mPFC中creb结合蛋白(CBP)突变体(缺乏组蛋白乙酰转移酶活性)诱导的表观遗传功能低下导致情境恐惧歧视受损,而不影响这些突变体的情境恐惧条件反射。出乎意料的是,当功能障碍局限于边缘下(IL)区域时,效果并不明显;然而,前边缘(PL)网络的功能障碍导致了相当大的恐惧辨别障碍。研究结果表明,学习恐惧辨别涉及到跨mPFC专门网络的差异编码。这些数据表明,在恐惧的获取和辨别过程中,IL网络对编码并不是必不可少的,或者PL网络可能弥补了IL无法编码新信息的缺陷。此外,这些结果强调了组蛋白乙酰化在mPFC中作为学习偶然性判断的重要生理机制的重要性。
本文章由计算机程序翻译,如有差异,请以英文原文为准。
求助全文
约1分钟内获得全文 求助全文
来源期刊
Neuroscience Insights
Neuroscience Insights Neuroscience-Neuroscience (all)
CiteScore
6.10
自引率
0.00%
发文量
24
审稿时长
9 weeks
×
引用
GB/T 7714-2015
复制
MLA
复制
APA
复制
导出至
BibTeX EndNote RefMan NoteFirst NoteExpress
×
提示
您的信息不完整,为了账户安全,请先补充。
现在去补充
×
提示
您因"违规操作"
具体请查看互助需知
我知道了
×
提示
确定
请完成安全验证×
copy
已复制链接
快去分享给好友吧!
我知道了
右上角分享
点击右上角分享
0
联系我们:info@booksci.cn Book学术提供免费学术资源搜索服务,方便国内外学者检索中英文文献。致力于提供最便捷和优质的服务体验。 Copyright © 2023 布克学术 All rights reserved.
京ICP备2023020795号-1
ghs 京公网安备 11010802042870号
Book学术文献互助
Book学术文献互助群
群 号:604180095
Book学术官方微信