Potential Effects of Indomethacin on Alleviating Osteoarthritis Progression in Vitro.

IF 1.6 4区 医学 Q4 NEUROSCIENCES
Xin Zhao, Tengfei Wang, Na Li, Zhen Meng, Weiling Wang, Bo Wang, Dalu Song
{"title":"Potential Effects of Indomethacin on Alleviating Osteoarthritis Progression <i>in Vitro</i>.","authors":"Xin Zhao, Tengfei Wang, Na Li, Zhen Meng, Weiling Wang, Bo Wang, Dalu Song","doi":"","DOIUrl":null,"url":null,"abstract":"<p><strong>Objective: </strong>To elucidate how indomethacin may slow the progression of osteoarthritis (OA).</p><p><strong>Methods: </strong>Chondrocytes were treated with IL-1β (10 ng/mL) for 12 hours to create an in vitro model of OA. Following this, 10 μM of indomethacin was added to the IL-1β-treated chondrocytes for an additional 4 hours to evaluate its effects on inflammation, anabolism, catabolism, apoptosis, and autophagy using ELISA, western blot, immunofluorescence and flow cytometry, respectively.</p><p><strong>Results: </strong>IL-1β significantly stimulated inflammatory responses, hampered anabolic processes, induced catabolic activity, accelerated apoptosis, and inhibited autophagy in chondrocytes, as well as activated the PI3K/AKT/mTOR signaling pathway. However, treatment with indomethacin reversed the effects of IL-1β stimulation on chondrocytes and simultaneously suppressed the activation of the PI3K/AKT/mTOR signaling pathway.</p><p><strong>Conclusions: </strong>Our findings indicate the mechanism of action of indomethacin in mitigating OA progression, indicating that it can inactivate the PI3K/AKT/mTOR signaling pathway, thereby regulating inflammation, metabolism, apoptosis, and autophagy in chondrocytes, which attenuates the development of OA.</p>","PeriodicalId":16430,"journal":{"name":"Journal of musculoskeletal & neuronal interactions","volume":"24 4","pages":"409-419"},"PeriodicalIF":1.6000,"publicationDate":"2024-12-01","publicationTypes":"Journal Article","fieldsOfStudy":null,"isOpenAccess":false,"openAccessPdf":"https://www.ncbi.nlm.nih.gov/pmc/articles/PMC11609557/pdf/","citationCount":"0","resultStr":null,"platform":"Semanticscholar","paperid":null,"PeriodicalName":"Journal of musculoskeletal & neuronal interactions","FirstCategoryId":"3","ListUrlMain":"","RegionNum":4,"RegionCategory":"医学","ArticlePicture":[],"TitleCN":null,"AbstractTextCN":null,"PMCID":null,"EPubDate":"","PubModel":"","JCR":"Q4","JCRName":"NEUROSCIENCES","Score":null,"Total":0}
引用次数: 0

Abstract

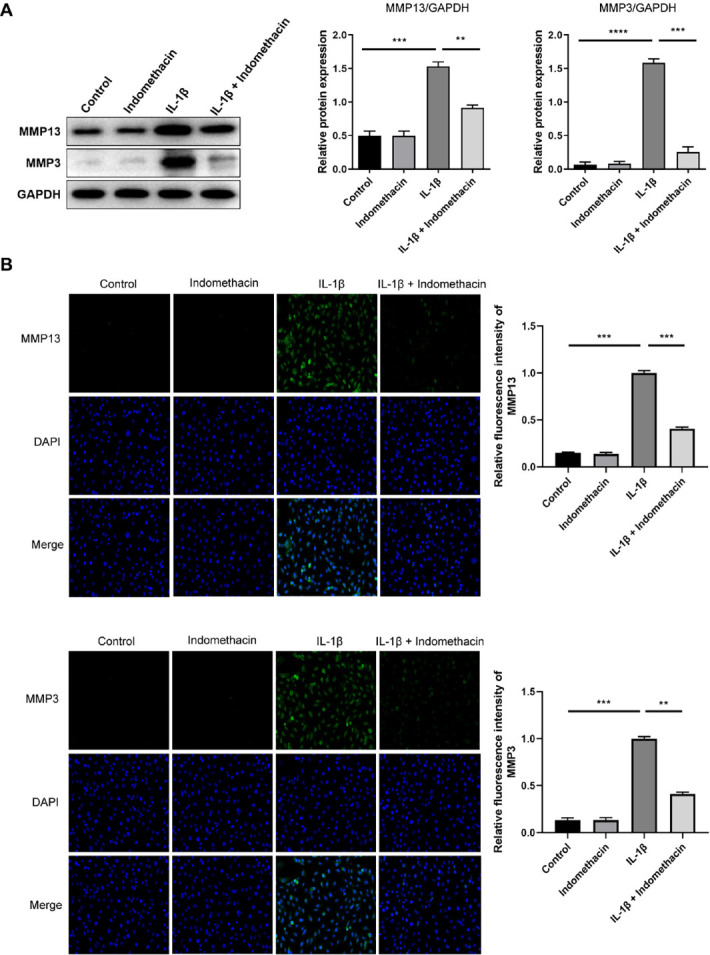
Objective: To elucidate how indomethacin may slow the progression of osteoarthritis (OA).

Methods: Chondrocytes were treated with IL-1β (10 ng/mL) for 12 hours to create an in vitro model of OA. Following this, 10 μM of indomethacin was added to the IL-1β-treated chondrocytes for an additional 4 hours to evaluate its effects on inflammation, anabolism, catabolism, apoptosis, and autophagy using ELISA, western blot, immunofluorescence and flow cytometry, respectively.

Results: IL-1β significantly stimulated inflammatory responses, hampered anabolic processes, induced catabolic activity, accelerated apoptosis, and inhibited autophagy in chondrocytes, as well as activated the PI3K/AKT/mTOR signaling pathway. However, treatment with indomethacin reversed the effects of IL-1β stimulation on chondrocytes and simultaneously suppressed the activation of the PI3K/AKT/mTOR signaling pathway.

Conclusions: Our findings indicate the mechanism of action of indomethacin in mitigating OA progression, indicating that it can inactivate the PI3K/AKT/mTOR signaling pathway, thereby regulating inflammation, metabolism, apoptosis, and autophagy in chondrocytes, which attenuates the development of OA.

Abstract Image

Abstract Image

Abstract Image

吲哚美辛在体外缓解骨关节炎进展的潜在作用。
目的:探讨吲哚美辛延缓骨关节炎(OA)进展的机制。方法:用IL-1β (10 ng/mL)作用软骨细胞12 h,建立骨关节炎体外模型。随后,将10 μM吲哚美辛添加到il -1β处理的软骨细胞中4小时,分别采用ELISA、western blot、免疫荧光和流式细胞术评估其对炎症、合成代谢、分解代谢、细胞凋亡和自噬的影响。结果:IL-1β显著刺激炎症反应,抑制合成代谢过程,诱导分解代谢活性,加速细胞凋亡,抑制软骨细胞自噬,激活PI3K/AKT/mTOR信号通路。然而,吲哚美辛治疗逆转了IL-1β刺激对软骨细胞的作用,同时抑制了PI3K/AKT/mTOR信号通路的激活。结论:本研究提示吲哚美辛可减轻骨性关节炎进展的作用机制,表明吲哚美辛可使PI3K/AKT/mTOR信号通路失活,从而调节软骨细胞的炎症、代谢、凋亡和自噬,从而减缓骨性关节炎的发展。
本文章由计算机程序翻译,如有差异,请以英文原文为准。
求助全文
约1分钟内获得全文 求助全文
来源期刊
CiteScore
3.40
自引率
0.00%
发文量
67
审稿时长
>12 weeks
期刊介绍: The Journal of Musculoskeletal and Neuronal Interactions (JMNI) is an academic journal dealing with the pathophysiology and treatment of musculoskeletal disorders. It is published quarterly (months of issue March, June, September, December). Its purpose is to publish original, peer-reviewed papers of research and clinical experience in all areas of the musculoskeletal system and its interactions with the nervous system, especially metabolic bone diseases, with particular emphasis on osteoporosis. Additionally, JMNI publishes the Abstracts from the biannual meetings of the International Society of Musculoskeletal and Neuronal Interactions, and hosts Abstracts of other meetings on topics related to the aims and scope of JMNI.
×
引用
GB/T 7714-2015
复制
MLA
复制
APA
复制
导出至
BibTeX EndNote RefMan NoteFirst NoteExpress
×
提示
您的信息不完整,为了账户安全,请先补充。
现在去补充
×
提示
您因"违规操作"
具体请查看互助需知
我知道了
×
提示
确定
请完成安全验证×
copy
已复制链接
快去分享给好友吧!
我知道了
右上角分享
点击右上角分享
0
联系我们:info@booksci.cn Book学术提供免费学术资源搜索服务,方便国内外学者检索中英文文献。致力于提供最便捷和优质的服务体验。 Copyright © 2023 布克学术 All rights reserved.
京ICP备2023020795号-1
ghs 京公网安备 11010802042870号
Book学术文献互助
Book学术文献互助群
群 号:604180095
Book学术官方微信