Inhibition of SLC40A1 represses osteoblast formation via inducing iron accumulation and activating the PERK/ATF4/CHOP pathway mediated oxidative stress.

IF 7.4 2区 生物学 Q1 BIOCHEMISTRY & MOLECULAR BIOLOGY
Redox Report Pub Date : 2024-12-01 Epub Date: 2024-11-28 DOI:10.1080/13510002.2024.2428147
Yu Fang, Wei Li, Chongyang Dong, Binli Gao, Wen Guo, Mingyu Li, Zhichao Jiao
{"title":"Inhibition of SLC40A1 represses osteoblast formation via inducing iron accumulation and activating the PERK/ATF4/CHOP pathway mediated oxidative stress.","authors":"Yu Fang, Wei Li, Chongyang Dong, Binli Gao, Wen Guo, Mingyu Li, Zhichao Jiao","doi":"10.1080/13510002.2024.2428147","DOIUrl":null,"url":null,"abstract":"<p><strong>Objective: </strong>This study aimed to investigate the effects of solute carrier family 40 member 1 (SLC40A1) on iron accumulation, oxidative stress and differentiation in osteoblasts and potential mechanisms.</p><p><strong>Methods: </strong>Mouse preosteoblastic MC3T3-E1 cells were transfected with the SLC40A1 overexpression vector (oeSLC40A1) and siRNA (siSLC40A1), then cell differentiation was induced via ascorbic acid and β-glycerophosphate. Besides, Ferrostatin-1 (ferroptosis inhibitor) and GSK2606414 (PERK inhibitor) were added with siSLC40A1.</p><p><strong>Results: </strong>Fe<sup>2+</sup>, malondialdehyde (MDA), and reactive oxygen species (ROS) were higher but reduced glutathione (GSH)/oxidized glutathione (GSSG) ratio was lower after siSLC40A1 transfection, while reduced Fe<sup>2+</sup> and ROS but elevated GSH/GSSG ratio was observed after oeSLC40A1 transfection. Alkaline phosphatase (ALP) staining, Alizarin Red S (ARS) staining, osteopontin (OPN) and bone morphogenetic protein 2 (BMP2) were lower after siSLC40A1 transfection but were greater after oeSLC40A1 transfection. Furthermore, SLC40A1 negatively regulated the PERK/ATF4/CHOP pathway. Further exploration revealed that Fe<sup>2+</sup>, MDA, ROS, and the PERK/ATF4/CHOP pathway were attenuated, while GSH/GSSG ratio, ALP staining, ARS staining, and OPN expression were increased after ferrostatin-1 treatment in the siSLC40A1-transfected cells. Similar trends were observed with respect to GSK2606414 treatment with siSLC40A1.</p><p><strong>Conclusion: </strong>SLC40A1 inhibition suppresses osteoblast formation by facilitating iron accumulation and activating the PERK/ATF4/CHOP pathway-mediated oxidative stress.</p>","PeriodicalId":21096,"journal":{"name":"Redox Report","volume":"29 1","pages":"2428147"},"PeriodicalIF":7.4000,"publicationDate":"2024-12-01","publicationTypes":"Journal Article","fieldsOfStudy":null,"isOpenAccess":false,"openAccessPdf":"https://www.ncbi.nlm.nih.gov/pmc/articles/PMC11610352/pdf/","citationCount":"0","resultStr":null,"platform":"Semanticscholar","paperid":null,"PeriodicalName":"Redox Report","FirstCategoryId":"99","ListUrlMain":"https://doi.org/10.1080/13510002.2024.2428147","RegionNum":2,"RegionCategory":"生物学","ArticlePicture":[],"TitleCN":null,"AbstractTextCN":null,"PMCID":null,"EPubDate":"2024/11/28 0:00:00","PubModel":"Epub","JCR":"Q1","JCRName":"BIOCHEMISTRY & MOLECULAR BIOLOGY","Score":null,"Total":0}
引用次数: 0

Abstract

Objective: This study aimed to investigate the effects of solute carrier family 40 member 1 (SLC40A1) on iron accumulation, oxidative stress and differentiation in osteoblasts and potential mechanisms.

Methods: Mouse preosteoblastic MC3T3-E1 cells were transfected with the SLC40A1 overexpression vector (oeSLC40A1) and siRNA (siSLC40A1), then cell differentiation was induced via ascorbic acid and β-glycerophosphate. Besides, Ferrostatin-1 (ferroptosis inhibitor) and GSK2606414 (PERK inhibitor) were added with siSLC40A1.

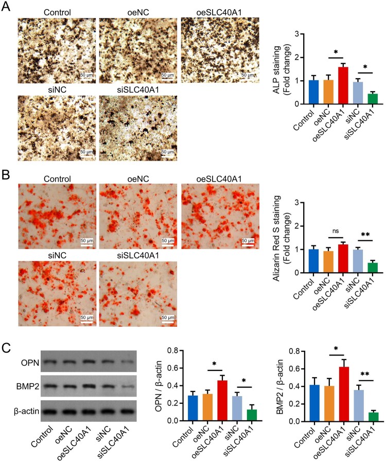
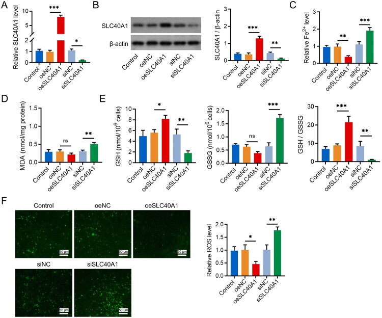
Results: Fe2+, malondialdehyde (MDA), and reactive oxygen species (ROS) were higher but reduced glutathione (GSH)/oxidized glutathione (GSSG) ratio was lower after siSLC40A1 transfection, while reduced Fe2+ and ROS but elevated GSH/GSSG ratio was observed after oeSLC40A1 transfection. Alkaline phosphatase (ALP) staining, Alizarin Red S (ARS) staining, osteopontin (OPN) and bone morphogenetic protein 2 (BMP2) were lower after siSLC40A1 transfection but were greater after oeSLC40A1 transfection. Furthermore, SLC40A1 negatively regulated the PERK/ATF4/CHOP pathway. Further exploration revealed that Fe2+, MDA, ROS, and the PERK/ATF4/CHOP pathway were attenuated, while GSH/GSSG ratio, ALP staining, ARS staining, and OPN expression were increased after ferrostatin-1 treatment in the siSLC40A1-transfected cells. Similar trends were observed with respect to GSK2606414 treatment with siSLC40A1.

Conclusion: SLC40A1 inhibition suppresses osteoblast formation by facilitating iron accumulation and activating the PERK/ATF4/CHOP pathway-mediated oxidative stress.

Abstract Image

Abstract Image

Abstract Image

抑制SLC40A1通过诱导铁积累和激活PERK/ATF4/CHOP途径介导的氧化应激来抑制成骨细胞的形成。
目的:探讨溶质载体家族40成员1 (SLC40A1)对成骨细胞铁积累、氧化应激和分化的影响及其可能机制。方法:用SLC40A1过表达载体(oeSLC40A1)和siRNA (siSLC40A1)转染小鼠成骨前细胞MC3T3-E1,然后用抗坏血酸和β-甘油磷酸诱导细胞分化。此外,siSLC40A1加入Ferrostatin-1 (ferroptosis抑制剂)和GSK2606414 (PERK抑制剂)。结果:转染siSLC40A1后,Fe2+、丙二醛(MDA)和活性氧(ROS)含量升高,但谷胱甘肽(GSH)/氧化谷胱甘肽(GSSG)比值降低;转染oeSLC40A1后,Fe2+和ROS含量降低,但GSH/GSSG比值升高。转染siSLC40A1后,碱性磷酸酶(ALP)、茜素红S (ARS)、骨桥蛋白(OPN)和骨形态发生蛋白2 (BMP2)表达降低,而转染oeSLC40A1后,骨形成蛋白2表达升高。此外,SLC40A1负调控PERK/ATF4/CHOP通路。进一步研究发现,在转染sislc40a1的细胞中,铁抑素-1处理后,Fe2+、MDA、ROS和PERK/ATF4/CHOP通路减弱,而GSH/GSSG比值、ALP染色、ARS染色和OPN表达增加。用siSLC40A1治疗GSK2606414也观察到类似的趋势。结论:SLC40A1抑制通过促进铁积累和激活PERK/ATF4/CHOP途径介导的氧化应激来抑制成骨细胞的形成。
本文章由计算机程序翻译,如有差异,请以英文原文为准。
求助全文
约1分钟内获得全文 求助全文
来源期刊
Redox Report
Redox Report 生物-生化与分子生物学
CiteScore
6.10
自引率
0.00%
发文量
28
审稿时长
>12 weeks
期刊介绍: Redox Report is a multidisciplinary peer-reviewed open access journal focusing on the role of free radicals, oxidative stress, activated oxygen, perioxidative and redox processes, primarily in the human environment and human pathology. Relevant papers on the animal and plant environment, biology and pathology will also be included. While emphasis is placed upon methodological and intellectual advances underpinned by new data, the journal offers scope for review, hypotheses, critiques and other forms of discussion.
×
引用
GB/T 7714-2015
复制
MLA
复制
APA
复制
导出至
BibTeX EndNote RefMan NoteFirst NoteExpress
×
提示
您的信息不完整,为了账户安全,请先补充。
现在去补充
×
提示
您因"违规操作"
具体请查看互助需知
我知道了
×
提示
确定
请完成安全验证×
copy
已复制链接
快去分享给好友吧!
我知道了
右上角分享
点击右上角分享
0
联系我们:info@booksci.cn Book学术提供免费学术资源搜索服务,方便国内外学者检索中英文文献。致力于提供最便捷和优质的服务体验。 Copyright © 2023 布克学术 All rights reserved.
京ICP备2023020795号-1
ghs 京公网安备 11010802042870号
Book学术文献互助
Book学术文献互助群
群 号:604180095
Book学术官方微信