AKAP6 controls NFATc4 activity for BDNF-mediated neuroprotection.

IF 2.9 3区 医学 Q2 NEUROSCIENCES
Joanna Mackiewicz, Julia Tomczak, Malwina Lisek, Feng Guo, Tomasz Boczek
{"title":"AKAP6 controls NFATc4 activity for BDNF-mediated neuroprotection.","authors":"Joanna Mackiewicz, Julia Tomczak, Malwina Lisek, Feng Guo, Tomasz Boczek","doi":"10.1186/s13041-024-01157-8","DOIUrl":null,"url":null,"abstract":"<p><p>Brain-derived neurotrophic factor (BDNF) is known for its potent prosurvival effect. Despite successfully replicating this effect in various clinical and pre-clinical models, the complete characterization of the molecular mechanisms underlying its neuroprotective action remains incomplete. Emerging research suggests a vital role for A-kinase anchoring proteins (AKAPs) as central nodal points orchestrating BDNF-dependent signaling. Among the over 50 identified AKAPs, AKAP6 has recently gained special attention due to its involvement in the neurotrophin-mediated survival of injured retinal ganglion cells (RGCs). However, the mechanisms by which AKAP6 responds to pro-survival BDNF signaling remain unknown. In this study, we shown that AKAP6 plays a crucial role in regulating BDNF-mediated NFAT transcriptional activity in neuronal survival by anchoring protein phosphatase calcineurin (CaN) and nuclear factor of activated T cells (NFATc4). Furthermore, we demonstrate that disrupting the anchoring of CaN diminishes the pro-survival effect of BDNF. Lastly, through experiments with NFATc4-/- mice, we provide evidence that NFATc4 acts downstream to BDNF's neuroprotection in vivo. These findings could offer valuable insights for developing neuroprotective strategies aimed at preserving injured neurons from degeneration and promoting their regeneration.</p>","PeriodicalId":18851,"journal":{"name":"Molecular Brain","volume":"17 1","pages":"85"},"PeriodicalIF":2.9000,"publicationDate":"2024-11-22","publicationTypes":"Journal Article","fieldsOfStudy":null,"isOpenAccess":false,"openAccessPdf":"https://www.ncbi.nlm.nih.gov/pmc/articles/PMC11585144/pdf/","citationCount":"0","resultStr":null,"platform":"Semanticscholar","paperid":null,"PeriodicalName":"Molecular Brain","FirstCategoryId":"3","ListUrlMain":"https://doi.org/10.1186/s13041-024-01157-8","RegionNum":3,"RegionCategory":"医学","ArticlePicture":[],"TitleCN":null,"AbstractTextCN":null,"PMCID":null,"EPubDate":"","PubModel":"","JCR":"Q2","JCRName":"NEUROSCIENCES","Score":null,"Total":0}
引用次数: 0

Abstract

Brain-derived neurotrophic factor (BDNF) is known for its potent prosurvival effect. Despite successfully replicating this effect in various clinical and pre-clinical models, the complete characterization of the molecular mechanisms underlying its neuroprotective action remains incomplete. Emerging research suggests a vital role for A-kinase anchoring proteins (AKAPs) as central nodal points orchestrating BDNF-dependent signaling. Among the over 50 identified AKAPs, AKAP6 has recently gained special attention due to its involvement in the neurotrophin-mediated survival of injured retinal ganglion cells (RGCs). However, the mechanisms by which AKAP6 responds to pro-survival BDNF signaling remain unknown. In this study, we shown that AKAP6 plays a crucial role in regulating BDNF-mediated NFAT transcriptional activity in neuronal survival by anchoring protein phosphatase calcineurin (CaN) and nuclear factor of activated T cells (NFATc4). Furthermore, we demonstrate that disrupting the anchoring of CaN diminishes the pro-survival effect of BDNF. Lastly, through experiments with NFATc4-/- mice, we provide evidence that NFATc4 acts downstream to BDNF's neuroprotection in vivo. These findings could offer valuable insights for developing neuroprotective strategies aimed at preserving injured neurons from degeneration and promoting their regeneration.

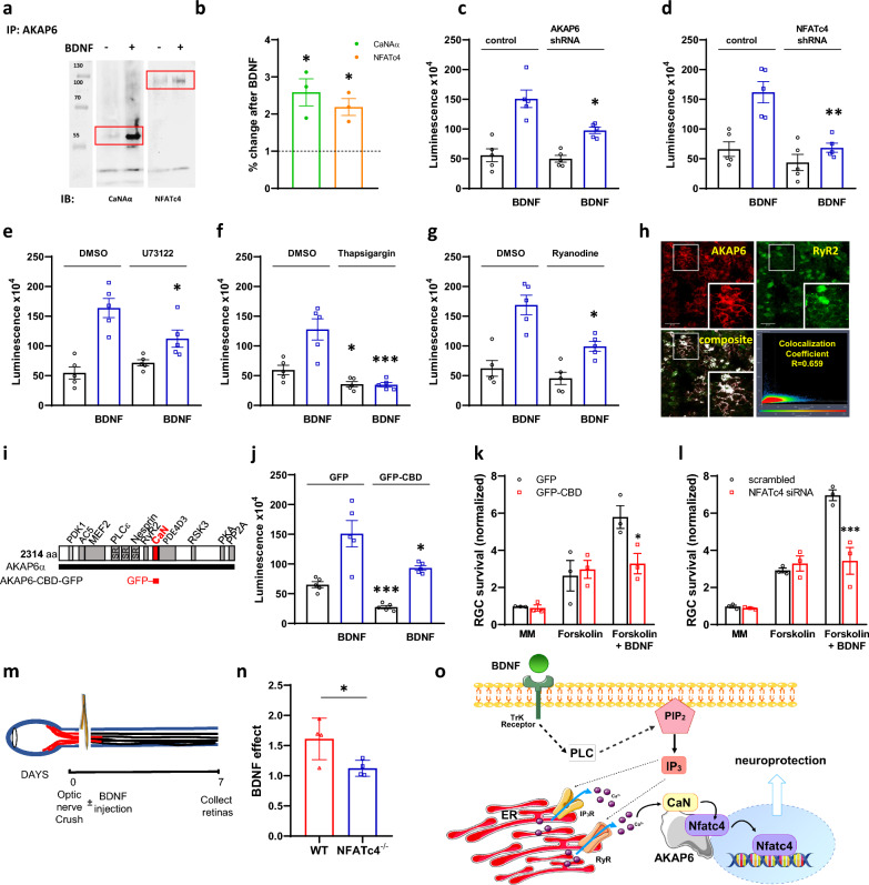
Abstract Image

AKAP6 控制 NFATc4 的活性,以实现 BDNF 介导的神经保护。
众所周知,脑源性神经营养因子(BDNF)具有强大的促生存作用。尽管在各种临床和临床前模型中成功地复制了这种效应,但对其神经保护作用的分子机制的完整描述仍然不完整。新近的研究表明,A 激酶锚定蛋白(AKAPs)在协调 BDNF 依赖性信号转导过程中发挥着重要作用。在已发现的 50 多种 AKAPs 中,AKAP6 最近因参与神经营养素介导的损伤视网膜神经节细胞(RGC)的存活而受到特别关注。然而,AKAP6 对促进存活的 BDNF 信号的响应机制仍然未知。在这项研究中,我们发现 AKAP6 通过锚定蛋白磷酸酶钙调磷酸酶(CaN)和活化 T 细胞核因子(NFATc4),在调节 BDNF 介导的 NFAT 转录活性中发挥着至关重要的作用。此外,我们还证明,破坏 CaN 的锚定会削弱 BDNF 的促存活效应。最后,通过对 NFATc4-/- 小鼠的实验,我们提供了 NFATc4 在体内对 BDNF 的神经保护起下游作用的证据。这些发现可为开发神经保护策略提供有价值的见解,这些策略旨在保护受损神经元免于变性并促进其再生。
本文章由计算机程序翻译,如有差异,请以英文原文为准。
求助全文
约1分钟内获得全文 求助全文
来源期刊
Molecular Brain
Molecular Brain NEUROSCIENCES-
CiteScore
7.30
自引率
0.00%
发文量
97
审稿时长
>12 weeks
期刊介绍: Molecular Brain is an open access, peer-reviewed journal that considers manuscripts on all aspects of studies on the nervous system at the molecular, cellular, and systems level providing a forum for scientists to communicate their findings. Molecular brain research is a rapidly expanding research field in which integrative approaches at the genetic, molecular, cellular and synaptic levels yield key information about the physiological and pathological brain. These studies involve the use of a wide range of modern techniques in molecular biology, genomics, proteomics, imaging and electrophysiology.
×
引用
GB/T 7714-2015
复制
MLA
复制
APA
复制
导出至
BibTeX EndNote RefMan NoteFirst NoteExpress
×
提示
您的信息不完整,为了账户安全,请先补充。
现在去补充
×
提示
您因"违规操作"
具体请查看互助需知
我知道了
×
提示
确定
请完成安全验证×
copy
已复制链接
快去分享给好友吧!
我知道了
右上角分享
点击右上角分享
0
联系我们:info@booksci.cn Book学术提供免费学术资源搜索服务,方便国内外学者检索中英文文献。致力于提供最便捷和优质的服务体验。 Copyright © 2023 布克学术 All rights reserved.
京ICP备2023020795号-1
ghs 京公网安备 11010802042870号
Book学术文献互助
Book学术文献互助群
群 号:604180095
Book学术官方微信