Intravitreal injection of the Galectin-3 inhibitor TD139 provides neuroprotection in a rat model of ocular hypertensive glaucoma.

IF 2.9 3区 医学 Q2 NEUROSCIENCES
Anne Rombaut, Rune Brautaset, Pete A Williams, James R Tribble
{"title":"Intravitreal injection of the Galectin-3 inhibitor TD139 provides neuroprotection in a rat model of ocular hypertensive glaucoma.","authors":"Anne Rombaut, Rune Brautaset, Pete A Williams, James R Tribble","doi":"10.1186/s13041-024-01160-z","DOIUrl":null,"url":null,"abstract":"<p><p>Neuroinflammation is a significant contributor to the pathology of glaucoma. Targeting key-mediators in this process is a realistic option to slow disease progression. Galectin-3 is a β-galactoside binding lectin that has been associated with inflammation in both systemic and central nervous system diseases. Elevated Galectin-3 has recently been detected in multiple animal models of glaucoma and inhibiting Galectin-3 using an intravitreal injection of TD139 (a Galectin-3 small molecule inhibitor) is neuroprotective. We queried whether this neuroprotective effect was translatable to another animal model and species. TD139 was intravitreally injected, in a rat ocular hypertensive model of glaucoma, 3 days after the induction of ocular hypertension (at peak intraocular pressure). Retinal ganglion cell survival and glial morphological markers were quantified. The degeneration of retinal ganglion cells was prevented by TD139 injection, but gross glial markers remained unaffected. These data confirm that the intravitreal injection of TD139 is neuroprotective in a rat ocular hypertensive model of glaucoma, while suggesting that the inhibition of Galectin-3 is not sufficient to alter the gross inflammatory outcome.</p>","PeriodicalId":18851,"journal":{"name":"Molecular Brain","volume":"17 1","pages":"84"},"PeriodicalIF":2.9000,"publicationDate":"2024-11-22","publicationTypes":"Journal Article","fieldsOfStudy":null,"isOpenAccess":false,"openAccessPdf":"https://www.ncbi.nlm.nih.gov/pmc/articles/PMC11583433/pdf/","citationCount":"0","resultStr":null,"platform":"Semanticscholar","paperid":null,"PeriodicalName":"Molecular Brain","FirstCategoryId":"3","ListUrlMain":"https://doi.org/10.1186/s13041-024-01160-z","RegionNum":3,"RegionCategory":"医学","ArticlePicture":[],"TitleCN":null,"AbstractTextCN":null,"PMCID":null,"EPubDate":"","PubModel":"","JCR":"Q2","JCRName":"NEUROSCIENCES","Score":null,"Total":0}
引用次数: 0

Abstract

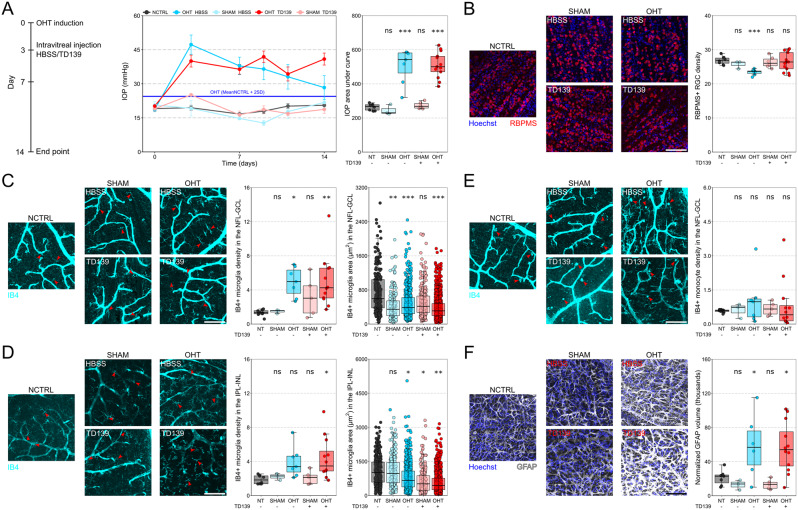
Neuroinflammation is a significant contributor to the pathology of glaucoma. Targeting key-mediators in this process is a realistic option to slow disease progression. Galectin-3 is a β-galactoside binding lectin that has been associated with inflammation in both systemic and central nervous system diseases. Elevated Galectin-3 has recently been detected in multiple animal models of glaucoma and inhibiting Galectin-3 using an intravitreal injection of TD139 (a Galectin-3 small molecule inhibitor) is neuroprotective. We queried whether this neuroprotective effect was translatable to another animal model and species. TD139 was intravitreally injected, in a rat ocular hypertensive model of glaucoma, 3 days after the induction of ocular hypertension (at peak intraocular pressure). Retinal ganglion cell survival and glial morphological markers were quantified. The degeneration of retinal ganglion cells was prevented by TD139 injection, but gross glial markers remained unaffected. These data confirm that the intravitreal injection of TD139 is neuroprotective in a rat ocular hypertensive model of glaucoma, while suggesting that the inhibition of Galectin-3 is not sufficient to alter the gross inflammatory outcome.

Abstract Image

在眼压过高型青光眼大鼠模型中,玻璃体内注射 Galectin-3 抑制剂 TD139 可提供神经保护。
神经炎症是青光眼病理的一个重要因素。以这一过程中的关键介质为靶点是减缓疾病进展的现实选择。Galectin-3是一种β-半乳糖苷结合凝集素,与全身和中枢神经系统疾病中的炎症有关。最近在多种青光眼动物模型中检测到 Galectin-3 升高,通过玻璃体内注射 TD139(一种 Galectin-3 小分子抑制剂)抑制 Galectin-3 可起到神经保护作用。我们询问这种神经保护作用是否可转化为另一种动物模型和物种。在大鼠眼压过高型青光眼模型中,在诱导眼压过高3天后(眼压达到峰值时)进行玻璃体内注射TD139。对视网膜神经节细胞存活率和神经胶质形态标记进行了量化。注射 TD139 阻止了视网膜神经节细胞的退化,但总的神经胶质标记不受影响。这些数据证实,在大鼠眼压过高型青光眼模型中,玻璃体内注射 TD139 具有神经保护作用,同时也表明 Galectin-3 的抑制作用不足以改变严重的炎症结果。
本文章由计算机程序翻译,如有差异,请以英文原文为准。
求助全文
约1分钟内获得全文 求助全文
来源期刊
Molecular Brain
Molecular Brain NEUROSCIENCES-
CiteScore
7.30
自引率
0.00%
发文量
97
审稿时长
>12 weeks
期刊介绍: Molecular Brain is an open access, peer-reviewed journal that considers manuscripts on all aspects of studies on the nervous system at the molecular, cellular, and systems level providing a forum for scientists to communicate their findings. Molecular brain research is a rapidly expanding research field in which integrative approaches at the genetic, molecular, cellular and synaptic levels yield key information about the physiological and pathological brain. These studies involve the use of a wide range of modern techniques in molecular biology, genomics, proteomics, imaging and electrophysiology.
×
引用
GB/T 7714-2015
复制
MLA
复制
APA
复制
导出至
BibTeX EndNote RefMan NoteFirst NoteExpress
×
提示
您的信息不完整,为了账户安全,请先补充。
现在去补充
×
提示
您因"违规操作"
具体请查看互助需知
我知道了
×
提示
确定
请完成安全验证×
copy
已复制链接
快去分享给好友吧!
我知道了
右上角分享
点击右上角分享
0
联系我们:info@booksci.cn Book学术提供免费学术资源搜索服务,方便国内外学者检索中英文文献。致力于提供最便捷和优质的服务体验。 Copyright © 2023 布克学术 All rights reserved.
京ICP备2023020795号-1
ghs 京公网安备 11010802042870号
Book学术文献互助
Book学术文献互助群
群 号:604180095
Book学术官方微信