Recombinant ADAMTS1 promotes muscle cell differentiation and alleviates muscle atrophy by repressing NOTCH1.

IF 3.3 3区 生物学 Q3 BIOCHEMISTRY & MOLECULAR BIOLOGY
BMB Reports Pub Date : 2024-12-01
Sang Hyup Lee, Sang Yoon Kim, Yun Gu Gwon, Chanwoo Lee, Changhwan Kim, Ick Hyun Cho, Tae-Won Kim, Bong-Keun Choi
{"title":"Recombinant ADAMTS1 promotes muscle cell differentiation and alleviates muscle atrophy by repressing NOTCH1.","authors":"Sang Hyup Lee, Sang Yoon Kim, Yun Gu Gwon, Chanwoo Lee, Changhwan Kim, Ick Hyun Cho, Tae-Won Kim, Bong-Keun Choi","doi":"","DOIUrl":null,"url":null,"abstract":"<p><p>A disintegrin and metalloproteinase with thrombospondin motifs 1 (ADAMTS1) plays crucial roles in various biological processes, including myogenesis, by modulating the neurogenic locus notch homolog protein 1 (NOTCH1) signaling pathway. However, the mechanisms through which ADAMTS1 regulates myogenesis remain unclear. In this study, we generated recombinant ADAMTS1 mutants and determined their effects on muscle cell differentiation, focusing on the regulation of NOTCH1 signaling. Treatment of C2C12 cells with recombinant ADAMTS1 protein enhanced muscle cell differentiation. Meanwhile, ADAM10 treatment inhibited muscle differentiation through the activation of NOTCH1 cleavage. Recombinant ADAMTS1 reversed ADAM10-induced muscle cell atrophy by suppressing NOTCH1 activation and downregulating its target gene. Recombinant ADAMTS1 also alleviated dexamethasoneinduced muscle atrophy in a mouse model. In summary, our findings suggest that recombinant ADAMTS1 promotes muscle regeneration by suppressing NOTCH1 and highlight the potential of recombinant ADAMTS1 proteins in the treatment of muscle wasting disease. [BMB Reports 2024; 57(12): 539-545].</p>","PeriodicalId":9010,"journal":{"name":"BMB Reports","volume":" ","pages":"539-545"},"PeriodicalIF":3.3000,"publicationDate":"2024-12-01","publicationTypes":"Journal Article","fieldsOfStudy":null,"isOpenAccess":false,"openAccessPdf":"https://www.ncbi.nlm.nih.gov/pmc/articles/PMC11693603/pdf/","citationCount":"0","resultStr":null,"platform":"Semanticscholar","paperid":null,"PeriodicalName":"BMB Reports","FirstCategoryId":"99","ListUrlMain":"","RegionNum":3,"RegionCategory":"生物学","ArticlePicture":[],"TitleCN":null,"AbstractTextCN":null,"PMCID":null,"EPubDate":"","PubModel":"","JCR":"Q3","JCRName":"BIOCHEMISTRY & MOLECULAR BIOLOGY","Score":null,"Total":0}
引用次数: 0

Abstract

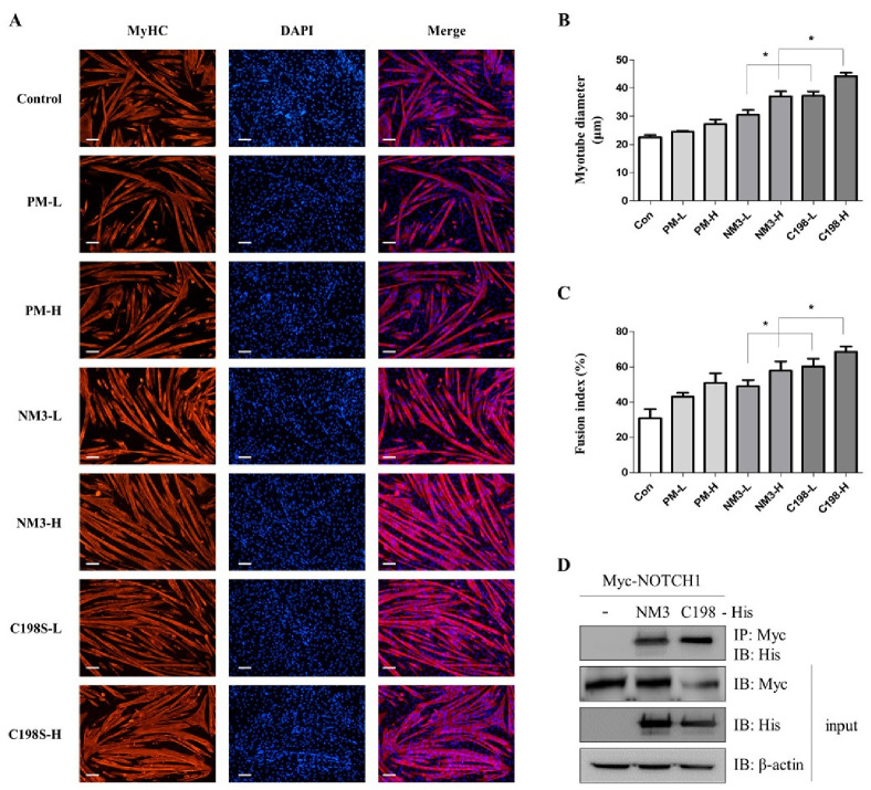
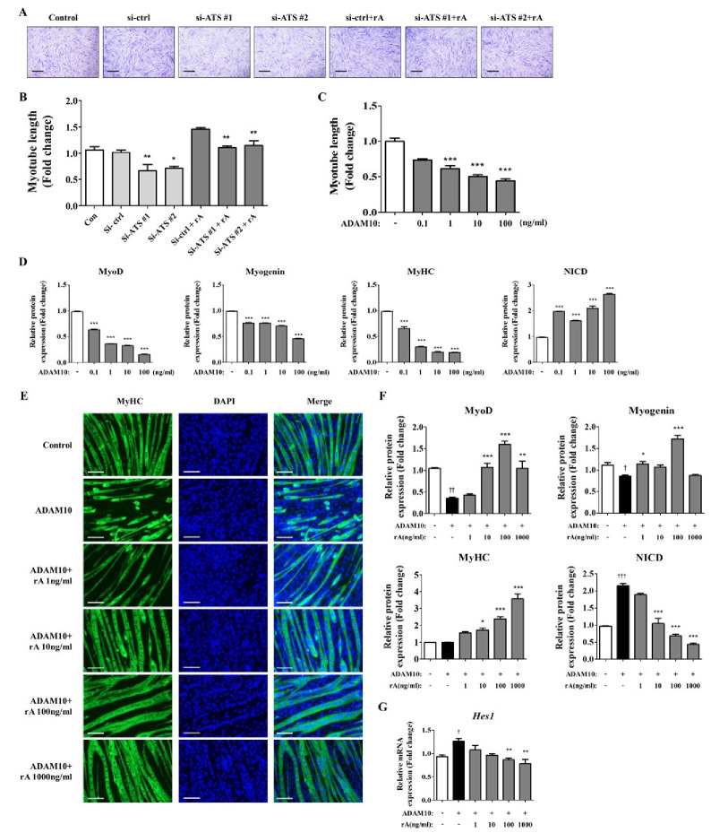
A disintegrin and metalloproteinase with thrombospondin motifs 1 (ADAMTS1) plays crucial roles in various biological processes, including myogenesis, by modulating the neurogenic locus notch homolog protein 1 (NOTCH1) signaling pathway. However, the mechanisms through which ADAMTS1 regulates myogenesis remain unclear. In this study, we generated recombinant ADAMTS1 mutants and determined their effects on muscle cell differentiation, focusing on the regulation of NOTCH1 signaling. Treatment of C2C12 cells with recombinant ADAMTS1 protein enhanced muscle cell differentiation. Meanwhile, ADAM10 treatment inhibited muscle differentiation through the activation of NOTCH1 cleavage. Recombinant ADAMTS1 reversed ADAM10-induced muscle cell atrophy by suppressing NOTCH1 activation and downregulating its target gene. Recombinant ADAMTS1 also alleviated dexamethasoneinduced muscle atrophy in a mouse model. In summary, our findings suggest that recombinant ADAMTS1 promotes muscle regeneration by suppressing NOTCH1 and highlight the potential of recombinant ADAMTS1 proteins in the treatment of muscle wasting disease. [BMB Reports 2024; 57(12): 539-545].

Abstract Image

Abstract Image

Abstract Image

重组 ADAMTS1 通过抑制 NOTCH1 促进肌肉细胞分化并缓解肌肉萎缩。
具有凝血酶原基序的崩解酶和金属蛋白酶1(ADAMTS1)通过调节神经源性位点缺口同源蛋白1(NOTCH1)信号通路,在包括肌生成在内的各种生物过程中发挥着至关重要的作用。然而,ADAMTS1调控肌生成的机制仍不清楚。在这项研究中,我们生成了重组 ADAMTS1 突变体,并确定了它们对肌肉细胞分化的影响,重点是对 NOTCH1 信号传导的调控。用重组 ADAMTS1 蛋白处理 C2C12 细胞可促进肌肉细胞分化。同时,ADAM10通过激活NOTCH1裂解抑制肌肉分化。重组 ADAMTS1 通过抑制 NOTCH1 的激活并下调其靶基因,逆转了 ADAM10 诱导的肌肉细胞萎缩。在小鼠模型中,重组 ADAMTS1 还能缓解地塞米松诱导的肌肉萎缩。总之,我们的研究结果表明,重组 ADAMTS1 可通过抑制 NOTCH1 促进肌肉再生,并强调了重组 ADAMTS1 蛋白在治疗肌肉萎缩疾病方面的潜力。
本文章由计算机程序翻译,如有差异,请以英文原文为准。
求助全文
约1分钟内获得全文 求助全文
来源期刊
BMB Reports
BMB Reports 生物-生化与分子生物学
CiteScore
5.10
自引率
7.90%
发文量
141
审稿时长
1 months
期刊介绍: The BMB Reports (BMB Rep, established in 1968) is published at the end of every month by Korean Society for Biochemistry and Molecular Biology. Copyright is reserved by the Society. The journal publishes short articles and mini reviews. We expect that the BMB Reports will deliver the new scientific findings and knowledge to our readers in fast and timely manner.
×
引用
GB/T 7714-2015
复制
MLA
复制
APA
复制
导出至
BibTeX EndNote RefMan NoteFirst NoteExpress
×
提示
您的信息不完整,为了账户安全,请先补充。
现在去补充
×
提示
您因"违规操作"
具体请查看互助需知
我知道了
×
提示
确定
请完成安全验证×
copy
已复制链接
快去分享给好友吧!
我知道了
右上角分享
点击右上角分享
0
联系我们:info@booksci.cn Book学术提供免费学术资源搜索服务,方便国内外学者检索中英文文献。致力于提供最便捷和优质的服务体验。 Copyright © 2023 布克学术 All rights reserved.
京ICP备2023020795号-1
ghs 京公网安备 11010802042870号
Book学术文献互助
Book学术文献互助群
群 号:604180095
Book学术官方微信