SPC25 Activates the Warburg Effect to Inhibit Ferroptosis in Prostate Cancer Cells.

IF 2.4 4区 医学 Q3 PUBLIC, ENVIRONMENTAL & OCCUPATIONAL HEALTH
Mingqiang Su, Jingxian Luo, Wei Chen, Xianyong Li, Dayong Ye, Xiaofu Zeng, Guangqing Fu, Weiwei Xie, Yong Liang
{"title":"SPC25 Activates the Warburg Effect to Inhibit Ferroptosis in Prostate Cancer Cells.","authors":"Mingqiang Su, Jingxian Luo, Wei Chen, Xianyong Li, Dayong Ye, Xiaofu Zeng, Guangqing Fu, Weiwei Xie, Yong Liang","doi":"10.1177/15579883241297880","DOIUrl":null,"url":null,"abstract":"<p><p>SPC25 is associated with unfavorable outcomes in various cancers, but its role in prostate cancer (PRAD) is unclear. More research is needed on glycolysis and ferroptosis targets in PRAD. Bioinformatics tools were used to analyze SPC25 expression disparities. Gene set enrichment analysis (GSEA) identified pathways enriched by SPC25 and its correlation with glycolytic proteins. SPC25 mRNA transcriptional activity was analyzed by quantitative polymerase chain reaction (qPCR), while protein levels of SPC25, glycolytic markers, and ferroptosis markers were assessed using Western blot. CCK-8 was used to evaluate the effects of SPC25 on cell survival. Ferroptosis levels were measured by flow cytometry and assays for Fe<sup>2+</sup> and malondialdehyde (MDA) content. Glycolytic capacity was assessed using glucose uptake assays, lactate tests, and a Seahorse XF analyzer. In PRAD tissues and cells, SPC25 was notably upregulated and correlated with adverse outcomes. It enhanced cancer cell vitality. GSEA showed SPC25's strong association with ferroptosis and glycolytic pathways, while Pearson correlation analysis indicated a positive relationship between SPC25 and glycolytic proteins. Overexpression of SPC25 in cell lines noticeably curbed the accumulation of lipid reactive oxygen species, MDA formation, and Fe<sup>2+</sup> content, while it augmented the protein expression of ferroptosis markers. SPC25 stimulated an increase in cellular extracellular acidification rate, glucose uptake, and lactate secretion, while it dampened oxygen consumption rate, and this effect could be counteracted by 2-deoxy-d-glucose (2-DG). Conversely, 2-DG mitigated the ferroptosis indicators that were diminished by SPC25 downregulation, including the reduction of ferroptosis marker protein expression. By upregulating glycolysis in PRAD cells, SPC25 suppresses the occurrence of ferroptosis.</p>","PeriodicalId":7429,"journal":{"name":"American Journal of Men's Health","volume":"18 6","pages":"15579883241297880"},"PeriodicalIF":2.4000,"publicationDate":"2024-11-01","publicationTypes":"Journal Article","fieldsOfStudy":null,"isOpenAccess":false,"openAccessPdf":"https://www.ncbi.nlm.nih.gov/pmc/articles/PMC11574883/pdf/","citationCount":"0","resultStr":null,"platform":"Semanticscholar","paperid":null,"PeriodicalName":"American Journal of Men's Health","FirstCategoryId":"3","ListUrlMain":"https://doi.org/10.1177/15579883241297880","RegionNum":4,"RegionCategory":"医学","ArticlePicture":[],"TitleCN":null,"AbstractTextCN":null,"PMCID":null,"EPubDate":"","PubModel":"","JCR":"Q3","JCRName":"PUBLIC, ENVIRONMENTAL & OCCUPATIONAL HEALTH","Score":null,"Total":0}
引用次数: 0

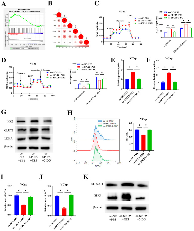
Abstract

SPC25 is associated with unfavorable outcomes in various cancers, but its role in prostate cancer (PRAD) is unclear. More research is needed on glycolysis and ferroptosis targets in PRAD. Bioinformatics tools were used to analyze SPC25 expression disparities. Gene set enrichment analysis (GSEA) identified pathways enriched by SPC25 and its correlation with glycolytic proteins. SPC25 mRNA transcriptional activity was analyzed by quantitative polymerase chain reaction (qPCR), while protein levels of SPC25, glycolytic markers, and ferroptosis markers were assessed using Western blot. CCK-8 was used to evaluate the effects of SPC25 on cell survival. Ferroptosis levels were measured by flow cytometry and assays for Fe2+ and malondialdehyde (MDA) content. Glycolytic capacity was assessed using glucose uptake assays, lactate tests, and a Seahorse XF analyzer. In PRAD tissues and cells, SPC25 was notably upregulated and correlated with adverse outcomes. It enhanced cancer cell vitality. GSEA showed SPC25's strong association with ferroptosis and glycolytic pathways, while Pearson correlation analysis indicated a positive relationship between SPC25 and glycolytic proteins. Overexpression of SPC25 in cell lines noticeably curbed the accumulation of lipid reactive oxygen species, MDA formation, and Fe2+ content, while it augmented the protein expression of ferroptosis markers. SPC25 stimulated an increase in cellular extracellular acidification rate, glucose uptake, and lactate secretion, while it dampened oxygen consumption rate, and this effect could be counteracted by 2-deoxy-d-glucose (2-DG). Conversely, 2-DG mitigated the ferroptosis indicators that were diminished by SPC25 downregulation, including the reduction of ferroptosis marker protein expression. By upregulating glycolysis in PRAD cells, SPC25 suppresses the occurrence of ferroptosis.

Abstract Image

Abstract Image

Abstract Image

SPC25 激活沃伯格效应,抑制前列腺癌细胞的铁凋亡
SPC25 与多种癌症的不良预后有关,但其在前列腺癌(PRAD)中的作用尚不清楚。需要对PRAD中的糖酵解和铁蛋白沉积靶点进行更多研究。生物信息学工具被用来分析SPC25的表达差异。基因组富集分析(GSEA)确定了SPC25富集的通路及其与糖酵解蛋白的相关性。通过定量聚合酶链反应(qPCR)分析了SPC25 mRNA的转录活性,同时使用Western印迹评估了SPC25、糖酵解标志物和铁变态标志物的蛋白水平。CCK-8 用于评估 SPC25 对细胞存活的影响。通过流式细胞术和 Fe2+ 及丙二醛 (MDA) 含量检测来测量铁变态反应水平。糖酵解能力通过葡萄糖摄取测定、乳酸测试和海马 XF 分析仪进行评估。在 PRAD 组织和细胞中,SPC25 明显上调,并与不良结果相关。它增强了癌细胞的活力。GSEA显示SPC25与铁变态反应和糖酵解途径密切相关,而Pearson相关性分析表明SPC25与糖酵解蛋白呈正相关。在细胞系中过表达 SPC25 能明显抑制脂质活性氧的积累、MDA 的形成和 Fe2+ 的含量,同时还能增加铁变态标志物的蛋白表达。SPC25 可刺激细胞外酸化率、葡萄糖摄取量和乳酸分泌量的增加,同时抑制氧消耗率,而这种效应可被 2-DG 所抵消。相反,2-DG 可减轻因 SPC25 下调而减弱的铁变态反应指标,包括铁变态反应标志蛋白表达的减少。通过上调PRAD细胞中的糖酵解,SPC25抑制了铁变态反应的发生。
本文章由计算机程序翻译,如有差异,请以英文原文为准。
求助全文
约1分钟内获得全文 求助全文
来源期刊
American Journal of Men's Health
American Journal of Men's Health PUBLIC, ENVIRONMENTAL & OCCUPATIONAL HEALTH-
CiteScore
3.70
自引率
4.30%
发文量
107
审稿时长
15 weeks
期刊介绍: American Journal of Men"s Health will be a core resource for cutting-edge information regarding men"s health and illness. The Journal will publish papers from all health, behavioral and social disciplines, including but not limited to medicine, nursing, allied health, public health, health psychology/behavioral medicine, and medical sociology and anthropology.
×
引用
GB/T 7714-2015
复制
MLA
复制
APA
复制
导出至
BibTeX EndNote RefMan NoteFirst NoteExpress
×
提示
您的信息不完整,为了账户安全,请先补充。
现在去补充
×
提示
您因"违规操作"
具体请查看互助需知
我知道了
×
提示
确定
请完成安全验证×
copy
已复制链接
快去分享给好友吧!
我知道了
右上角分享
点击右上角分享
0
联系我们:info@booksci.cn Book学术提供免费学术资源搜索服务,方便国内外学者检索中英文文献。致力于提供最便捷和优质的服务体验。 Copyright © 2023 布克学术 All rights reserved.
京ICP备2023020795号-1
ghs 京公网安备 11010802042870号
Book学术文献互助
Book学术文献互助群
群 号:604180095
Book学术官方微信