Arginine impacts aggregation, biofilm formation, and antibiotic susceptibility in Enterococcus faecalis.

IF 4
FEMS microbes Pub Date : 2024-09-25 eCollection Date: 2024-01-01 DOI:10.1093/femsmc/xtae030
Alex P Snell, Dawn A Manias, Reham R Elbehery, Gary M Dunny, Julia L E Willett
{"title":"Arginine impacts aggregation, biofilm formation, and antibiotic susceptibility in <i>Enterococcus faecalis</i>.","authors":"Alex P Snell, Dawn A Manias, Reham R Elbehery, Gary M Dunny, Julia L E Willett","doi":"10.1093/femsmc/xtae030","DOIUrl":null,"url":null,"abstract":"<p><p><i>Enterococcus faecalis</i> is a commensal bacterium in the gastrointestinal (GI) tract of humans and other organisms. <i>E. faecalis</i> also causes infections in root canals, wounds, the urinary tract, and on heart valves. <i>E. faecalis</i> metabolizes arginine through the arginine deiminase pathway, which converts arginine to ornithine and releases ATP, ammonia, and CO<sub>2</sub>. <i>E. faecalis</i> arginine metabolism also affects virulence of other pathogens during co-culture. <i>E. faecalis</i> may encounter elevated levels of arginine in the GI tract or the oral cavity, where arginine is used as a dental therapeutic. Little is known about how <i>E. faecalis</i> responds to growth in arginine in the absence of other bacteria. To address this, we used RNAseq and additional assays to measure growth, gene expression, and biofilm formation in <i>E. faecalis</i> OG1RF grown in arginine. We demonstrate that arginine decreases <i>E. faecalis</i> biofilm production and causes widespread differential expression of genes related to metabolism, quorum sensing, and polysaccharide synthesis. Growth in arginine also increases aggregation of <i>E. faecalis</i> and promotes decreased susceptibility to the antibiotics ampicillin and ceftriaxone. This work provides a platform for understanding how the presence of arginine in biological niches affects <i>E. faecalis</i> physiology and virulence of surrounding microbes.</p>","PeriodicalId":73024,"journal":{"name":"FEMS microbes","volume":"5 ","pages":"xtae030"},"PeriodicalIF":4.0000,"publicationDate":"2024-09-25","publicationTypes":"Journal Article","fieldsOfStudy":null,"isOpenAccess":false,"openAccessPdf":"https://www.ncbi.nlm.nih.gov/pmc/articles/PMC11549559/pdf/","citationCount":"0","resultStr":null,"platform":"Semanticscholar","paperid":null,"PeriodicalName":"FEMS microbes","FirstCategoryId":"1085","ListUrlMain":"https://doi.org/10.1093/femsmc/xtae030","RegionNum":0,"RegionCategory":null,"ArticlePicture":[],"TitleCN":null,"AbstractTextCN":null,"PMCID":null,"EPubDate":"2024/1/1 0:00:00","PubModel":"eCollection","JCR":"","JCRName":"","Score":null,"Total":0}
引用次数: 0

Abstract

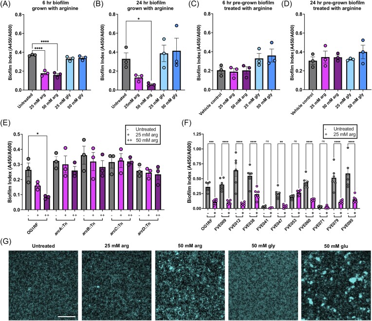
Enterococcus faecalis is a commensal bacterium in the gastrointestinal (GI) tract of humans and other organisms. E. faecalis also causes infections in root canals, wounds, the urinary tract, and on heart valves. E. faecalis metabolizes arginine through the arginine deiminase pathway, which converts arginine to ornithine and releases ATP, ammonia, and CO2. E. faecalis arginine metabolism also affects virulence of other pathogens during co-culture. E. faecalis may encounter elevated levels of arginine in the GI tract or the oral cavity, where arginine is used as a dental therapeutic. Little is known about how E. faecalis responds to growth in arginine in the absence of other bacteria. To address this, we used RNAseq and additional assays to measure growth, gene expression, and biofilm formation in E. faecalis OG1RF grown in arginine. We demonstrate that arginine decreases E. faecalis biofilm production and causes widespread differential expression of genes related to metabolism, quorum sensing, and polysaccharide synthesis. Growth in arginine also increases aggregation of E. faecalis and promotes decreased susceptibility to the antibiotics ampicillin and ceftriaxone. This work provides a platform for understanding how the presence of arginine in biological niches affects E. faecalis physiology and virulence of surrounding microbes.

Abstract Image

Abstract Image

Abstract Image

精氨酸会影响粪肠球菌的聚集、生物膜形成和抗生素敏感性。
粪肠球菌是人类和其他生物胃肠道中的一种共生细菌。粪肠球菌还会引起根管、伤口、泌尿道和心脏瓣膜的感染。粪肠球菌通过精氨酸脱氨酶途径代谢精氨酸,将精氨酸转化为鸟氨酸,并释放出 ATP、氨和二氧化碳。在共培养过程中,粪肠球菌的精氨酸代谢也会影响其他病原体的毒力。粪肠球菌在消化道或口腔中可能会遇到精氨酸水平升高的情况,因为精氨酸在口腔中被用作牙科治疗剂。人们对粪肠球菌在没有其他细菌的情况下如何应对精氨酸的生长知之甚少。为了解决这个问题,我们使用 RNAseq 和其他检测方法来测量在精氨酸中生长的粪肠球菌 OG1RF 的生长、基因表达和生物膜形成情况。我们证明精氨酸会减少粪肠球菌生物膜的生成,并导致与新陈代谢、法定量感应和多糖合成相关的基因广泛差异表达。在精氨酸中生长还会增加粪肠球菌的聚集,并降低对抗生素氨苄西林和头孢曲松的敏感性。这项研究为了解生物壁龛中精氨酸的存在如何影响粪肠球菌的生理机能以及周围微生物的毒力提供了一个平台。
本文章由计算机程序翻译,如有差异,请以英文原文为准。
求助全文
约1分钟内获得全文 求助全文
来源期刊
CiteScore
3.30
自引率
0.00%
发文量
0
审稿时长
15 weeks
×
引用
GB/T 7714-2015
复制
MLA
复制
APA
复制
导出至
BibTeX EndNote RefMan NoteFirst NoteExpress
×
提示
您的信息不完整,为了账户安全,请先补充。
现在去补充
×
提示
您因"违规操作"
具体请查看互助需知
我知道了
×
提示
确定
请完成安全验证×
copy
已复制链接
快去分享给好友吧!
我知道了
右上角分享
点击右上角分享
0
联系我们:info@booksci.cn Book学术提供免费学术资源搜索服务,方便国内外学者检索中英文文献。致力于提供最便捷和优质的服务体验。 Copyright © 2023 布克学术 All rights reserved.
京ICP备2023020795号-1
ghs 京公网安备 11010802042870号
Book学术文献互助
Book学术文献互助群
群 号:604180095
Book学术官方微信