Identification and Verification of a Novel Disulfidptosis-Related lncRNAs Prognostic Signature to Predict the Prognosis and Immune Activity of Head and Neck Squamous Carcinoma.

IF 1.6 4区 医学 Q4 PUBLIC, ENVIRONMENTAL & OCCUPATIONAL HEALTH
Zi Yin, Jue Wang, Changqing Zhu, Chenli Xu, Juan Fang, Qiaoqin Li
{"title":"Identification and Verification of a Novel Disulfidptosis-Related lncRNAs Prognostic Signature to Predict the Prognosis and Immune Activity of Head and Neck Squamous Carcinoma.","authors":"Zi Yin, Jue Wang, Changqing Zhu, Chenli Xu, Juan Fang, Qiaoqin Li","doi":"10.18502/ijph.v53i10.16720","DOIUrl":null,"url":null,"abstract":"<p><strong>Background: </strong>We aimed to explore the prediction value of disulfidptosis-related long noncoding RNAs (lncRNAs) on the prognosis and immunotherapy efficiency of patients with head and neck squamous carcinoma (HNSCC).</p><p><strong>Methods: </strong>Clinical and RNA-seq information were collected from The Cancer Genome Atlas (TCGA) and Genome Data Sharing (GDC) portal. The Pearson correlation analysis, univariate COX regression analysis, the least absolute shrinkage and selection operator (LASSO) COX regression were employed to construct the disulfidptosis-related lncRNAs (DRLs) prognostic model. The Kaplan-Meier survival curve, principal component analysis (PCA), receiver operating characteristic (ROC) curves and areas under the curves (AUCs) were used to examine the accuracy of the prognostic model. ssGSEA, mutation and functional and gene set enrichment analysis was performed to quantify the immune cell infiltration, immune function and functional enrichments. Finally, the mRNA expression of the DRLs was verified by real-time PCR (RT-PCR) in HNSCC cells.</p><p><strong>Results: </strong>A new DRLs prognostic model (<i>AC083967.1, AC106820.5, AC245041.2, AL590617.2, AP002478.1, and VPS9D1-AS1</i>) with an independent prognostic value of HNSCC patients was successfully identified. In addition, the DRLs prognostic model was related with immune signature and drug therapy response. Meanwhile, the mRNA expression level of the 6 DRLs detected by RT-PCR was consistent with the results of bioinformatic analysis.</p><p><strong>Conclusion: </strong>We developed a new DRLs prognostic model of HNSCC, which could effectively predicate the prognosis and therapy response of HNSCC patients and provide insights into personalized therapeutics.</p>","PeriodicalId":49173,"journal":{"name":"Iranian Journal of Public Health","volume":"53 10","pages":"2328-2340"},"PeriodicalIF":1.6000,"publicationDate":"2024-10-01","publicationTypes":"Journal Article","fieldsOfStudy":null,"isOpenAccess":false,"openAccessPdf":"https://www.ncbi.nlm.nih.gov/pmc/articles/PMC11557754/pdf/","citationCount":"0","resultStr":null,"platform":"Semanticscholar","paperid":null,"PeriodicalName":"Iranian Journal of Public Health","FirstCategoryId":"3","ListUrlMain":"https://doi.org/10.18502/ijph.v53i10.16720","RegionNum":4,"RegionCategory":"医学","ArticlePicture":[],"TitleCN":null,"AbstractTextCN":null,"PMCID":null,"EPubDate":"","PubModel":"","JCR":"Q4","JCRName":"PUBLIC, ENVIRONMENTAL & OCCUPATIONAL HEALTH","Score":null,"Total":0}
引用次数: 0

Abstract

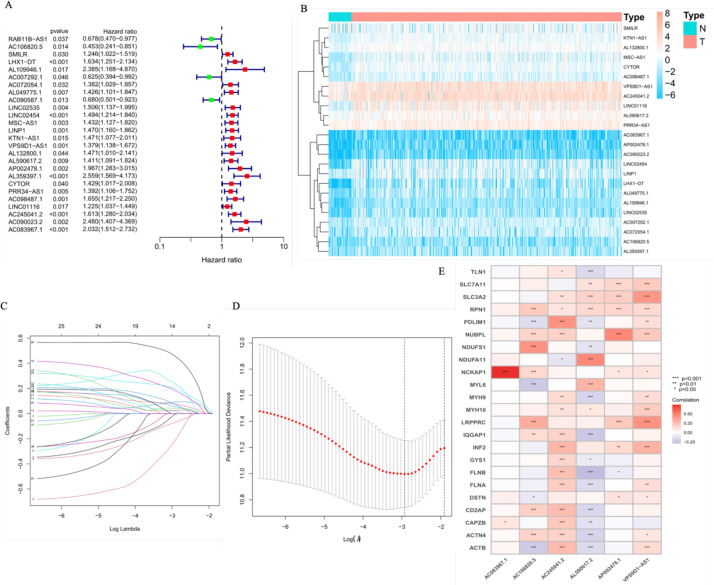
Background: We aimed to explore the prediction value of disulfidptosis-related long noncoding RNAs (lncRNAs) on the prognosis and immunotherapy efficiency of patients with head and neck squamous carcinoma (HNSCC).

Methods: Clinical and RNA-seq information were collected from The Cancer Genome Atlas (TCGA) and Genome Data Sharing (GDC) portal. The Pearson correlation analysis, univariate COX regression analysis, the least absolute shrinkage and selection operator (LASSO) COX regression were employed to construct the disulfidptosis-related lncRNAs (DRLs) prognostic model. The Kaplan-Meier survival curve, principal component analysis (PCA), receiver operating characteristic (ROC) curves and areas under the curves (AUCs) were used to examine the accuracy of the prognostic model. ssGSEA, mutation and functional and gene set enrichment analysis was performed to quantify the immune cell infiltration, immune function and functional enrichments. Finally, the mRNA expression of the DRLs was verified by real-time PCR (RT-PCR) in HNSCC cells.

Results: A new DRLs prognostic model (AC083967.1, AC106820.5, AC245041.2, AL590617.2, AP002478.1, and VPS9D1-AS1) with an independent prognostic value of HNSCC patients was successfully identified. In addition, the DRLs prognostic model was related with immune signature and drug therapy response. Meanwhile, the mRNA expression level of the 6 DRLs detected by RT-PCR was consistent with the results of bioinformatic analysis.

Conclusion: We developed a new DRLs prognostic model of HNSCC, which could effectively predicate the prognosis and therapy response of HNSCC patients and provide insights into personalized therapeutics.

Abstract Image

Abstract Image

Abstract Image

鉴定和验证新型二硫化相关lncRNAs预后特征以预测头颈部鳞状细胞癌的预后和免疫活性
研究背景我们旨在探索二硫化相关长非编码RNA(lncRNA)对头颈部鳞癌(HNSCC)患者预后和免疫治疗效率的预测价值:从癌症基因组图谱(TCGA)和基因组数据共享(GDC)门户网站收集临床和RNA-seq信息。采用皮尔逊相关分析、单变量COX回归分析、最小绝对缩小和选择算子(LASSO)COX回归等方法构建二硫化相关lncRNAs(DRLs)预后模型。采用Kaplan-Meier生存曲线、主成分分析(PCA)、接收者操作特征曲线(ROC)和曲线下面积(AUCs)来检验预后模型的准确性;采用ssGSEA、突变和功能及基因组富集分析来量化免疫细胞浸润、免疫功能和功能富集。最后,通过实时 PCR(RT-PCR)对 HNSCC 细胞中 DRLs 的 mRNA 表达进行了验证:结果:成功鉴定了一个新的DRLs预后模型(AC083967.1、AC106820.5、AC245041.2、AL590617.2、AP002478.1和VPS9D1-AS1),该模型对HNSCC患者具有独立的预后价值。此外,DRLs预后模型还与免疫特征和药物治疗反应相关。同时,RT-PCR检测到的6种DRLs的mRNA表达水平与生物信息学分析结果一致:我们建立了一个新的HNSCC DRLs预后模型,它能有效预测HNSCC患者的预后和治疗反应,并为个性化治疗提供见解。
本文章由计算机程序翻译,如有差异,请以英文原文为准。
求助全文
约1分钟内获得全文 求助全文
来源期刊
Iranian Journal of Public Health
Iranian Journal of Public Health PUBLIC, ENVIRONMENTAL & OCCUPATIONAL HEALTH-
CiteScore
2.20
自引率
7.10%
发文量
300
审稿时长
3-8 weeks
期刊介绍: Iranian Journal of Public Health has been continuously published since 1971, as the only Journal in all health domains, with wide distribution (including WHO in Geneva and Cairo) in two languages (English and Persian). From 2001 issue, the Journal is published only in English language. During the last 41 years more than 2000 scientific research papers, results of health activities, surveys and services, have been published in this Journal. To meet the increasing demand of respected researchers, as of January 2012, the Journal is published monthly. I wish this will assist to promote the level of global knowledge. The main topics that the Journal would welcome are: Bioethics, Disaster and Health, Entomology, Epidemiology, Health and Environment, Health Economics, Health Services, Immunology, Medical Genetics, Mental Health, Microbiology, Nutrition and Food Safety, Occupational Health, Oral Health. We would be very delighted to receive your Original papers, Review Articles, Short communications, Case reports and Scientific Letters to the Editor on the above men­tioned research areas.
×
引用
GB/T 7714-2015
复制
MLA
复制
APA
复制
导出至
BibTeX EndNote RefMan NoteFirst NoteExpress
×
提示
您的信息不完整,为了账户安全,请先补充。
现在去补充
×
提示
您因"违规操作"
具体请查看互助需知
我知道了
×
提示
确定
请完成安全验证×
copy
已复制链接
快去分享给好友吧!
我知道了
右上角分享
点击右上角分享
0
联系我们:info@booksci.cn Book学术提供免费学术资源搜索服务,方便国内外学者检索中英文文献。致力于提供最便捷和优质的服务体验。 Copyright © 2023 布克学术 All rights reserved.
京ICP备2023020795号-1
ghs 京公网安备 11010802042870号
Book学术文献互助
Book学术文献互助群
群 号:604180095
Book学术官方微信