4-Methyl-N-(Piperidin-1-Ylmethylene) Benzenesulfonamide (PMSA) Promotes Ferroptosis of Tumor Cells by Targeting the KEAP1-NRF2-GPX4 Axis.

IF 1.6 4区 医学 Q4 PUBLIC, ENVIRONMENTAL & OCCUPATIONAL HEALTH
Bingchun Sun, Guangyu Zhao, Ligang Zhang, Jianji Hou, Binhua Wu
{"title":"4-Methyl-N-(Piperidin-1-Ylmethylene) Benzenesulfonamide (PMSA) Promotes Ferroptosis of Tumor Cells by Targeting the <i>KEAP1-NRF2-GPX4</i> Axis.","authors":"Bingchun Sun, Guangyu Zhao, Ligang Zhang, Jianji Hou, Binhua Wu","doi":"10.18502/ijph.v53i10.16705","DOIUrl":null,"url":null,"abstract":"<p><strong>Background: </strong>We aimed to investigate the effect of 4-methyl-N-(piperidin-1-ylmethylene) benzenesulfonamide (PMSA) on tumor cell proliferation, migration, ferroptosis, and the potential molecular mechanism of ferroptosis in tumor cells.</p><p><strong>Methods: </strong>PMSA was produced in the marine biomedical research institute of Guangdong Medical University (Zhanjiang, China) and used for tumor cells treatment. MTT and cell colony formation assays were used to measure the inhibition of tumor cell proliferation, the scratch assay was used to identified the suppression of tumor cell migration, the death of tumor cells was measured by Annexin-V-FITC/PI staining, the level of ferroptosis-relative lipid ROS in tumor cells was measured by flow cytometry and MDA detection kit, and the expression of ferroptosis-relative protein was measured by Western blot. The Discovery Studio system was used for molecular docking and the binding ability was measured by cellular thermal shift assay.</p><p><strong>Results: </strong>The PMSA we produced inhibited tumor cell proliferation, colony formation, migration and triggered cell death, and Fer-1 could reverse these effects. The amount of ROS and MDA levels in tumor cells was also markedly raised by PMSA. PMSA treatment significantly reduced the expression of SLC7A11/XCT, <i>NRF2</i>, and <i>GPX4</i> in tumor cells. The phosphorylation level of <i>NRF2</i> was also decreased. Through molecular docking, it was discovered that PMSA could bind to <i>NRF2</i> and thereby block its activity.</p><p><strong>Conclusion: </strong>The <i>KEAP1</i>-<i>NRF2</i>-<i>GPX4</i> axis was the target of PMSA's anti-tumor action, which results in ferroptosis of tumor cells. This demonstrated that the compound has the potential to be used as a candidate for anti-tumor drugs.</p>","PeriodicalId":49173,"journal":{"name":"Iranian Journal of Public Health","volume":"53 10","pages":"2279-2289"},"PeriodicalIF":1.6000,"publicationDate":"2024-10-01","publicationTypes":"Journal Article","fieldsOfStudy":null,"isOpenAccess":false,"openAccessPdf":"https://www.ncbi.nlm.nih.gov/pmc/articles/PMC11557751/pdf/","citationCount":"0","resultStr":null,"platform":"Semanticscholar","paperid":null,"PeriodicalName":"Iranian Journal of Public Health","FirstCategoryId":"3","ListUrlMain":"https://doi.org/10.18502/ijph.v53i10.16705","RegionNum":4,"RegionCategory":"医学","ArticlePicture":[],"TitleCN":null,"AbstractTextCN":null,"PMCID":null,"EPubDate":"","PubModel":"","JCR":"Q4","JCRName":"PUBLIC, ENVIRONMENTAL & OCCUPATIONAL HEALTH","Score":null,"Total":0}
引用次数: 0

Abstract

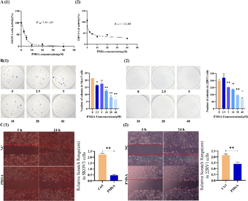
Background: We aimed to investigate the effect of 4-methyl-N-(piperidin-1-ylmethylene) benzenesulfonamide (PMSA) on tumor cell proliferation, migration, ferroptosis, and the potential molecular mechanism of ferroptosis in tumor cells.

Methods: PMSA was produced in the marine biomedical research institute of Guangdong Medical University (Zhanjiang, China) and used for tumor cells treatment. MTT and cell colony formation assays were used to measure the inhibition of tumor cell proliferation, the scratch assay was used to identified the suppression of tumor cell migration, the death of tumor cells was measured by Annexin-V-FITC/PI staining, the level of ferroptosis-relative lipid ROS in tumor cells was measured by flow cytometry and MDA detection kit, and the expression of ferroptosis-relative protein was measured by Western blot. The Discovery Studio system was used for molecular docking and the binding ability was measured by cellular thermal shift assay.

Results: The PMSA we produced inhibited tumor cell proliferation, colony formation, migration and triggered cell death, and Fer-1 could reverse these effects. The amount of ROS and MDA levels in tumor cells was also markedly raised by PMSA. PMSA treatment significantly reduced the expression of SLC7A11/XCT, NRF2, and GPX4 in tumor cells. The phosphorylation level of NRF2 was also decreased. Through molecular docking, it was discovered that PMSA could bind to NRF2 and thereby block its activity.

Conclusion: The KEAP1-NRF2-GPX4 axis was the target of PMSA's anti-tumor action, which results in ferroptosis of tumor cells. This demonstrated that the compound has the potential to be used as a candidate for anti-tumor drugs.

Abstract Image

Abstract Image

Abstract Image

4-甲基-N-(哌啶-1-亚甲基)苯磺酰胺(PMSA)通过靶向 KEAP1-NRF2-GPX4 轴促进肿瘤细胞的铁凋亡
研究背景目的:研究4-甲基-N-(哌啶-1-基亚甲基)苯磺酰胺(PMSA)对肿瘤细胞增殖、迁移和铁突变的影响,以及肿瘤细胞铁突变的潜在分子机制:方法:PMSA 由广东医科大学海洋生物医药研究所(中国湛江)生产,用于治疗肿瘤细胞。MTT法和细胞集落形成法测定PMSA对肿瘤细胞增殖的抑制作用,划痕法测定PMSA对肿瘤细胞迁移的抑制作用,Annexin-V-FITC/PI染色法测定PMSA对肿瘤细胞死亡的抑制作用,流式细胞术和MDA检测试剂盒测定PMSA对肿瘤细胞中铁败相关脂质ROS水平,Western blot法测定PMSA对铁败相关蛋白的表达。使用 Discovery Studio 系统进行分子对接,并通过细胞热转移试验测定其结合能力:结果:我们制备的 PMSA 能抑制肿瘤细胞的增殖、集落形成、迁移并引发细胞死亡,而 Fer-1 能逆转这些效应。PMSA 还能显著提高肿瘤细胞中的 ROS 和 MDA 水平。PMSA 能明显降低肿瘤细胞中 SLC7A11/XCT、NRF2 和 GPX4 的表达。NRF2 的磷酸化水平也有所下降。通过分子对接发现,PMSA 可与 NRF2 结合,从而阻断其活性:结论:KEAP1-NRF2-GPX4 轴是 PMSA 抗肿瘤作用的靶点,它导致了肿瘤细胞的铁变态反应。结论:PMSA 的抗肿瘤作用是以 KEAP1-NRF2-GPX4 轴为靶点,从而导致肿瘤细胞的铁凋亡,这表明该化合物具有作为候选抗肿瘤药物的潜力。
本文章由计算机程序翻译,如有差异,请以英文原文为准。
求助全文
约1分钟内获得全文 求助全文
来源期刊
Iranian Journal of Public Health
Iranian Journal of Public Health PUBLIC, ENVIRONMENTAL & OCCUPATIONAL HEALTH-
CiteScore
2.20
自引率
7.10%
发文量
300
审稿时长
3-8 weeks
期刊介绍: Iranian Journal of Public Health has been continuously published since 1971, as the only Journal in all health domains, with wide distribution (including WHO in Geneva and Cairo) in two languages (English and Persian). From 2001 issue, the Journal is published only in English language. During the last 41 years more than 2000 scientific research papers, results of health activities, surveys and services, have been published in this Journal. To meet the increasing demand of respected researchers, as of January 2012, the Journal is published monthly. I wish this will assist to promote the level of global knowledge. The main topics that the Journal would welcome are: Bioethics, Disaster and Health, Entomology, Epidemiology, Health and Environment, Health Economics, Health Services, Immunology, Medical Genetics, Mental Health, Microbiology, Nutrition and Food Safety, Occupational Health, Oral Health. We would be very delighted to receive your Original papers, Review Articles, Short communications, Case reports and Scientific Letters to the Editor on the above men­tioned research areas.
×
引用
GB/T 7714-2015
复制
MLA
复制
APA
复制
导出至
BibTeX EndNote RefMan NoteFirst NoteExpress
×
提示
您的信息不完整,为了账户安全,请先补充。
现在去补充
×
提示
您因"违规操作"
具体请查看互助需知
我知道了
×
提示
确定
请完成安全验证×
copy
已复制链接
快去分享给好友吧!
我知道了
右上角分享
点击右上角分享
0
联系我们:info@booksci.cn Book学术提供免费学术资源搜索服务,方便国内外学者检索中英文文献。致力于提供最便捷和优质的服务体验。 Copyright © 2023 布克学术 All rights reserved.
京ICP备2023020795号-1
ghs 京公网安备 11010802042870号
Book学术文献互助
Book学术文献互助群
群 号:604180095
Book学术官方微信