MiR-21-5p Promotes Osteogenic Differentiation and Calcification of Valvular Interstitial Cells by Targeting TGFBI in Calcific Aortic Valve Disease.

IF 1.6 4区 医学 Q4 PUBLIC, ENVIRONMENTAL & OCCUPATIONAL HEALTH
Yan Gu, Rongjin Chen, Jianxiang Song, Zhan Shi, Jixiang Wu, Huiwen Chang, Conghu Yuan, Woda Shi, Yajun Zhang
{"title":"<i>MiR-21-5p</i> Promotes Osteogenic Differentiation and Calcification of Valvular Interstitial Cells by Targeting <i>TGFBI</i> in Calcific Aortic Valve Disease.","authors":"Yan Gu, Rongjin Chen, Jianxiang Song, Zhan Shi, Jixiang Wu, Huiwen Chang, Conghu Yuan, Woda Shi, Yajun Zhang","doi":"10.18502/ijph.v53i10.16703","DOIUrl":null,"url":null,"abstract":"<p><strong>Background: </strong>Calcific aortic valve disease (CAVD) is the most common heart relating disease with high morbidity and mortality, especially in elderly population. While extensive investigations have been devoted to the study of mechanistic pathways related to CAVD, the key factors and mechanisms mediating valve mineralization remain unclear. The aim of this study is to investigate the role of mirnas and their downstream targets in CAVD disease progression. A previous recent multi-omics study suggested a novel CAVD molecular interaction network contained <i>miR-21-5p</i>.</p><p><strong>Methods: </strong>CAV and their pair-matched adjacent normal tissues were obtained from 15 patients pathologically diagnosed as CAVD and admitted in Yancheng Third People's Hospital (The Sixth Affiliated Hospital of Nantong University) from 2019-2021. RT-qPCR was utilized for detection of <i>miR-21-5p</i> and related protein expression levels to confirm the related factors in CAVD progression. Western blotting was applied to strengthen the results of RT-qPCR and confirm osteogenic differentiation of VICs via biomarker detection. The staining of alkaline phosphatase (ALP) and alizarin red was performed to assess the degree of VIC mineralization.</p><p><strong>Results: </strong>We found that <i>miR-21-5p</i> was remarkably increased (<i>P</i><0.0001) in calcified aortic valves (AVs) whereas <i>TGFBI</i> was diminished (<i>P</i><0.01) in CAVD samples compared to the paired normal tissues from CAVD patients. Additionally, <i>TGFBI</i> was targeted by <i>miR-21-5p</i>. Furthermore, overexpressing <i>TGFBI</i> could block VIC osteogenic differentiation mediated by <i>miR-21-5p</i>. To sum up, <i>miR-21-5p</i> promotes VIC osteogenic differentiation and calcification via <i>TGFBI</i> in CAVD progression.</p><p><strong>Conclusion: </strong>Our work might bring a sight on underlying mechanisms of CAVD progression and provide a possible therapeutic target for diagnosis and treatment.</p>","PeriodicalId":49173,"journal":{"name":"Iranian Journal of Public Health","volume":"53 10","pages":"2260-2270"},"PeriodicalIF":1.6000,"publicationDate":"2024-10-01","publicationTypes":"Journal Article","fieldsOfStudy":null,"isOpenAccess":false,"openAccessPdf":"https://www.ncbi.nlm.nih.gov/pmc/articles/PMC11557769/pdf/","citationCount":"0","resultStr":null,"platform":"Semanticscholar","paperid":null,"PeriodicalName":"Iranian Journal of Public Health","FirstCategoryId":"3","ListUrlMain":"https://doi.org/10.18502/ijph.v53i10.16703","RegionNum":4,"RegionCategory":"医学","ArticlePicture":[],"TitleCN":null,"AbstractTextCN":null,"PMCID":null,"EPubDate":"","PubModel":"","JCR":"Q4","JCRName":"PUBLIC, ENVIRONMENTAL & OCCUPATIONAL HEALTH","Score":null,"Total":0}
引用次数: 0

Abstract

Background: Calcific aortic valve disease (CAVD) is the most common heart relating disease with high morbidity and mortality, especially in elderly population. While extensive investigations have been devoted to the study of mechanistic pathways related to CAVD, the key factors and mechanisms mediating valve mineralization remain unclear. The aim of this study is to investigate the role of mirnas and their downstream targets in CAVD disease progression. A previous recent multi-omics study suggested a novel CAVD molecular interaction network contained miR-21-5p.

Methods: CAV and their pair-matched adjacent normal tissues were obtained from 15 patients pathologically diagnosed as CAVD and admitted in Yancheng Third People's Hospital (The Sixth Affiliated Hospital of Nantong University) from 2019-2021. RT-qPCR was utilized for detection of miR-21-5p and related protein expression levels to confirm the related factors in CAVD progression. Western blotting was applied to strengthen the results of RT-qPCR and confirm osteogenic differentiation of VICs via biomarker detection. The staining of alkaline phosphatase (ALP) and alizarin red was performed to assess the degree of VIC mineralization.

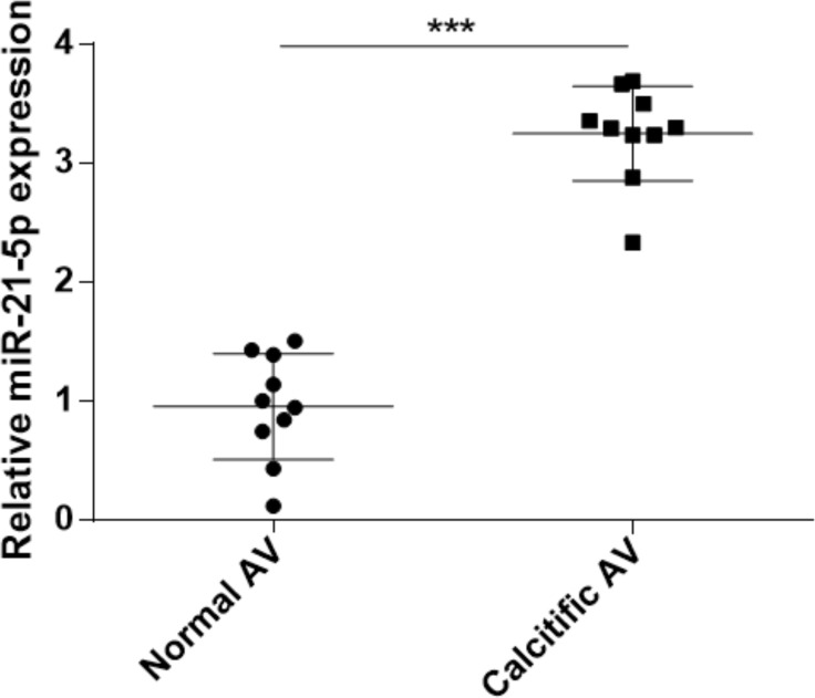
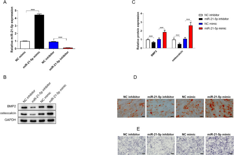
Results: We found that miR-21-5p was remarkably increased (P<0.0001) in calcified aortic valves (AVs) whereas TGFBI was diminished (P<0.01) in CAVD samples compared to the paired normal tissues from CAVD patients. Additionally, TGFBI was targeted by miR-21-5p. Furthermore, overexpressing TGFBI could block VIC osteogenic differentiation mediated by miR-21-5p. To sum up, miR-21-5p promotes VIC osteogenic differentiation and calcification via TGFBI in CAVD progression.

Conclusion: Our work might bring a sight on underlying mechanisms of CAVD progression and provide a possible therapeutic target for diagnosis and treatment.

Abstract Image

Abstract Image

Abstract Image

MiR-21-5p 通过靶向 TGFBI 促进钙化性主动脉瓣病中瓣膜间质细胞的成骨分化和钙化
背景:主动脉瓣钙化病(CAVD)是最常见的心脏病,发病率和死亡率都很高,尤其是在老年人群中。尽管人们对与主动脉瓣钙化症相关的机理途径进行了广泛的研究,但介导瓣膜矿化的关键因素和机制仍不清楚。本研究的目的是探讨米尔纳及其下游靶点在心血管疾病进展中的作用。最近的一项多组学研究表明,一个新的 CAVD 分子相互作用网络包含 miR-21-5p:从盐城市第三人民医院(南通大学附属第六医院)2019-2021年收治的15例病理诊断为CAVD的患者中获取CAV及其配对的邻近正常组织。采用RT-qPCR技术检测miR-21-5p及相关蛋白的表达水平,以确定CAVD进展的相关因素。Western印迹技术用于强化RT-qPCR的结果,并通过生物标志物检测确认VICs的成骨分化。碱性磷酸酶(ALP)和茜素红染色评估了VIC的矿化程度:结果:我们发现,miR-21-5p显著增加(PTGFBI被miR-21-5p靶向),而TGFBI则显著减少(PTGFBI被miR-21-5p靶向)。此外,过表达 TGFBI 可阻断 miR-21-5p 介导的 VIC 成骨分化。综上所述,miR-21-5p通过TGFBI在CAVD进展中促进VIC成骨分化和钙化:我们的研究可能会揭示 CAVD 进展的潜在机制,并为诊断和治疗提供可能的治疗靶点。
本文章由计算机程序翻译,如有差异,请以英文原文为准。
求助全文
约1分钟内获得全文 求助全文
来源期刊
Iranian Journal of Public Health
Iranian Journal of Public Health PUBLIC, ENVIRONMENTAL & OCCUPATIONAL HEALTH-
CiteScore
2.20
自引率
7.10%
发文量
300
审稿时长
3-8 weeks
期刊介绍: Iranian Journal of Public Health has been continuously published since 1971, as the only Journal in all health domains, with wide distribution (including WHO in Geneva and Cairo) in two languages (English and Persian). From 2001 issue, the Journal is published only in English language. During the last 41 years more than 2000 scientific research papers, results of health activities, surveys and services, have been published in this Journal. To meet the increasing demand of respected researchers, as of January 2012, the Journal is published monthly. I wish this will assist to promote the level of global knowledge. The main topics that the Journal would welcome are: Bioethics, Disaster and Health, Entomology, Epidemiology, Health and Environment, Health Economics, Health Services, Immunology, Medical Genetics, Mental Health, Microbiology, Nutrition and Food Safety, Occupational Health, Oral Health. We would be very delighted to receive your Original papers, Review Articles, Short communications, Case reports and Scientific Letters to the Editor on the above men­tioned research areas.
×
引用
GB/T 7714-2015
复制
MLA
复制
APA
复制
导出至
BibTeX EndNote RefMan NoteFirst NoteExpress
×
提示
您的信息不完整,为了账户安全,请先补充。
现在去补充
×
提示
您因"违规操作"
具体请查看互助需知
我知道了
×
提示
确定
请完成安全验证×
copy
已复制链接
快去分享给好友吧!
我知道了
右上角分享
点击右上角分享
0
联系我们:info@booksci.cn Book学术提供免费学术资源搜索服务,方便国内外学者检索中英文文献。致力于提供最便捷和优质的服务体验。 Copyright © 2023 布克学术 All rights reserved.
京ICP备2023020795号-1
ghs 京公网安备 11010802042870号
Book学术文献互助
Book学术文献互助群
群 号:604180095
Book学术官方微信