Addition of granulocyte macrophage colony stimulating factor (GM-CSF) during in vitro oocyte maturation improves embryo development in a mouse model of advanced maternal age.

IF 2.2 4区 生物学 Q2 AGRICULTURE, DAIRY & ANIMAL SCIENCE
Journal of Reproduction and Development Pub Date : 2024-12-13 Epub Date: 2024-11-09 DOI:10.1262/jrd.2024-066
Anmol Saini, Nicole O McPherson, Mark B Nottle
{"title":"Addition of granulocyte macrophage colony stimulating factor (GM-CSF) during <i>in vitro</i> oocyte maturation improves embryo development in a mouse model of advanced maternal age.","authors":"Anmol Saini, Nicole O McPherson, Mark B Nottle","doi":"10.1262/jrd.2024-066","DOIUrl":null,"url":null,"abstract":"<p><p>Oocyte developmental competence declines in women aged 35 and older resulting in many women resorting to IVF. The present study determined whether adding Granulocyte-macrophage colony-stimulating factor (GM-CSF) during in vitro oocyte maturation (IVM) could improve oocyte developmental competence in a mouse model of advanced maternal age. Oocytes from 12-14 month C57BL6 J × CBA mice were treated with 10 ng/ml of GM-CSF during IVM, and embryo development, mitochondrial activity, spindle formation and chromosomal alignment were examined. The addition of GM-CSF tended to increase fertilisation rates (76.19 vs. 82.03%; P = 0.07) but did not affect cumulus expansion compared with control. The addition of GM-CSF also increased blastocysts rates (51.10 vs. 61.52%; P < 0.01) and the number of good quality blastocysts (33.31 vs. 44.13%; P < 0.05) present at 96 h of culture as well as inner cell mass (12.64 vs. 15.62 ; P < 0.01) and total cell number (42.98 vs. 48.78 ; P < 0.05). GM-CSF treatment also increased mitochondrial membrane potential two to three fold in the outer (2.86 vs. 0.97; P < 0.001), intermediate (3.25 vs. 0.89; P < 0.001) and peri nuclear areas (3.62 vs. 1.08; P < 0.001). GM-CSF treatment did not influence spindle formation or chromosomal alignment. Together our results indicate that the addition of GM-CSF during IVM may improve oocyte quality in women of advanced maternal age.</p>","PeriodicalId":16942,"journal":{"name":"Journal of Reproduction and Development","volume":" ","pages":"411-417"},"PeriodicalIF":2.2000,"publicationDate":"2024-12-13","publicationTypes":"Journal Article","fieldsOfStudy":null,"isOpenAccess":false,"openAccessPdf":"https://www.ncbi.nlm.nih.gov/pmc/articles/PMC11658926/pdf/","citationCount":"0","resultStr":null,"platform":"Semanticscholar","paperid":null,"PeriodicalName":"Journal of Reproduction and Development","FirstCategoryId":"99","ListUrlMain":"https://doi.org/10.1262/jrd.2024-066","RegionNum":4,"RegionCategory":"生物学","ArticlePicture":[],"TitleCN":null,"AbstractTextCN":null,"PMCID":null,"EPubDate":"2024/11/9 0:00:00","PubModel":"Epub","JCR":"Q2","JCRName":"AGRICULTURE, DAIRY & ANIMAL SCIENCE","Score":null,"Total":0}
引用次数: 0

Abstract

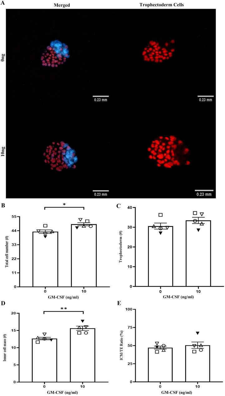
Oocyte developmental competence declines in women aged 35 and older resulting in many women resorting to IVF. The present study determined whether adding Granulocyte-macrophage colony-stimulating factor (GM-CSF) during in vitro oocyte maturation (IVM) could improve oocyte developmental competence in a mouse model of advanced maternal age. Oocytes from 12-14 month C57BL6 J × CBA mice were treated with 10 ng/ml of GM-CSF during IVM, and embryo development, mitochondrial activity, spindle formation and chromosomal alignment were examined. The addition of GM-CSF tended to increase fertilisation rates (76.19 vs. 82.03%; P = 0.07) but did not affect cumulus expansion compared with control. The addition of GM-CSF also increased blastocysts rates (51.10 vs. 61.52%; P < 0.01) and the number of good quality blastocysts (33.31 vs. 44.13%; P < 0.05) present at 96 h of culture as well as inner cell mass (12.64 vs. 15.62 ; P < 0.01) and total cell number (42.98 vs. 48.78 ; P < 0.05). GM-CSF treatment also increased mitochondrial membrane potential two to three fold in the outer (2.86 vs. 0.97; P < 0.001), intermediate (3.25 vs. 0.89; P < 0.001) and peri nuclear areas (3.62 vs. 1.08; P < 0.001). GM-CSF treatment did not influence spindle formation or chromosomal alignment. Together our results indicate that the addition of GM-CSF during IVM may improve oocyte quality in women of advanced maternal age.

Abstract Image

Abstract Image

Abstract Image

在体外卵母细胞成熟过程中加入粒细胞巨噬细胞集落刺激因子(GM-CSF)可改善高龄产妇小鼠模型的胚胎发育。
35 岁及以上妇女的卵母细胞发育能力下降,导致许多妇女不得不进行体外受精。本研究确定了在体外卵母细胞成熟(IVM)过程中添加粒细胞-巨噬细胞集落刺激因子(GM-CSF)是否能提高高龄产妇小鼠模型的卵母细胞发育能力。在体外卵母细胞成熟过程中用 10 纳克/毫升 GM-CSF 处理 12-14 个月 C57BL6 J × CBA 小鼠的卵母细胞,并检测胚胎发育、线粒体活性、纺锤体形成和染色体排列。与对照组相比,添加 GM-CSF 有提高受精率的趋势(76.19% vs. 82.03%;P = 0.07),但不影响积聚体的扩大。添加 GM-CSF 还能提高囊胚率(51.10 vs. 61.52%;P <0.01)和培养 96 小时后优质囊胚的数量(33.31 vs. 44.13%;P <0.05),以及内细胞质量(12.64 vs. 15.62;P <0.01)和总细胞数(42.98 vs. 48.78;P <0.05)。GM-CSF 处理还能使外层(2.86 对 0.97;P<0.001)、中间层(3.25 对 0.89;P<0.001)和核周区(3.62 对 1.08;P<0.001)的线粒体膜电位增加两到三倍。GM-CSF 处理不会影响纺锤体的形成或染色体的排列。我们的研究结果表明,在 IVM 期间添加 GM-CSF 可改善高龄产妇的卵母细胞质量。
本文章由计算机程序翻译,如有差异,请以英文原文为准。
求助全文
约1分钟内获得全文 求助全文
来源期刊
Journal of Reproduction and Development
Journal of Reproduction and Development 生物-奶制品与动物科学
CiteScore
3.70
自引率
11.10%
发文量
52
审稿时长
2 months
期刊介绍: Journal of Reproduction and Development (JRD) is the official journal of the Society for Reproduction and Development, published bimonthly, and welcomes original articles. JRD provides free full-text access of all the published articles on the web. The functions of the journal are managed by Editorial Board Members, such as the Editor-in-Chief, Co-Editor-inChief, Managing Editors and Editors. All manuscripts are peer-reviewed critically by two or more reviewers. Acceptance is based on scientific content and presentation of the materials. The Editors select reviewers and correspond with authors. Final decisions about acceptance or rejection of manuscripts are made by the Editor-in-Chief and Co-Editor-in-Chief.
×
引用
GB/T 7714-2015
复制
MLA
复制
APA
复制
导出至
BibTeX EndNote RefMan NoteFirst NoteExpress
×
提示
您的信息不完整,为了账户安全,请先补充。
现在去补充
×
提示
您因"违规操作"
具体请查看互助需知
我知道了
×
提示
确定
请完成安全验证×
copy
已复制链接
快去分享给好友吧!
我知道了
右上角分享
点击右上角分享
0
联系我们:info@booksci.cn Book学术提供免费学术资源搜索服务,方便国内外学者检索中英文文献。致力于提供最便捷和优质的服务体验。 Copyright © 2023 布克学术 All rights reserved.
京ICP备2023020795号-1
ghs 京公网安备 11010802042870号
Book学术文献互助
Book学术文献互助群
群 号:604180095
Book学术官方微信