Effects of Late-Passage Small Umbilical Cord-Derived Fast Proliferating Cells on Tenocytes from Degenerative Rotator Cuff Tears under an Interleukin 1β-Induced Tendinopathic Environment.

IF 4.1 4区 医学 Q2 CELL & TISSUE ENGINEERING
Ah-Young Lee, Ju-Young Park, Sam Joongwon Hwang, Kwi-Hoon Jang, Chris Hyunchul Jo
{"title":"Effects of Late-Passage Small Umbilical Cord-Derived Fast Proliferating Cells on Tenocytes from Degenerative Rotator Cuff Tears under an Interleukin 1β-Induced Tendinopathic Environment.","authors":"Ah-Young Lee, Ju-Young Park, Sam Joongwon Hwang, Kwi-Hoon Jang, Chris Hyunchul Jo","doi":"10.1007/s13770-024-00673-x","DOIUrl":null,"url":null,"abstract":"<p><strong>Background: </strong>Tendinopathy is a chronic tendon disease. Mesenchymal stem cells (MSCs), known for their anti-inflammatory properties, may lose effectiveness with extensive culturing. Previous research introduced \"small umbilical cord-derived fast proliferating cells\" (smumf cells), isolated using a novel minimal cube explant method. These cells maintained their MSC characteristics through long-term culture. Thus, the purpose of the present study was to assess the anti-inflammatory effects of late-passage smumf cells at P10 on tenocytes derived from degenerative rotator cuff tears in a tendinopathic environment.</p><p><strong>Methods: </strong>The mRNA expression with respect to aging of MSCs and secretion of growth factors (GFs) by smumf cells at P10 were measured. mRNA and protein synthesis in tenocytes with respect to the tenocyte phenotype, inflammatory cytokines, and matrix- degradation enzymes were measured. The inflammatory signal pathways involving nuclear factor kappa B (NF-κB) and mitogen-activated protein kinase (MAPK) in tenocytes were also investigated. The proliferative response of degenerative tenocytes to co-culture with smumf cells over 7 days in varying IL-1β induced tendinopathic environments was investigated.</p><p><strong>Results: </strong>smumf cells at P10 showed no signs of aging compared to those at P3. smumf cells at P10, secreting 2,043 pg/ml of hepatocyte growth factor (HGF), showed a 1.88-fold (p = .002) increase in HGF secretion in a tendinopathic environment. Degenerative tenocytes co-cultured with smumf cells showed significantly increased protein expression levels of collagen type I (Col I) and the Col I/III ratio by 1.46-fold (p < .001) and 1.66-fold (p < .001), respectively. The smumf cells at P10 reduced both mRNA and protein expression levels of matrix metalloproteinases-1, -2, -3, -8, -9, and -13 in tenocytes and attenuated NF-κB (phosphorylated IκBα/IκBα and phosphorylated p65/p65) and MAPK (phosphorylated p38/p38 and phosphorylated JNK/JNK) pathways activated by IL-1β. Removal of IL-1β from the co-culture accelerated the growth of tenocytes by 1.42-fold (p < .001). Removal of IL-1β accelerated tenocyte growth in co-cultures.</p><p><strong>Conculsion: </strong>Late-passage smumf cells exert anti-inflammatory effects on tenocytes derived from degenerative rotator cuff tears under a tendinopathic environment, primarily through the secretion of growth factors (GFs).</p>","PeriodicalId":23126,"journal":{"name":"Tissue engineering and regenerative medicine","volume":" ","pages":"1217-1231"},"PeriodicalIF":4.1000,"publicationDate":"2024-12-01","publicationTypes":"Journal Article","fieldsOfStudy":null,"isOpenAccess":false,"openAccessPdf":"https://www.ncbi.nlm.nih.gov/pmc/articles/PMC11589062/pdf/","citationCount":"0","resultStr":null,"platform":"Semanticscholar","paperid":null,"PeriodicalName":"Tissue engineering and regenerative medicine","FirstCategoryId":"5","ListUrlMain":"https://doi.org/10.1007/s13770-024-00673-x","RegionNum":4,"RegionCategory":"医学","ArticlePicture":[],"TitleCN":null,"AbstractTextCN":null,"PMCID":null,"EPubDate":"2024/11/5 0:00:00","PubModel":"Epub","JCR":"Q2","JCRName":"CELL & TISSUE ENGINEERING","Score":null,"Total":0}
引用次数: 0

Abstract

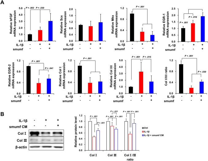
Background: Tendinopathy is a chronic tendon disease. Mesenchymal stem cells (MSCs), known for their anti-inflammatory properties, may lose effectiveness with extensive culturing. Previous research introduced "small umbilical cord-derived fast proliferating cells" (smumf cells), isolated using a novel minimal cube explant method. These cells maintained their MSC characteristics through long-term culture. Thus, the purpose of the present study was to assess the anti-inflammatory effects of late-passage smumf cells at P10 on tenocytes derived from degenerative rotator cuff tears in a tendinopathic environment.

Methods: The mRNA expression with respect to aging of MSCs and secretion of growth factors (GFs) by smumf cells at P10 were measured. mRNA and protein synthesis in tenocytes with respect to the tenocyte phenotype, inflammatory cytokines, and matrix- degradation enzymes were measured. The inflammatory signal pathways involving nuclear factor kappa B (NF-κB) and mitogen-activated protein kinase (MAPK) in tenocytes were also investigated. The proliferative response of degenerative tenocytes to co-culture with smumf cells over 7 days in varying IL-1β induced tendinopathic environments was investigated.

Results: smumf cells at P10 showed no signs of aging compared to those at P3. smumf cells at P10, secreting 2,043 pg/ml of hepatocyte growth factor (HGF), showed a 1.88-fold (p = .002) increase in HGF secretion in a tendinopathic environment. Degenerative tenocytes co-cultured with smumf cells showed significantly increased protein expression levels of collagen type I (Col I) and the Col I/III ratio by 1.46-fold (p < .001) and 1.66-fold (p < .001), respectively. The smumf cells at P10 reduced both mRNA and protein expression levels of matrix metalloproteinases-1, -2, -3, -8, -9, and -13 in tenocytes and attenuated NF-κB (phosphorylated IκBα/IκBα and phosphorylated p65/p65) and MAPK (phosphorylated p38/p38 and phosphorylated JNK/JNK) pathways activated by IL-1β. Removal of IL-1β from the co-culture accelerated the growth of tenocytes by 1.42-fold (p < .001). Removal of IL-1β accelerated tenocyte growth in co-cultures.

Conculsion: Late-passage smumf cells exert anti-inflammatory effects on tenocytes derived from degenerative rotator cuff tears under a tendinopathic environment, primarily through the secretion of growth factors (GFs).

Abstract Image

Abstract Image

Abstract Image

在白细胞介素 1β 诱导的肌腱病理环境下,晚期小脐带衍生的快速增殖细胞对肩袖退行性撕裂的腱细胞的影响
背景:肌腱病是一种慢性肌腱疾病:肌腱病是一种慢性肌腱疾病。间充质干细胞(MSCs)以其抗炎特性而闻名,但在大量培养后可能会失去功效。之前的研究引入了 "小脐带来源快速增殖细胞"(smumf 细胞),该细胞是用一种新颖的最小立方体外植法分离出来的。这些细胞在长期培养过程中保持了间充质干细胞的特性。因此,本研究的目的是评估P10晚期的sumf细胞在肌腱病理环境中对来自退行性肩袖撕裂的腱细胞的抗炎作用。是的,我检查了标题。Kindly check and confirm affiliation 1, 2 and 3 are correctly processed.The corresponding author's affiliation has been changed to 1, 2, and 3.Methods:测定了间充质干细胞衰老的mRNA表达和P10时sumumf细胞分泌生长因子(GFs)的情况;测定了腱细胞表型、炎性细胞因子和基质降解酶的mRNA和蛋白质合成情况。此外,还研究了腱细胞中涉及核因子卡巴B(NF-κB)和丝裂原活化蛋白激酶(MAPK)的炎症信号通路。在不同的IL-1β诱导的腱鞘病变环境中,研究了退行性腱鞘细胞与smumf细胞共培养7天后的增殖反应:请确认作者姓名是否准确,顺序是否正确(名、中名/姓、姓)。作者 3 姓名:[Sam Joongwon] 姓氏:[Hwang],作者 6 姓名:[Chris Hyunchul] 姓氏:[Jo]。另外,请确认元数据中的详细信息是否正确。如果您能从作者名单中删除 "Yejin Park",我们将不胜感激,因为她在完成论文和作品之前就离开了实验室。 结果:与 P3 时的细胞相比,P10 时的 Smumf 细胞没有衰老迹象。P10 时的 Smumf 细胞分泌 2,043 pg/ml 的肝细胞生长因子(HGF),在肌腱病理环境中,HGF 分泌增加了 1.88 倍(p = .002)。与 smumf 细胞共培养的退行性腱鞘细胞显示,I 型胶原蛋白(Col I)的蛋白表达水平和 Col I/III 比值显著增加了 1.46 倍(p = 0.002):在肌腱病理环境下,晚期smumf细胞主要通过分泌生长因子(GFs)对来自退行性肩袖撕裂的腱细胞产生抗炎作用。
本文章由计算机程序翻译,如有差异,请以英文原文为准。
求助全文
约1分钟内获得全文 求助全文
来源期刊
Tissue engineering and regenerative medicine
Tissue engineering and regenerative medicine CELL & TISSUE ENGINEERING-ENGINEERING, BIOMEDICAL
CiteScore
6.80
自引率
5.60%
发文量
83
审稿时长
6-12 weeks
期刊介绍: Tissue Engineering and Regenerative Medicine (Tissue Eng Regen Med, TERM), the official journal of the Korean Tissue Engineering and Regenerative Medicine Society, is a publication dedicated to providing research- based solutions to issues related to human diseases. This journal publishes articles that report substantial information and original findings on tissue engineering, medical biomaterials, cells therapy, stem cell biology and regenerative medicine.
×
引用
GB/T 7714-2015
复制
MLA
复制
APA
复制
导出至
BibTeX EndNote RefMan NoteFirst NoteExpress
×
提示
您的信息不完整,为了账户安全,请先补充。
现在去补充
×
提示
您因"违规操作"
具体请查看互助需知
我知道了
×
提示
确定
请完成安全验证×
copy
已复制链接
快去分享给好友吧!
我知道了
右上角分享
点击右上角分享
0
联系我们:info@booksci.cn Book学术提供免费学术资源搜索服务,方便国内外学者检索中英文文献。致力于提供最便捷和优质的服务体验。 Copyright © 2023 布克学术 All rights reserved.
京ICP备2023020795号-1
ghs 京公网安备 11010802042870号
Book学术文献互助
Book学术文献互助群
群 号:604180095
Book学术官方微信