Sex Differences in Response to Diet Enriched With Glutathione Precursors in the Aging Heart.

Aude Angelini, Grecia Garcia Marquez, Anna Malovannaya, Marta L Fiorotto, Alexander Saltzman, Antrix Jain, JoAnn Trial, George E Taffet, Katarzyna A Cieslik
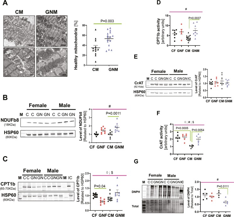
{"title":"Sex Differences in Response to Diet Enriched With Glutathione Precursors in the Aging Heart.","authors":"Aude Angelini, Grecia Garcia Marquez, Anna Malovannaya, Marta L Fiorotto, Alexander Saltzman, Antrix Jain, JoAnn Trial, George E Taffet, Katarzyna A Cieslik","doi":"10.1093/gerona/glae258","DOIUrl":null,"url":null,"abstract":"<p><p>Common features of the aging heart are dysregulated metabolism, inflammation, and fibrosis. Elevated oxidative stress is another hallmark of cardiac aging that can exacerbate each of these conditions. We hypothesize that by increasing natural antioxidant levels (glutathione), we will improve cardiac function. Twenty-one-month-old mice were fed glycine and N-acetyl cysteine (GlyNAC; glutathione precursors)-supplemented or control diets for 12 weeks. Heart function was monitored longitudinally, and the exercise performance was determined at the end of the study. We found that the GlyNAC diet was beneficial for old male but not old female mice, leading to an increase of Ndufb8 expression (a subunit of the mitochondrial respiratory chain complex), and higher enzymatic activity for CPT1b and CrAT, 2 carnitine acyltransferases that are critical to cardiomyocyte metabolism. Although no quantifiable change of collagen turnover was detected, hearts from GlyNAC-fed old males exhibited a slight but significant enrichment in Fmod, a protein that can inhibit collagen fibril formation, possibly reducing extracellular matrix stiffness and thus improving diastolic function. Cardiac diastolic function was modestly improved in males but not females, and surprisingly GlyNAC-fed female mice showed a decline in exercise performance. In summary, our work supports the concept that aged male and female hearts are phenotypically different. These basic differences may affect the response to pharmacological and diet interventions, including antioxidants.</p>","PeriodicalId":94243,"journal":{"name":"The journals of gerontology. Series A, Biological sciences and medical sciences","volume":" ","pages":""},"PeriodicalIF":0.0000,"publicationDate":"2025-01-16","publicationTypes":"Journal Article","fieldsOfStudy":null,"isOpenAccess":false,"openAccessPdf":"https://www.ncbi.nlm.nih.gov/pmc/articles/PMC11788829/pdf/","citationCount":"0","resultStr":null,"platform":"Semanticscholar","paperid":null,"PeriodicalName":"The journals of gerontology. Series A, Biological sciences and medical sciences","FirstCategoryId":"1085","ListUrlMain":"https://doi.org/10.1093/gerona/glae258","RegionNum":0,"RegionCategory":null,"ArticlePicture":[],"TitleCN":null,"AbstractTextCN":null,"PMCID":null,"EPubDate":"","PubModel":"","JCR":"","JCRName":"","Score":null,"Total":0}
引用次数: 0

Abstract

Common features of the aging heart are dysregulated metabolism, inflammation, and fibrosis. Elevated oxidative stress is another hallmark of cardiac aging that can exacerbate each of these conditions. We hypothesize that by increasing natural antioxidant levels (glutathione), we will improve cardiac function. Twenty-one-month-old mice were fed glycine and N-acetyl cysteine (GlyNAC; glutathione precursors)-supplemented or control diets for 12 weeks. Heart function was monitored longitudinally, and the exercise performance was determined at the end of the study. We found that the GlyNAC diet was beneficial for old male but not old female mice, leading to an increase of Ndufb8 expression (a subunit of the mitochondrial respiratory chain complex), and higher enzymatic activity for CPT1b and CrAT, 2 carnitine acyltransferases that are critical to cardiomyocyte metabolism. Although no quantifiable change of collagen turnover was detected, hearts from GlyNAC-fed old males exhibited a slight but significant enrichment in Fmod, a protein that can inhibit collagen fibril formation, possibly reducing extracellular matrix stiffness and thus improving diastolic function. Cardiac diastolic function was modestly improved in males but not females, and surprisingly GlyNAC-fed female mice showed a decline in exercise performance. In summary, our work supports the concept that aged male and female hearts are phenotypically different. These basic differences may affect the response to pharmacological and diet interventions, including antioxidants.

Abstract Image

Abstract Image

Abstract Image

衰老心脏对富含谷胱甘肽前体饮食的反应存在性别差异
心脏衰老的共同特征是新陈代谢失调、炎症和纤维化。氧化应激升高是心脏衰老的另一个标志,会加剧上述每一种情况。我们假设,通过提高天然抗氧化剂(谷胱甘肽)的水平,可以改善心脏功能。给 21 个月大的小鼠喂食添加甘氨酸和 N-乙酰半胱氨酸(GlyNAC)(谷胱甘肽前体)的食物或对照组食物 12 周。对小鼠的心脏功能进行纵向监测,并在研究结束时测定其运动表现。我们发现 GlyNAC 膳食对老年雄性小鼠有益,但对老年雌性小鼠无益,它能增加 Ndufb8(线粒体呼吸链复合物的一个亚基)的表达,并提高 CPT1b 和 CrAT(对心肌细胞代谢至关重要的两种肉碱酰基转移酶)的酶活性。虽然没有检测到可量化的胶原翻转变化,但喂食 GlyNAC 的老年男性心脏显示出 Fmod 的轻微但显著的富集,Fmod 是一种能抑制胶原纤维形成的蛋白质,可能会降低细胞外基质(ECM)的硬度,从而改善心脏舒张功能。雄性小鼠的心脏舒张功能略有改善,而雌性小鼠则没有,而且令人惊讶的是,喂食 GlyNAC 的雌性小鼠的运动表现有所下降。总之,我们的工作支持了这样一个概念,即老年雄性和雌性心脏在表型上是不同的。这些基本差异可能会影响对药物和饮食干预(包括抗氧化剂)的反应。
本文章由计算机程序翻译,如有差异,请以英文原文为准。
求助全文
约1分钟内获得全文 求助全文
来源期刊
自引率
0.00%
发文量
0
×
引用
GB/T 7714-2015
复制
MLA
复制
APA
复制
导出至
BibTeX EndNote RefMan NoteFirst NoteExpress
×
提示
您的信息不完整,为了账户安全,请先补充。
现在去补充
×
提示
您因"违规操作"
具体请查看互助需知
我知道了
×
提示
确定
请完成安全验证×
copy
已复制链接
快去分享给好友吧!
我知道了
右上角分享
点击右上角分享
0
联系我们:info@booksci.cn Book学术提供免费学术资源搜索服务,方便国内外学者检索中英文文献。致力于提供最便捷和优质的服务体验。 Copyright © 2023 布克学术 All rights reserved.
京ICP备2023020795号-1
ghs 京公网安备 11010802042870号
Book学术文献互助
Book学术文献互助群
群 号:604180095
Book学术官方微信