Loss of Cell-Cell Contact Inhibits Cellular Differentiation of α-Catenin Knock Out P19 Embryonal Carcinoma Cells and Their Colonization into the Developing Mouse Embryos.

IF 3.1 Q3 BIOTECHNOLOGY & APPLIED MICROBIOLOGY
BioTech Pub Date : 2024-10-03 DOI:10.3390/biotech13040041
Masahiro Sato, Emi Inada, Naoko Kubota, Masayuki Ozawa
{"title":"Loss of Cell-Cell Contact Inhibits Cellular Differentiation of α-Catenin Knock Out P19 Embryonal Carcinoma Cells and Their Colonization into the Developing Mouse Embryos.","authors":"Masahiro Sato, Emi Inada, Naoko Kubota, Masayuki Ozawa","doi":"10.3390/biotech13040041","DOIUrl":null,"url":null,"abstract":"<p><p>Cadherin-catenin cell-cell adhesion complexes, composed of cadherin, β-catenin or plakoglobin, and α-catenin (α-cat) molecules, are crucial for maintaining cell-cell contact and are commonly referred to as \"adherens junctions (AJs).\" Inactivating this system leads to loss of cell-cell contact and developmental arrest in early embryos. However, it remains unclear whether the loss of cell-cell contact affects the differentiation of embryonic cells. In this study, we explored the use of a murine embryonal carcinoma cell line, P19, as an in vitro model for early embryogenesis. P19 cells easily form embryoid bodies (EBs) and are susceptible to cellular differentiation in response to retinoic acid (RA) and teratoma formation. Using CRISPR/Cas9 technology to disrupt the endogenous <i>α-cat</i> gene in P19 cells, we generated <i>α-cat</i> knockout (KO) cells that exhibited a loss of cell-cell contact. When cultivated on non-coated dishes, these <i>α-cat</i> KO cells formed EBs, but their structures were labile. In the RA-containing medium, the <i>α-cat</i> KO EBs failed to produce differentiated cells on their outer layer and continued to express SSEA-1, an antigen specific to pluripotent cells. Teratoma formation assays revealed an absence of overt differentiated cells in tumors derived from <i>α-cat</i> KO P19 cells. Aggregation assays revealed the inability of the KO cells to colonize into the zona pellucida-denuded 8-cell embryos. These findings suggest that the AJs are essential for promoting the early stages of cellular differentiation and for the colonization of early-developing embryos.</p>","PeriodicalId":34490,"journal":{"name":"BioTech","volume":"13 4","pages":""},"PeriodicalIF":3.1000,"publicationDate":"2024-10-03","publicationTypes":"Journal Article","fieldsOfStudy":null,"isOpenAccess":false,"openAccessPdf":"https://www.ncbi.nlm.nih.gov/pmc/articles/PMC12456414/pdf/","citationCount":"0","resultStr":null,"platform":"Semanticscholar","paperid":null,"PeriodicalName":"BioTech","FirstCategoryId":"1085","ListUrlMain":"https://doi.org/10.3390/biotech13040041","RegionNum":0,"RegionCategory":null,"ArticlePicture":[],"TitleCN":null,"AbstractTextCN":null,"PMCID":null,"EPubDate":"","PubModel":"","JCR":"Q3","JCRName":"BIOTECHNOLOGY & APPLIED MICROBIOLOGY","Score":null,"Total":0}
引用次数: 0

Abstract

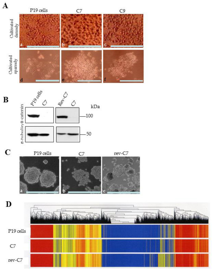
Cadherin-catenin cell-cell adhesion complexes, composed of cadherin, β-catenin or plakoglobin, and α-catenin (α-cat) molecules, are crucial for maintaining cell-cell contact and are commonly referred to as "adherens junctions (AJs)." Inactivating this system leads to loss of cell-cell contact and developmental arrest in early embryos. However, it remains unclear whether the loss of cell-cell contact affects the differentiation of embryonic cells. In this study, we explored the use of a murine embryonal carcinoma cell line, P19, as an in vitro model for early embryogenesis. P19 cells easily form embryoid bodies (EBs) and are susceptible to cellular differentiation in response to retinoic acid (RA) and teratoma formation. Using CRISPR/Cas9 technology to disrupt the endogenous α-cat gene in P19 cells, we generated α-cat knockout (KO) cells that exhibited a loss of cell-cell contact. When cultivated on non-coated dishes, these α-cat KO cells formed EBs, but their structures were labile. In the RA-containing medium, the α-cat KO EBs failed to produce differentiated cells on their outer layer and continued to express SSEA-1, an antigen specific to pluripotent cells. Teratoma formation assays revealed an absence of overt differentiated cells in tumors derived from α-cat KO P19 cells. Aggregation assays revealed the inability of the KO cells to colonize into the zona pellucida-denuded 8-cell embryos. These findings suggest that the AJs are essential for promoting the early stages of cellular differentiation and for the colonization of early-developing embryos.

Abstract Image

Abstract Image

Abstract Image

细胞-细胞接触的丧失抑制了α-Catenin基因敲除的P19胚胎癌细胞的细胞分化及其在发育中小鼠胚胎中的定植。
由黏附素、β-黏附素或 plakoglobin 和 α-黏附素(α-cat)分子组成的黏附素-黏附素细胞-细胞黏附复合物是维持细胞-细胞接触的关键,通常被称为 "黏附连接(AJ)"。使这一系统失活会导致早期胚胎失去细胞间的接触和发育停滞。然而,细胞-细胞接触的丧失是否会影响胚胎细胞的分化仍不清楚。在这项研究中,我们探索了使用小鼠胚胎癌细胞系 P19 作为早期胚胎发生的体外模型。P19 细胞很容易形成类胚体(EBs),并容易对视黄酸(RA)和畸胎瘤的形成产生细胞分化反应。利用 CRISPR/Cas9 技术破坏 P19 细胞中的内源性 α-cat 基因,我们产生了 α-cat 基因敲除 (KO) 细胞,这些细胞表现出细胞间接触的缺失。在无涂层培养皿上培养时,这些α-cat KO细胞会形成EB,但其结构易变。在含RA的培养基中,α-cat KO EB的外层无法产生分化细胞,并继续表达SSEA-1(多能细胞的特异性抗原)。畸胎瘤形成试验显示,α-cat KO P19细胞产生的肿瘤中没有明显的分化细胞。聚集试验显示,KO细胞无法定植到透明带缺失的8细胞胚胎中。这些发现表明,AJ对于促进细胞分化的早期阶段和早期发育胚胎的定殖至关重要。
本文章由计算机程序翻译,如有差异,请以英文原文为准。
求助全文
约1分钟内获得全文 求助全文
来源期刊
BioTech
BioTech Immunology and Microbiology-Applied Microbiology and Biotechnology
CiteScore
3.70
自引率
0.00%
发文量
51
审稿时长
11 weeks
×
引用
GB/T 7714-2015
复制
MLA
复制
APA
复制
导出至
BibTeX EndNote RefMan NoteFirst NoteExpress
×
提示
您的信息不完整,为了账户安全,请先补充。
现在去补充
×
提示
您因"违规操作"
具体请查看互助需知
我知道了
×
提示
确定
请完成安全验证×
copy
已复制链接
快去分享给好友吧!
我知道了
右上角分享
点击右上角分享
0
联系我们:info@booksci.cn Book学术提供免费学术资源搜索服务,方便国内外学者检索中英文文献。致力于提供最便捷和优质的服务体验。 Copyright © 2023 布克学术 All rights reserved.
京ICP备2023020795号-1
ghs 京公网安备 11010802042870号
Book学术文献互助
Book学术文献互助群
群 号:604180095
Book学术官方微信