Thermostable bFGF Improves Cell Lifespan by Enhancing Cell Activity in the Long-Term Culture of Human Orbicularis Oculi Stem Cells.

IF 2.4 4区 医学 Q3 CELL & TISSUE ENGINEERING
International journal of stem cells Pub Date : 2025-08-30 Epub Date: 2024-10-23 DOI:10.15283/ijsc24039
Geun-Ho Kang, Yeo Kyung Shin, Kyung Min Lim, Se Jong Kim, Myeongjin Song, Kwonwoo Song, Jung Hyun Kim, Dae Young Kim, Hang-Cheol Shin, Hyun Jin Shin, Ssang-Goo Cho
{"title":"Thermostable bFGF Improves Cell Lifespan by Enhancing Cell Activity in the Long-Term Culture of Human Orbicularis Oculi Stem Cells.","authors":"Geun-Ho Kang, Yeo Kyung Shin, Kyung Min Lim, Se Jong Kim, Myeongjin Song, Kwonwoo Song, Jung Hyun Kim, Dae Young Kim, Hang-Cheol Shin, Hyun Jin Shin, Ssang-Goo Cho","doi":"10.15283/ijsc24039","DOIUrl":null,"url":null,"abstract":"<p><p>Stem cells derived from human orbicularis oculi muscle (hOOM) are a valuable resource for cell therapy. However, when stem cells are continuously cultured, their abilities tend to deteriorate over time. One method to address this issue is to use basic fibroblast growth factor (bFGF) to maintain the stem cell functionality. The limitation is that bFGF is unstable under mammalian cell culture conditions with a half-life of only 8 hours, which poses a significant challenge to the production and maintenance of high-quality stem cells. In this study, we used thermostable bFGF (TS-bFGF) and demonstrated that hOOM-derived stem cells cultured with TS-bFGF exhibited superior proliferation, stem cell function, reduced reactive oxygen species, and cellular senescence delay effect compared to cells cultured with wild-type bFGF. Considering the pivotal role of stem cells in broad ranges of applications such as regenerative medicine and cultured meat, we anticipate that TS-bFGF, owing to its thermostability and long-lasting properties, will contribute significantly to the acquisition of high-quality stem cells.</p>","PeriodicalId":14392,"journal":{"name":"International journal of stem cells","volume":" ","pages":"301-310"},"PeriodicalIF":2.4000,"publicationDate":"2025-08-30","publicationTypes":"Journal Article","fieldsOfStudy":null,"isOpenAccess":false,"openAccessPdf":"https://www.ncbi.nlm.nih.gov/pmc/articles/PMC12394077/pdf/","citationCount":"0","resultStr":null,"platform":"Semanticscholar","paperid":null,"PeriodicalName":"International journal of stem cells","FirstCategoryId":"3","ListUrlMain":"https://doi.org/10.15283/ijsc24039","RegionNum":4,"RegionCategory":"医学","ArticlePicture":[],"TitleCN":null,"AbstractTextCN":null,"PMCID":null,"EPubDate":"2024/10/23 0:00:00","PubModel":"Epub","JCR":"Q3","JCRName":"CELL & TISSUE ENGINEERING","Score":null,"Total":0}
引用次数: 0

Abstract

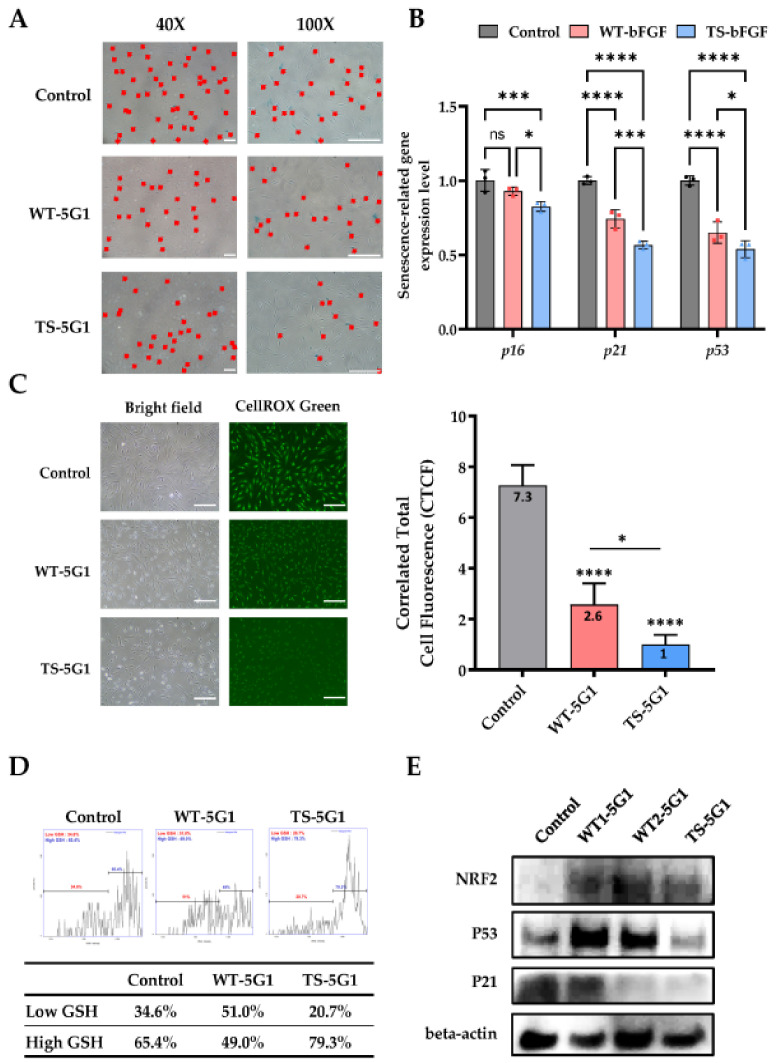
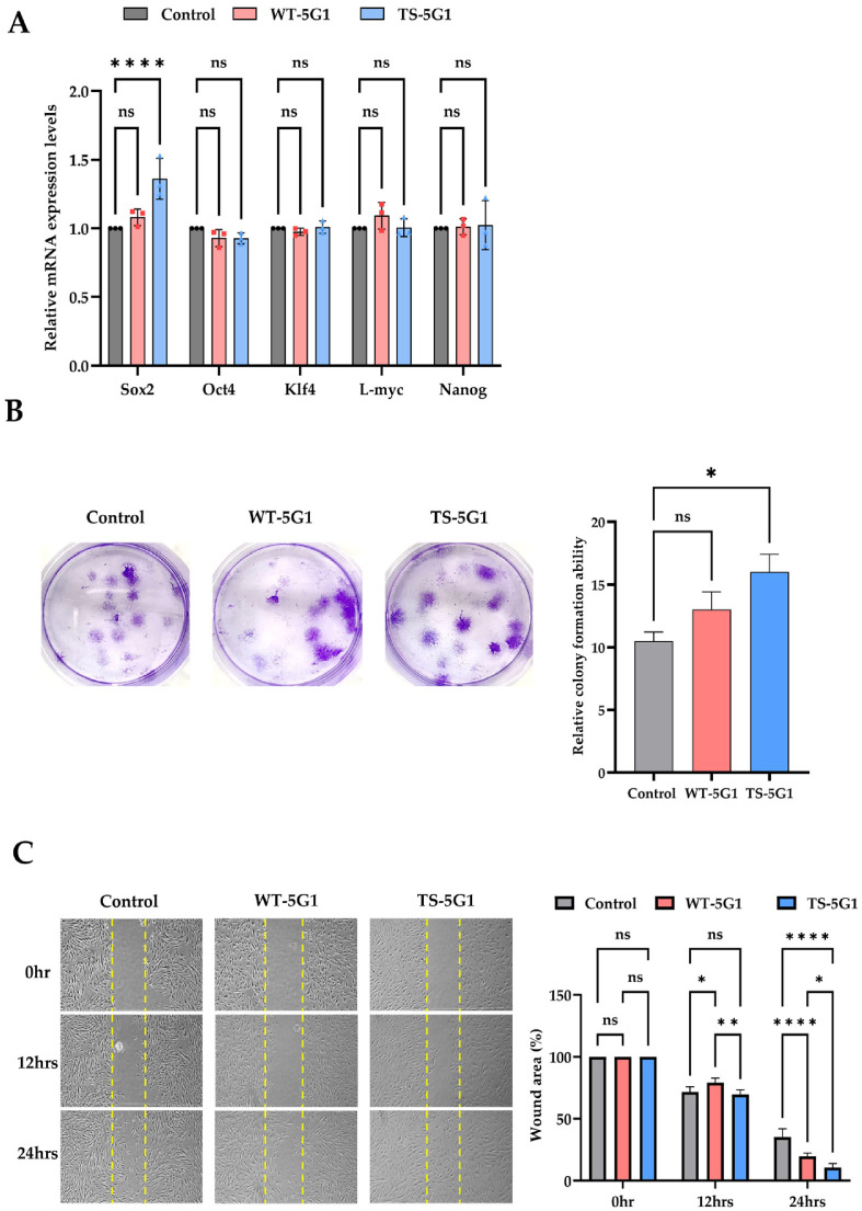
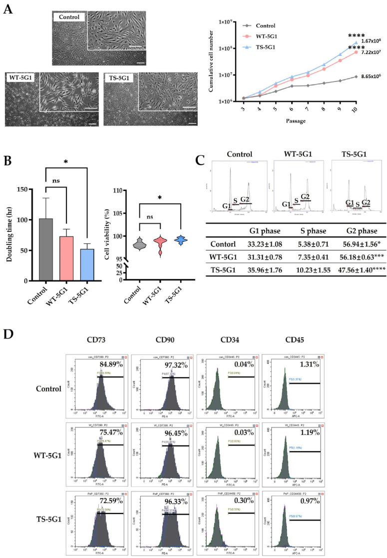
Stem cells derived from human orbicularis oculi muscle (hOOM) are a valuable resource for cell therapy. However, when stem cells are continuously cultured, their abilities tend to deteriorate over time. One method to address this issue is to use basic fibroblast growth factor (bFGF) to maintain the stem cell functionality. The limitation is that bFGF is unstable under mammalian cell culture conditions with a half-life of only 8 hours, which poses a significant challenge to the production and maintenance of high-quality stem cells. In this study, we used thermostable bFGF (TS-bFGF) and demonstrated that hOOM-derived stem cells cultured with TS-bFGF exhibited superior proliferation, stem cell function, reduced reactive oxygen species, and cellular senescence delay effect compared to cells cultured with wild-type bFGF. Considering the pivotal role of stem cells in broad ranges of applications such as regenerative medicine and cultured meat, we anticipate that TS-bFGF, owing to its thermostability and long-lasting properties, will contribute significantly to the acquisition of high-quality stem cells.

Abstract Image

Abstract Image

Abstract Image

在人眼轮匝肌干细胞的长期培养过程中,恒温 bFGF 可通过增强细胞活性来延长细胞寿命。
从人体眼轮匝肌提取的干细胞是细胞疗法的宝贵资源。然而,当干细胞被持续培养时,其能力往往会随着时间的推移而退化。解决这一问题的方法之一是使用碱性成纤维细胞生长因子(bFGF)来维持干细胞的功能。其局限性在于,碱性成纤维细胞生长因子在哺乳动物细胞培养条件下不稳定,半衰期仅为8小时,这对生产和维持高质量干细胞构成了巨大挑战。在这项研究中,我们使用了可恒温的bFGF(TS-bFGF),结果表明,与使用野生型bFGF培养的细胞相比,使用TS-bFGF培养的hOOM衍生干细胞在增殖、干细胞功能、活性氧减少和细胞衰老延缓效应等方面都表现得更为出色。考虑到干细胞在再生医学和养殖肉类等广泛应用中的关键作用,我们预计TS-bFGF因其热稳定性和长效特性,将为获得高质量干细胞做出重大贡献。
本文章由计算机程序翻译,如有差异,请以英文原文为准。
求助全文
约1分钟内获得全文 求助全文
来源期刊
International journal of stem cells
International journal of stem cells Biochemistry, Genetics and Molecular Biology-Cell Biology
CiteScore
5.10
自引率
4.30%
发文量
38
期刊介绍: International Journal of Stem Cells (Int J Stem Cells), a peer-reviewed open access journal, principally aims to provide a forum for investigators in the field of stem cell biology to present their research findings and share their visions and opinions. Int J Stem Cells covers all aspects of stem cell biology including basic, clinical and translational research on genetics, biochemistry, and physiology of various types of stem cells including embryonic, adult and induced stem cells. Reports on epigenetics, genomics, proteomics, metabolomics of stem cells are welcome as well. Int J Stem Cells also publishes review articles, technical reports and treatise on ethical issues.
×
引用
GB/T 7714-2015
复制
MLA
复制
APA
复制
导出至
BibTeX EndNote RefMan NoteFirst NoteExpress
×
提示
您的信息不完整,为了账户安全,请先补充。
现在去补充
×
提示
您因"违规操作"
具体请查看互助需知
我知道了
×
提示
确定
请完成安全验证×
copy
已复制链接
快去分享给好友吧!
我知道了
右上角分享
点击右上角分享
0
联系我们:info@booksci.cn Book学术提供免费学术资源搜索服务,方便国内外学者检索中英文文献。致力于提供最便捷和优质的服务体验。 Copyright © 2023 布克学术 All rights reserved.
京ICP备2023020795号-1
ghs 京公网安备 11010802042870号
Book学术文献互助
Book学术文献互助群
群 号:604180095
Book学术官方微信