MUC17 Is a Potential New Prognostic Biomarker and Promotes Pancreatic Cancer Progression in Obstructive Jaundice.

IF 1.8 3区 医学 Q3 ONCOLOGY
Oncology Pub Date : 2025-01-01 Epub Date: 2024-10-11 DOI:10.1159/000541874
Eleonóra Gál, István Menyhárt, Zoltán Veréb, Lajos Kemény, László Tiszlavicz, Zoltán Márton Köhler, Anikó Keller-Pintér, Dávid Rakk, András Szekeres, Tamás Takács, László Czakó, Péter Hegyi, Boshra Yosef, Viktória Venglovecz
{"title":"MUC17 Is a Potential New Prognostic Biomarker and Promotes Pancreatic Cancer Progression in Obstructive Jaundice.","authors":"Eleonóra Gál, István Menyhárt, Zoltán Veréb, Lajos Kemény, László Tiszlavicz, Zoltán Márton Köhler, Anikó Keller-Pintér, Dávid Rakk, András Szekeres, Tamás Takács, László Czakó, Péter Hegyi, Boshra Yosef, Viktória Venglovecz","doi":"10.1159/000541874","DOIUrl":null,"url":null,"abstract":"<p><strong>Introduction: </strong>Our working group has previously shown that bile acids (BAs) accelerate carcinogenic processes in pancreatic cancer (PC) in which mucin 4 (MUC4) expression has a central role. However, the role of other mucins in PC is less clear, especially in bile-induced cancer progression. The study aim was to investigate expression of MUC17 in BA- or human serum-treated pancreatic ductal adenocarcinoma (PDAC) cell lines.</p><p><strong>Methods: </strong>Different cell-based assays with RNA silencing/overexpression were used to study the role of MUC17 in cancer progression. Protein expression of MUC17 was evaluated in 55 human pancreatic samples by immunohistochemistry, and Kaplan-Meier survival analysis was used to compare survival curves.</p><p><strong>Results: </strong>Expression of MUC17 increased in PDAC patients, especially in obstructive jaundice (OJ), and the elevated MUC17 expression associated with poorer overall survival (10.66 ± 1.99 vs. 15.05 ± 2.03 months; log-rank: 0.0497). Treatment of Capan-1 and AsPC-1 cells with BAs or with human serum obtained from PDAC + OJ patients enhanced the expression of MUC17, as well as the proliferative potential of the cells, whereas knockdown of MUC17 alone or in combination with MUC4 decreased BAs-induced carcinogenic processes.</p><p><strong>Conclusion: </strong>Our results demonstrated that MUC17 has a central role in bile-induced PC progression, and in addition to MUC4, this isoform also can be used as a novel prognostic biomarker.</p>","PeriodicalId":19497,"journal":{"name":"Oncology","volume":" ","pages":"725-741"},"PeriodicalIF":1.8000,"publicationDate":"2025-01-01","publicationTypes":"Journal Article","fieldsOfStudy":null,"isOpenAccess":false,"openAccessPdf":"https://www.ncbi.nlm.nih.gov/pmc/articles/PMC12324704/pdf/","citationCount":"0","resultStr":null,"platform":"Semanticscholar","paperid":null,"PeriodicalName":"Oncology","FirstCategoryId":"3","ListUrlMain":"https://doi.org/10.1159/000541874","RegionNum":3,"RegionCategory":"医学","ArticlePicture":[],"TitleCN":null,"AbstractTextCN":null,"PMCID":null,"EPubDate":"2024/10/11 0:00:00","PubModel":"Epub","JCR":"Q3","JCRName":"ONCOLOGY","Score":null,"Total":0}
引用次数: 0

Abstract

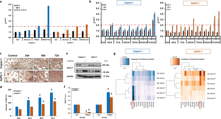
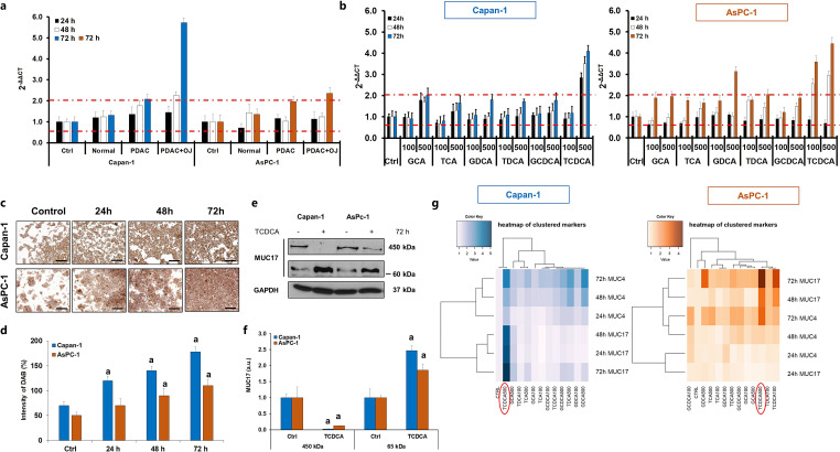
Introduction: Our working group has previously shown that bile acids (BAs) accelerate carcinogenic processes in pancreatic cancer (PC) in which mucin 4 (MUC4) expression has a central role. However, the role of other mucins in PC is less clear, especially in bile-induced cancer progression. The study aim was to investigate expression of MUC17 in BA- or human serum-treated pancreatic ductal adenocarcinoma (PDAC) cell lines.

Methods: Different cell-based assays with RNA silencing/overexpression were used to study the role of MUC17 in cancer progression. Protein expression of MUC17 was evaluated in 55 human pancreatic samples by immunohistochemistry, and Kaplan-Meier survival analysis was used to compare survival curves.

Results: Expression of MUC17 increased in PDAC patients, especially in obstructive jaundice (OJ), and the elevated MUC17 expression associated with poorer overall survival (10.66 ± 1.99 vs. 15.05 ± 2.03 months; log-rank: 0.0497). Treatment of Capan-1 and AsPC-1 cells with BAs or with human serum obtained from PDAC + OJ patients enhanced the expression of MUC17, as well as the proliferative potential of the cells, whereas knockdown of MUC17 alone or in combination with MUC4 decreased BAs-induced carcinogenic processes.

Conclusion: Our results demonstrated that MUC17 has a central role in bile-induced PC progression, and in addition to MUC4, this isoform also can be used as a novel prognostic biomarker.

Abstract Image

Abstract Image

Abstract Image

Abstract Image

Abstract Image

Abstract Image

MUC17 是一种潜在的新预后生物标志物,可促进梗阻性黄疸患者的胰腺癌进展。
我们的工作小组之前已经证明,胆汁酸(BA)会加速胰腺癌(PC)的致癌过程,而粘蛋白 4(MUC4)的表达在其中起着核心作用。然而,其他粘蛋白在胰腺癌中的作用还不太清楚,尤其是在胆汁诱导的癌症进展中。该研究旨在调查MUC17在BAs或人血清处理的胰腺导管腺癌(PDAC)细胞系中的表达情况,并使用不同的RNA沉默/外表达检测方法来研究MUC17在癌症进展中的作用。通过免疫组化方法评估了55例人类胰腺样本中MUC17的蛋白表达情况,并使用卡普兰-米尔生存分析比较了生存曲线。MUC17的表达在PDAC患者中增加,尤其是在阻塞性黄疸(OJ)患者中,MUC17表达的升高与较差的总生存期相关(10.66±1.99个月 vs. 15.05±2.03个月;对数秩:0.0497)。用BAs或PDAC + OJ患者的人血清处理Capan-1和AsPC-1细胞可提高MUC17的表达以及细胞的增殖潜力,而单独或与MUC4联合敲除MUC17可减少BAs诱导的致癌过程。我们的研究结果表明,MUC17在胆汁诱导的PC进展中起着核心作用,除MUC4外,该同工酶还可作为一种新的预后生物标志物。
本文章由计算机程序翻译,如有差异,请以英文原文为准。
求助全文
约1分钟内获得全文 求助全文
来源期刊
Oncology
Oncology 医学-肿瘤学
CiteScore
6.00
自引率
2.90%
发文量
76
审稿时长
6-12 weeks
期刊介绍: Although laboratory and clinical cancer research need to be closely linked, observations at the basic level often remain removed from medical applications. This journal works to accelerate the translation of experimental results into the clinic, and back again into the laboratory for further investigation. The fundamental purpose of this effort is to advance clinically-relevant knowledge of cancer, and improve the outcome of prevention, diagnosis and treatment of malignant disease. The journal publishes significant clinical studies from cancer programs around the world, along with important translational laboratory findings, mini-reviews (invited and submitted) and in-depth discussions of evolving and controversial topics in the oncology arena. A unique feature of the journal is a new section which focuses on rapid peer-review and subsequent publication of short reports of phase 1 and phase 2 clinical cancer trials, with a goal of insuring that high-quality clinical cancer research quickly enters the public domain, regardless of the trial’s ultimate conclusions regarding efficacy or toxicity.
×
引用
GB/T 7714-2015
复制
MLA
复制
APA
复制
导出至
BibTeX EndNote RefMan NoteFirst NoteExpress
×
提示
您的信息不完整,为了账户安全,请先补充。
现在去补充
×
提示
您因"违规操作"
具体请查看互助需知
我知道了
×
提示
确定
请完成安全验证×
copy
已复制链接
快去分享给好友吧!
我知道了
右上角分享
点击右上角分享
0
联系我们:info@booksci.cn Book学术提供免费学术资源搜索服务,方便国内外学者检索中英文文献。致力于提供最便捷和优质的服务体验。 Copyright © 2023 布克学术 All rights reserved.
京ICP备2023020795号-1
ghs 京公网安备 11010802042870号
Book学术文献互助
Book学术文献互助群
群 号:604180095
Book学术官方微信