Neuroprotective Potential of Eugenol in Polyglutamine-Mediated Neurodegenerative Disease Using Transgenic Drosophila Model.

IF 2.4 4区 医学 Q3 PHARMACOLOGY & PHARMACY
Dose-Response Pub Date : 2024-10-13 eCollection Date: 2024-10-01 DOI:10.1177/15593258241291652
Anjalika Chongtham, Namita Agrawal
{"title":"Neuroprotective Potential of Eugenol in Polyglutamine-Mediated Neurodegenerative Disease Using Transgenic <i>Drosophila</i> Model.","authors":"Anjalika Chongtham, Namita Agrawal","doi":"10.1177/15593258241291652","DOIUrl":null,"url":null,"abstract":"<p><p>Polyglutamine (PolyQ) diseases including Huntington's disease are devastating neurodegenerative disorders characterized by progressive neuronal loss and motor dysfunction. PolyQ pathology involves multiple cellular events and phytochemicals with multi-target mechanisms hold promise to treat these diseases with least side effects. One such promising phytochemical is Eugenol, which possesses antioxidant and anti-inflammatory properties, potentially targeting disrupted cellular pathways in PolyQ diseases. The present study investigated the effects of Eugenol on neurodegeneration and motor dysfunction in transgenic <i>Drosophila</i> models of PolyQ diseases. In this study, the robust pseudopupil assay was performed to analyze adult photoreceptor neuron degeneration, a marker of widespread degenerative events. Furthermore, the well-established crawling and climbing assays were conducted to evaluate progressive motor dysfunction in the PolyQ larvae and flies. This study found that Eugenol administration at disease onset or after progression reduced PolyQ disease phenotypes, particularly, neurodegeneration and motor dysfunction in a dose-dependent manner and with no side effects. Thus, this study suggests that Eugenol could be a viable candidate for developing treatments for PolyQ diseases, offering a multi-target approach with the potential for minimal or no side effects compared to conventional therapies.</p>","PeriodicalId":11285,"journal":{"name":"Dose-Response","volume":"22 4","pages":"15593258241291652"},"PeriodicalIF":2.4000,"publicationDate":"2024-10-13","publicationTypes":"Journal Article","fieldsOfStudy":null,"isOpenAccess":false,"openAccessPdf":"https://www.ncbi.nlm.nih.gov/pmc/articles/PMC11475233/pdf/","citationCount":"0","resultStr":null,"platform":"Semanticscholar","paperid":null,"PeriodicalName":"Dose-Response","FirstCategoryId":"3","ListUrlMain":"https://doi.org/10.1177/15593258241291652","RegionNum":4,"RegionCategory":"医学","ArticlePicture":[],"TitleCN":null,"AbstractTextCN":null,"PMCID":null,"EPubDate":"2024/10/1 0:00:00","PubModel":"eCollection","JCR":"Q3","JCRName":"PHARMACOLOGY & PHARMACY","Score":null,"Total":0}
引用次数: 0

Abstract

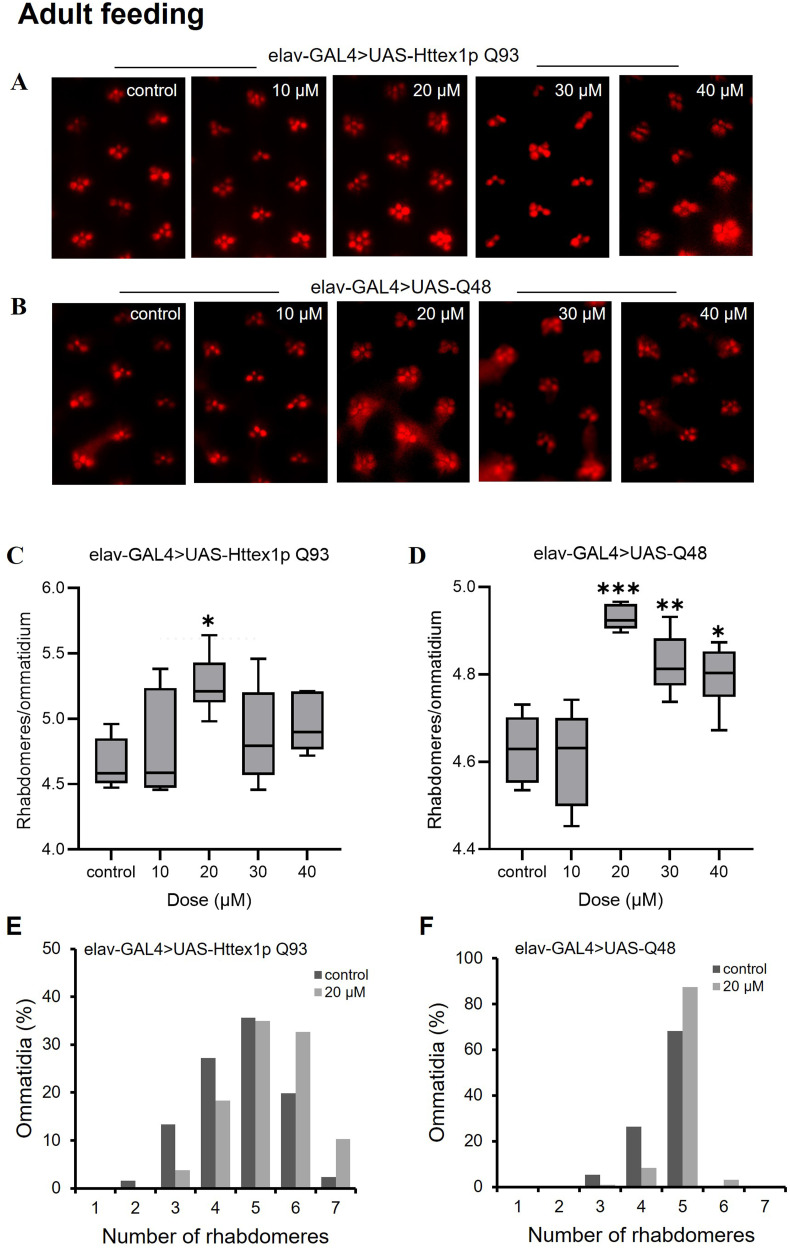
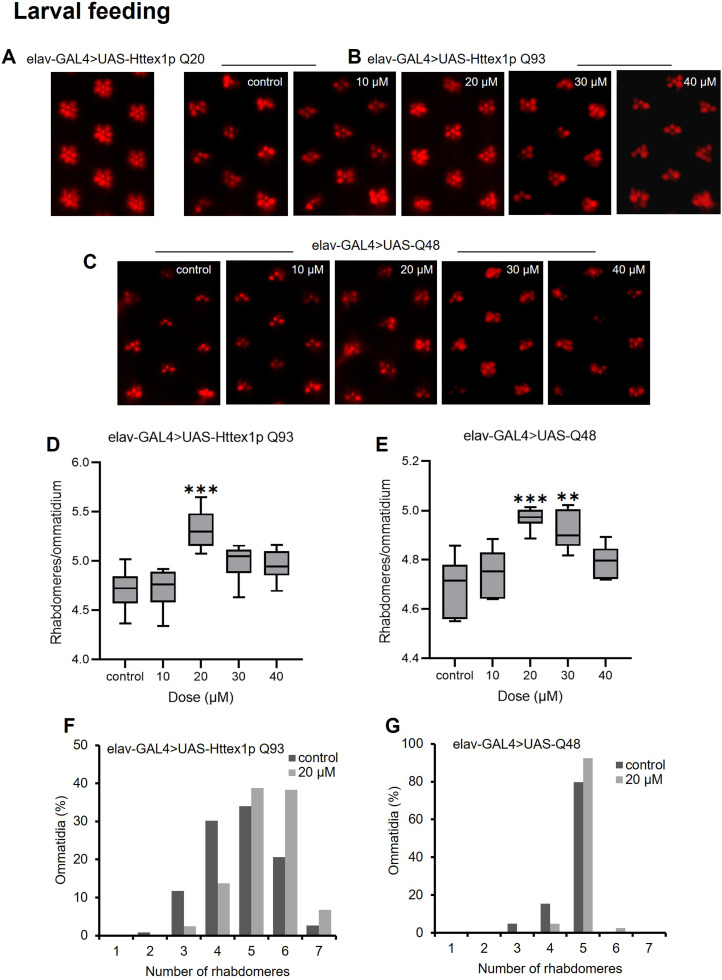
Polyglutamine (PolyQ) diseases including Huntington's disease are devastating neurodegenerative disorders characterized by progressive neuronal loss and motor dysfunction. PolyQ pathology involves multiple cellular events and phytochemicals with multi-target mechanisms hold promise to treat these diseases with least side effects. One such promising phytochemical is Eugenol, which possesses antioxidant and anti-inflammatory properties, potentially targeting disrupted cellular pathways in PolyQ diseases. The present study investigated the effects of Eugenol on neurodegeneration and motor dysfunction in transgenic Drosophila models of PolyQ diseases. In this study, the robust pseudopupil assay was performed to analyze adult photoreceptor neuron degeneration, a marker of widespread degenerative events. Furthermore, the well-established crawling and climbing assays were conducted to evaluate progressive motor dysfunction in the PolyQ larvae and flies. This study found that Eugenol administration at disease onset or after progression reduced PolyQ disease phenotypes, particularly, neurodegeneration and motor dysfunction in a dose-dependent manner and with no side effects. Thus, this study suggests that Eugenol could be a viable candidate for developing treatments for PolyQ diseases, offering a multi-target approach with the potential for minimal or no side effects compared to conventional therapies.

Abstract Image

Abstract Image

Abstract Image

利用转基因果蝇模型研究丁香酚对多谷氨酰胺介导的神经退行性疾病的神经保护潜力
包括亨廷顿氏病在内的多谷氨酰胺(PolyQ)疾病是一种破坏性神经退行性疾病,其特征是进行性神经元丧失和运动功能障碍。多聚谷氨酰胺病变涉及多种细胞事件,具有多靶点机制的植物化学物质有望以最小的副作用治疗这些疾病。丁香酚就是这样一种很有前景的植物化学物质,它具有抗氧化和抗炎特性,可能会针对多发性硬化疾病中被破坏的细胞通路。本研究调查了丁香酚对多发性硬化疾病转基因果蝇模型中神经变性和运动功能障碍的影响。在这项研究中,我们采用了强效假瞳孔试验来分析成体感光神经元变性,这是广泛变性事件的一个标志。此外,还进行了成熟的爬行和攀爬试验,以评估 PolyQ 幼虫和苍蝇的渐进性运动功能障碍。该研究发现,在发病时或疾病进展后服用丁香酚可减少 PolyQ 疾病的表型,尤其是神经变性和运动功能障碍,且呈剂量依赖性,无副作用。因此,这项研究表明,丁香酚可能是开发治疗 PolyQ 疾病的可行候选药物,它提供了一种多靶点方法,与传统疗法相比,可能副作用极小或没有副作用。
本文章由计算机程序翻译,如有差异,请以英文原文为准。
求助全文
约1分钟内获得全文 求助全文
来源期刊
Dose-Response
Dose-Response PHARMACOLOGY & PHARMACY-RADIOLOGY, NUCLEAR MEDICINE & MEDICAL IMAGING
CiteScore
4.90
自引率
4.00%
发文量
140
审稿时长
>12 weeks
期刊介绍: Dose-Response is an open access peer-reviewed online journal publishing original findings and commentaries on the occurrence of dose-response relationships across a broad range of disciplines. Particular interest focuses on experimental evidence providing mechanistic understanding of nonlinear dose-response relationships.
×
引用
GB/T 7714-2015
复制
MLA
复制
APA
复制
导出至
BibTeX EndNote RefMan NoteFirst NoteExpress
×
提示
您的信息不完整,为了账户安全,请先补充。
现在去补充
×
提示
您因"违规操作"
具体请查看互助需知
我知道了
×
提示
确定
请完成安全验证×
copy
已复制链接
快去分享给好友吧!
我知道了
右上角分享
点击右上角分享
0
联系我们:info@booksci.cn Book学术提供免费学术资源搜索服务,方便国内外学者检索中英文文献。致力于提供最便捷和优质的服务体验。 Copyright © 2023 布克学术 All rights reserved.
京ICP备2023020795号-1
ghs 京公网安备 11010802042870号
Book学术文献互助
Book学术文献互助群
群 号:604180095
Book学术官方微信