High glucose condition aggravates inflammatory response induced by Porphyromonas gingivalis in THP-1 macrophages via autophagy inhibition.

IF 2.7 4区 医学 Q3 IMMUNOLOGY
Yuri Song, Jin-Ju Kwon, Hee Sam Na, Si Yeong Kim, Sang-Hun Shin, Jin Chung
{"title":"High glucose condition aggravates inflammatory response induced by Porphyromonas gingivalis in THP-1 macrophages via autophagy inhibition.","authors":"Yuri Song, Jin-Ju Kwon, Hee Sam Na, Si Yeong Kim, Sang-Hun Shin, Jin Chung","doi":"10.1186/s12865-024-00655-7","DOIUrl":null,"url":null,"abstract":"<p><strong>Background: </strong>Porphyromonase gingivalis (P. gingivalis) is a type of bacteria that causes periodontitis, which is strongly correlated with systemic diseases such as diabetes. However, the effect of hyperglycemia on periodontitis are unclear. The present study examined the effects of high glucose levels on the response to P. gingivalis infection.</p><p><strong>Results: </strong>The expression of P. gingivalis-induced interleukin-1β (IL-1β) and inflammasomes increased as the glucose concentration increased. High glucose conditions suppressed P. gingivalis-induced autophagy in human acute monocytic leukemia cell line (THP-1) macrophages. Zingerone increased autophagy and alleviated P. gingivalis-induced inflammatory response in THP-1 macrophages under high glucose conditions. In addition, P. gingivalis- induced inflammation in bone marrow-derived macrophages of diabetic mice was higher than in wild-type mice, but a zingerone treatment decreased the levels. Alveolar bone loss due to a P. gingivalis infection was significantly higher in diabetic mice than in wild-type mice.</p><p><strong>Conclusions: </strong>High-glucose conditions aggravated the inflammatory response to P. gingivalis infection by suppressing of autophagy, suggesting that autophagy induction could potentially to treat periodontitis in diabetes. Zingerone has potential use as a treatment for periodontal inflammation induced by P. gingivalis in diabetes patients.</p>","PeriodicalId":9040,"journal":{"name":"BMC Immunology","volume":"25 1","pages":"69"},"PeriodicalIF":2.7000,"publicationDate":"2024-10-17","publicationTypes":"Journal Article","fieldsOfStudy":null,"isOpenAccess":false,"openAccessPdf":"https://www.ncbi.nlm.nih.gov/pmc/articles/PMC11484236/pdf/","citationCount":"0","resultStr":null,"platform":"Semanticscholar","paperid":null,"PeriodicalName":"BMC Immunology","FirstCategoryId":"3","ListUrlMain":"https://doi.org/10.1186/s12865-024-00655-7","RegionNum":4,"RegionCategory":"医学","ArticlePicture":[],"TitleCN":null,"AbstractTextCN":null,"PMCID":null,"EPubDate":"","PubModel":"","JCR":"Q3","JCRName":"IMMUNOLOGY","Score":null,"Total":0}
引用次数: 0

Abstract

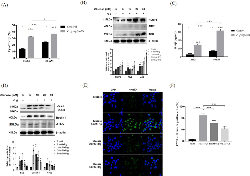
Background: Porphyromonase gingivalis (P. gingivalis) is a type of bacteria that causes periodontitis, which is strongly correlated with systemic diseases such as diabetes. However, the effect of hyperglycemia on periodontitis are unclear. The present study examined the effects of high glucose levels on the response to P. gingivalis infection.

Results: The expression of P. gingivalis-induced interleukin-1β (IL-1β) and inflammasomes increased as the glucose concentration increased. High glucose conditions suppressed P. gingivalis-induced autophagy in human acute monocytic leukemia cell line (THP-1) macrophages. Zingerone increased autophagy and alleviated P. gingivalis-induced inflammatory response in THP-1 macrophages under high glucose conditions. In addition, P. gingivalis- induced inflammation in bone marrow-derived macrophages of diabetic mice was higher than in wild-type mice, but a zingerone treatment decreased the levels. Alveolar bone loss due to a P. gingivalis infection was significantly higher in diabetic mice than in wild-type mice.

Conclusions: High-glucose conditions aggravated the inflammatory response to P. gingivalis infection by suppressing of autophagy, suggesting that autophagy induction could potentially to treat periodontitis in diabetes. Zingerone has potential use as a treatment for periodontal inflammation induced by P. gingivalis in diabetes patients.

Abstract Image

Abstract Image

Abstract Image

高糖条件通过抑制自噬加剧了牙龈卟啉单胞菌在 THP-1 巨噬细胞中诱发的炎症反应。
背景:牙龈卟啉菌(P. gingivalis)是一种导致牙周炎的细菌,它与糖尿病等全身性疾病密切相关。然而,高血糖对牙周炎的影响尚不清楚。本研究探讨了高血糖水平对牙龈脓胞杆菌感染反应的影响:结果:随着葡萄糖浓度的增加,牙龈脓疱诱导的白细胞介素-1β(IL-1β)和炎性体的表达增加。高糖条件抑制了牙龈脓疱疮诱导的人类急性单核细胞白血病细胞系(THP-1)巨噬细胞的自噬作用。在高糖条件下,姜酮能增加自噬,减轻牙龈脓疱噬菌体诱导的 THP-1 巨噬细胞炎症反应。此外,在糖尿病小鼠的骨髓巨噬细胞中,牙龈脓疱疮诱导的炎症反应高于野生型小鼠,但姜酮治疗可降低其水平。糖尿病小鼠因牙龈脓肿感染导致的牙槽骨损失明显高于野生型小鼠:结论:高糖条件通过抑制自噬加剧了牙龈脓疱病感染的炎症反应,这表明诱导自噬有可能治疗糖尿病牙周炎。姜酮具有治疗糖尿病患者牙龈脓胞引发的牙周炎症的潜力。
本文章由计算机程序翻译,如有差异,请以英文原文为准。
求助全文
约1分钟内获得全文 求助全文
来源期刊
BMC Immunology
BMC Immunology 医学-免疫学
CiteScore
5.50
自引率
0.00%
发文量
54
审稿时长
1 months
期刊介绍: BMC Immunology is an open access journal publishing original peer-reviewed research articles in molecular, cellular, tissue-level, organismal, functional, and developmental aspects of the immune system as well as clinical studies and animal models of human diseases.
×
引用
GB/T 7714-2015
复制
MLA
复制
APA
复制
导出至
BibTeX EndNote RefMan NoteFirst NoteExpress
×
提示
您的信息不完整,为了账户安全,请先补充。
现在去补充
×
提示
您因"违规操作"
具体请查看互助需知
我知道了
×
提示
确定
请完成安全验证×
copy
已复制链接
快去分享给好友吧!
我知道了
右上角分享
点击右上角分享
0
联系我们:info@booksci.cn Book学术提供免费学术资源搜索服务,方便国内外学者检索中英文文献。致力于提供最便捷和优质的服务体验。 Copyright © 2023 布克学术 All rights reserved.
京ICP备2023020795号-1
ghs 京公网安备 11010802042870号
Book学术文献互助
Book学术文献互助群
群 号:604180095
Book学术官方微信