An improved in vitro 3T3-L1 adipocyte model of inflammation and insulin resistance.

IF 3.1 4区 生物学 Q2 ENDOCRINOLOGY & METABOLISM
Adipocyte Pub Date : 2024-12-01 Epub Date: 2024-10-17 DOI:10.1080/21623945.2024.2414919
Ifeoluwa A Odeniyi, Bulbul Ahmed, Benjamin Anbiah, Grace Hester, Peter T Abraham, Elizabeth A Lipke, Michael W Greene
{"title":"An improved <i>in vitro</i> 3T3-L1 adipocyte model of inflammation and insulin resistance.","authors":"Ifeoluwa A Odeniyi, Bulbul Ahmed, Benjamin Anbiah, Grace Hester, Peter T Abraham, Elizabeth A Lipke, Michael W Greene","doi":"10.1080/21623945.2024.2414919","DOIUrl":null,"url":null,"abstract":"<p><p>Tumor necrosis factor alpha (TNF-α)/hypoxia-treated 3T3-L1 adipocytes have been used to model inflamed and insulin-resistant adipose tissue: this study examines gaps in the model. We tested whether modulating TNF-α/hypoxia treatment time could reduce cell death while still inducing inflammation and insulin resistance. Adipocytes were treated with TNF-α (12 h or 24 h) and incubated in a hypoxic chamber for 24 h. To examine maintenance of the phenotype over time, glucose and FBS were added at 24 h post initiation of treatment, and the cells were maintained for an additional 48 h. Untreated adipocytes were used as a control. Viability, insulin resistance, and inflammation were assessed using Live/Dead staining, RT-qPCR, ELISA, and glucose uptake assays. Treatment for 12 h with TNF-α in the presence of hypoxia resulted in an increase in the percentage of live cells compared to 24 h treated cells. Importantly, insulin resistance and inflammation were still induced in the 12 h treated adipocytes: the expression of the insulin sensitive and inflammatory genes was decreased and increased, respectively. In 72 h treated adipocytes, no significant differences were found in the viability, glucose uptake or insulin-sensitive and inflammatory gene expression. This study provides a modified approach to in vitro odeling adipocyte inflammation and insulin resistance.        .</p>","PeriodicalId":7226,"journal":{"name":"Adipocyte","volume":"13 1","pages":"2414919"},"PeriodicalIF":3.1000,"publicationDate":"2024-12-01","publicationTypes":"Journal Article","fieldsOfStudy":null,"isOpenAccess":false,"openAccessPdf":"https://www.ncbi.nlm.nih.gov/pmc/articles/PMC11487959/pdf/","citationCount":"0","resultStr":null,"platform":"Semanticscholar","paperid":null,"PeriodicalName":"Adipocyte","FirstCategoryId":"99","ListUrlMain":"https://doi.org/10.1080/21623945.2024.2414919","RegionNum":4,"RegionCategory":"生物学","ArticlePicture":[],"TitleCN":null,"AbstractTextCN":null,"PMCID":null,"EPubDate":"2024/10/17 0:00:00","PubModel":"Epub","JCR":"Q2","JCRName":"ENDOCRINOLOGY & METABOLISM","Score":null,"Total":0}
引用次数: 0

Abstract

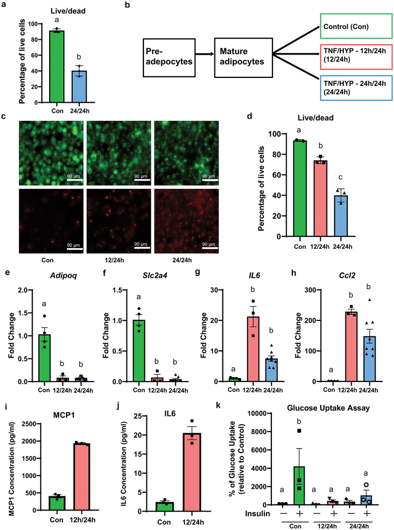
Tumor necrosis factor alpha (TNF-α)/hypoxia-treated 3T3-L1 adipocytes have been used to model inflamed and insulin-resistant adipose tissue: this study examines gaps in the model. We tested whether modulating TNF-α/hypoxia treatment time could reduce cell death while still inducing inflammation and insulin resistance. Adipocytes were treated with TNF-α (12 h or 24 h) and incubated in a hypoxic chamber for 24 h. To examine maintenance of the phenotype over time, glucose and FBS were added at 24 h post initiation of treatment, and the cells were maintained for an additional 48 h. Untreated adipocytes were used as a control. Viability, insulin resistance, and inflammation were assessed using Live/Dead staining, RT-qPCR, ELISA, and glucose uptake assays. Treatment for 12 h with TNF-α in the presence of hypoxia resulted in an increase in the percentage of live cells compared to 24 h treated cells. Importantly, insulin resistance and inflammation were still induced in the 12 h treated adipocytes: the expression of the insulin sensitive and inflammatory genes was decreased and increased, respectively. In 72 h treated adipocytes, no significant differences were found in the viability, glucose uptake or insulin-sensitive and inflammatory gene expression. This study provides a modified approach to in vitro odeling adipocyte inflammation and insulin resistance.        .

Abstract Image

Abstract Image

Abstract Image

改进的体外 3T3-L1 脂肪细胞炎症和胰岛素抵抗模型。
肿瘤坏死因子α(TNF-α)/缺氧处理的3T3-L1脂肪细胞已被用来模拟炎症和胰岛素抵抗性脂肪组织:本研究探讨了该模型的不足之处。我们测试了调节 TNF-α/缺氧处理时间是否能在诱导炎症和胰岛素抵抗的同时减少细胞死亡。用 TNF-α 处理脂肪细胞(12 小时或 24 小时),并在缺氧室中培养 24 小时。为了检测表型的维持时间,在开始处理后 24 小时加入葡萄糖和 FBS,细胞再维持 48 小时。使用活/死染色、RT-qPCR、ELISA 和葡萄糖摄取测定法评估活力、胰岛素抵抗和炎症。与处理 24 小时的细胞相比,在缺氧情况下用 TNF-α 处理 12 小时后,活细胞的百分比有所增加。重要的是,在处理 12 小时的脂肪细胞中,胰岛素抵抗和炎症仍被诱导:胰岛素敏感基因和炎症基因的表达分别减少和增加。在处理 72 小时的脂肪细胞中,活力、葡萄糖摄取、胰岛素敏感基因和炎症基因的表达均无明显差异。这项研究为体外测定脂肪细胞炎症和胰岛素抵抗提供了一种改良方法。.
本文章由计算机程序翻译,如有差异,请以英文原文为准。
求助全文
约1分钟内获得全文 求助全文
来源期刊
Adipocyte
Adipocyte Medicine-Histology
CiteScore
6.50
自引率
3.00%
发文量
46
审稿时长
32 weeks
期刊介绍: Adipocyte recognizes that the adipose tissue is the largest endocrine organ in the body, and explores the link between dysfunctional adipose tissue and the growing number of chronic diseases including diabetes, hypertension, cardiovascular disease and cancer. Historically, the primary function of the adipose tissue was limited to energy storage and thermoregulation. However, a plethora of research over the past 3 decades has recognized the dynamic role of the adipose tissue and its contribution to a variety of physiological processes including reproduction, angiogenesis, apoptosis, inflammation, blood pressure, coagulation, fibrinolysis, immunity and general metabolic homeostasis. The field of Adipose Tissue research has grown tremendously, and Adipocyte is the first international peer-reviewed journal of its kind providing a multi-disciplinary forum for research focusing exclusively on all aspects of adipose tissue physiology and pathophysiology. Adipocyte accepts high-profile submissions in basic, translational and clinical research.
×
引用
GB/T 7714-2015
复制
MLA
复制
APA
复制
导出至
BibTeX EndNote RefMan NoteFirst NoteExpress
×
提示
您的信息不完整,为了账户安全,请先补充。
现在去补充
×
提示
您因"违规操作"
具体请查看互助需知
我知道了
×
提示
确定
请完成安全验证×
copy
已复制链接
快去分享给好友吧!
我知道了
右上角分享
点击右上角分享
0
联系我们:info@booksci.cn Book学术提供免费学术资源搜索服务,方便国内外学者检索中英文文献。致力于提供最便捷和优质的服务体验。 Copyright © 2023 布克学术 All rights reserved.
京ICP备2023020795号-1
ghs 京公网安备 11010802042870号
Book学术文献互助
Book学术文献互助群
群 号:604180095
Book学术官方微信