Mild hyperthermia upregulates PD-L1 in the tumor microenvironment and enhances antitumor efficacy of PD-L1 blockade in murine squamous cell carcinoma.

IF 0.9 4区 医学 Q4 MEDICINE, RESEARCH & EXPERIMENTAL
Yuya Ohta, Norihisa Ichimura, Satoshi Yamaguchi, Go Ohara, Noriyuki Yamamoto, Yoshiyuki Itoh, Keiichiro Yamada, Seiji Nakamura, Hideharu Hibi
{"title":"Mild hyperthermia upregulates PD-L1 in the tumor microenvironment and enhances antitumor efficacy of PD-L1 blockade in murine squamous cell carcinoma.","authors":"Yuya Ohta, Norihisa Ichimura, Satoshi Yamaguchi, Go Ohara, Noriyuki Yamamoto, Yoshiyuki Itoh, Keiichiro Yamada, Seiji Nakamura, Hideharu Hibi","doi":"10.18999/nagjms.86.3.497","DOIUrl":null,"url":null,"abstract":"<p><p>Head and neck squamous cell carcinoma (HNSCC) has a low five-year survival rate because of its high rate of recurrence and metastasis. After surgical resection or radiation, the main treatments for HNSCC, patients sometimes experience functional or aesthetic disorders. Therefore, there is a great demand for the development of non-surgical treatment strategies to improve clinical outcomes and patients' quality of life. One such non-surgical treatment is mild hyperthermia (mHT). Many studies have investigated combination treatments with mHT and immune checkpoint inhibitors in preclinical settings. However, there have been no detailed reports on the effects of mHT on immune checkpoint molecules. Here, we investigated the effects of mHT on the tumor microenvironment (TME), particularly on programmed cell death receptor-1 (PD-1)/programmed cell death ligand-1 (PD-L1), in SCCVII cells and a squamous cell carcinoma mouse model. First, we found that <i>PD-L1</i> mRNA levels and surface PD-L1 expression significantly increased after mHT. Second, a single tumor model was used to determine the effect of HT on the TME. mHT enhanced the accumulation of CD4<sup>+</sup> and CD8<sup>+</sup> T cells, elevated PD-L1 expression in the TME, and decreased the PD-1 positive rate of CD4<sup>+</sup> T cells. Finally, using a bilateral tumor model, we found that anti-PD-L1 monotherapy and combination therapy resulted in longer survival than the isotype control or mHT monotherapy. Moreover, the combination therapy resulted in a significantly higher survival rate than anti-PD-L1 monotherapy. In conclusion, our findings elucidate changes in PD-L1 expression in the TME and strengthen the rationale for mHT and PD-L1 blockade combination therapy.</p>","PeriodicalId":49014,"journal":{"name":"Nagoya Journal of Medical Science","volume":"86 3","pages":"497-506"},"PeriodicalIF":0.9000,"publicationDate":"2024-08-01","publicationTypes":"Journal Article","fieldsOfStudy":null,"isOpenAccess":false,"openAccessPdf":"https://www.ncbi.nlm.nih.gov/pmc/articles/PMC11439609/pdf/","citationCount":"0","resultStr":null,"platform":"Semanticscholar","paperid":null,"PeriodicalName":"Nagoya Journal of Medical Science","FirstCategoryId":"3","ListUrlMain":"https://doi.org/10.18999/nagjms.86.3.497","RegionNum":4,"RegionCategory":"医学","ArticlePicture":[],"TitleCN":null,"AbstractTextCN":null,"PMCID":null,"EPubDate":"","PubModel":"","JCR":"Q4","JCRName":"MEDICINE, RESEARCH & EXPERIMENTAL","Score":null,"Total":0}
引用次数: 0

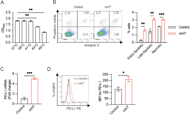
Abstract

Head and neck squamous cell carcinoma (HNSCC) has a low five-year survival rate because of its high rate of recurrence and metastasis. After surgical resection or radiation, the main treatments for HNSCC, patients sometimes experience functional or aesthetic disorders. Therefore, there is a great demand for the development of non-surgical treatment strategies to improve clinical outcomes and patients' quality of life. One such non-surgical treatment is mild hyperthermia (mHT). Many studies have investigated combination treatments with mHT and immune checkpoint inhibitors in preclinical settings. However, there have been no detailed reports on the effects of mHT on immune checkpoint molecules. Here, we investigated the effects of mHT on the tumor microenvironment (TME), particularly on programmed cell death receptor-1 (PD-1)/programmed cell death ligand-1 (PD-L1), in SCCVII cells and a squamous cell carcinoma mouse model. First, we found that PD-L1 mRNA levels and surface PD-L1 expression significantly increased after mHT. Second, a single tumor model was used to determine the effect of HT on the TME. mHT enhanced the accumulation of CD4+ and CD8+ T cells, elevated PD-L1 expression in the TME, and decreased the PD-1 positive rate of CD4+ T cells. Finally, using a bilateral tumor model, we found that anti-PD-L1 monotherapy and combination therapy resulted in longer survival than the isotype control or mHT monotherapy. Moreover, the combination therapy resulted in a significantly higher survival rate than anti-PD-L1 monotherapy. In conclusion, our findings elucidate changes in PD-L1 expression in the TME and strengthen the rationale for mHT and PD-L1 blockade combination therapy.

Abstract Image

Abstract Image

Abstract Image

轻度热疗可上调肿瘤微环境中的 PD-L1 并增强 PD-L1 阻断剂在小鼠鳞状细胞癌中的抗肿瘤疗效。
头颈部鳞状细胞癌(HNSCC)的五年生存率很低,因为其复发率和转移率很高。手术切除或放射治疗是治疗 HNSCC 的主要方法,但患者有时会出现功能性或美观性障碍。因此,人们亟需开发非手术治疗策略,以改善临床疗效和患者的生活质量。温和热疗(mHT)就是这样一种非手术疗法。许多研究已经在临床前环境中调查了温和热疗与免疫检查点抑制剂的联合治疗。然而,还没有关于温和热疗对免疫检查点分子影响的详细报道。在此,我们研究了 mHT 对肿瘤微环境(TME)的影响,尤其是对 SCCVII 细胞和鳞状细胞癌小鼠模型中程序性细胞死亡受体-1(PD-1)/程序性细胞死亡配体-1(PD-L1)的影响。首先,我们发现 mHT 后 PD-L1 mRNA 水平和表面 PD-L1 表达显著增加。mHT可增强CD4+和CD8+T细胞的聚集,提高TME中PD-L1的表达,并降低CD4+T细胞的PD-1阳性率。最后,通过双侧肿瘤模型,我们发现抗 PD-L1 单药治疗和联合治疗比同种型对照或 mHT 单药治疗的生存期更长。此外,联合疗法的生存率明显高于抗PD-L1单药疗法。总之,我们的研究结果阐明了PD-L1在TME中的表达变化,并加强了mHT和PD-L1阻断联合疗法的合理性。
本文章由计算机程序翻译,如有差异,请以英文原文为准。
求助全文
约1分钟内获得全文 求助全文
来源期刊
Nagoya Journal of Medical Science
Nagoya Journal of Medical Science MEDICINE, RESEARCH & EXPERIMENTAL-
CiteScore
1.30
自引率
0.00%
发文量
65
审稿时长
>12 weeks
期刊介绍: The Journal publishes original papers in the areas of medical science and its related fields. Reviews, symposium reports, short communications, notes, case reports, hypothesis papers, medical image at a glance, video and announcements are also accepted. Manuscripts should be in English. It is recommended that an English check of the manuscript by a competent and knowledgeable native speaker be completed before submission.
×
引用
GB/T 7714-2015
复制
MLA
复制
APA
复制
导出至
BibTeX EndNote RefMan NoteFirst NoteExpress
×
提示
您的信息不完整,为了账户安全,请先补充。
现在去补充
×
提示
您因"违规操作"
具体请查看互助需知
我知道了
×
提示
确定
请完成安全验证×
copy
已复制链接
快去分享给好友吧!
我知道了
右上角分享
点击右上角分享
0
联系我们:info@booksci.cn Book学术提供免费学术资源搜索服务,方便国内外学者检索中英文文献。致力于提供最便捷和优质的服务体验。 Copyright © 2023 布克学术 All rights reserved.
京ICP备2023020795号-1
ghs 京公网安备 11010802042870号
Book学术文献互助
Book学术文献互助群
群 号:604180095
Book学术官方微信