The Best ECG Lead for Predicting the Risk of Drug-Induced Torsade De Pointes Using Corrected QT Interval: A Comparative Prognostic Study.

IF 2 Q1 EMERGENCY MEDICINE
Archives of Academic Emergency Medicine Pub Date : 2024-09-08 eCollection Date: 2025-01-01 DOI:10.22037/aaem.v12i1.2323
Tharathorn Raicharoen, Suphaphorn Vassasunthorn, Rittirak Othong
{"title":"The Best ECG Lead for Predicting the Risk of Drug-Induced Torsade De Pointes Using Corrected QT Interval: A Comparative Prognostic Study.","authors":"Tharathorn Raicharoen, Suphaphorn Vassasunthorn, Rittirak Othong","doi":"10.22037/aaem.v12i1.2323","DOIUrl":null,"url":null,"abstract":"<p><strong>Introduction: </strong>Torsade de pointes (TdP) is a deadly complication from drug-induced QT prolongation. Each of the 12 lead of an electrocardiogram (ECG) has a different length of QT interval, and thus might have a different performance in TdP prediction. This study aimed to determine the best ECG lead or set of leads in this regard.</p><p><strong>Methods: </strong>This is a comparative prognostic accuracy study using a two-gate data gathering design. The population in this study was from two sources, a case group (Patients who had drug-induced TdP, which were identified through a systematic Medline search) and a control group (those who overdosed on QT-prolonging drugs, which included patients who were under the consultation of Medical Toxicology Services). The areas under the receiver operating characteristic curve (AUROC) of heart rate-corrected QT (QTc) in each single ECG lead and of a mean/median QTc from a set of ECG leads (17 index test) in predicting the risk of TdP were calculated and compared with each other, trying to find the best lead for this propose. QTc Interval measurements were done by four investigators (Interrater reliabilities 0.95).</p><p><strong>Results: </strong>Finally, we included 136 and 148 ECGs from TdP cases and controls, respectively. V3 lead had the highest frequency of longest QTc interval, among the leads. The lead having the longest QTc yielded the greatest AUROC in predicting TdP regardless of QT correction formulas (QTcFRA=0.9915, QTcRTH=0.9893, QTcBZT=0.9904). The mean QTc of 3 leads (lead II, plus any two of leads V2-V4), and a median QTc of 6 leads (I, II, aVF, V2, V4, V6) provided similar overall performance for TdP prediction (regardless of the type of QTc formula).</p><p><strong>Conclusion: </strong>The longest QTc provided the greatest AUROC in predicting drug-induced TdP, however, the longest QTc is not located in a fixed individual lead in any patient. A less time-consuming method with comparable performance to that of the longest QTc was to use a mean QTc from 3 leads (lead II, plus any two of leads V2-V4). The potential clinical impact of this finding needs to be verified in a prospective cohort study.</p>","PeriodicalId":8146,"journal":{"name":"Archives of Academic Emergency Medicine","volume":"13 1","pages":"e5"},"PeriodicalIF":2.0000,"publicationDate":"2024-09-08","publicationTypes":"Journal Article","fieldsOfStudy":null,"isOpenAccess":false,"openAccessPdf":"https://www.ncbi.nlm.nih.gov/pmc/articles/PMC11417636/pdf/","citationCount":"0","resultStr":null,"platform":"Semanticscholar","paperid":null,"PeriodicalName":"Archives of Academic Emergency Medicine","FirstCategoryId":"1085","ListUrlMain":"https://doi.org/10.22037/aaem.v12i1.2323","RegionNum":0,"RegionCategory":null,"ArticlePicture":[],"TitleCN":null,"AbstractTextCN":null,"PMCID":null,"EPubDate":"2025/1/1 0:00:00","PubModel":"eCollection","JCR":"Q1","JCRName":"EMERGENCY MEDICINE","Score":null,"Total":0}
引用次数: 0

Abstract

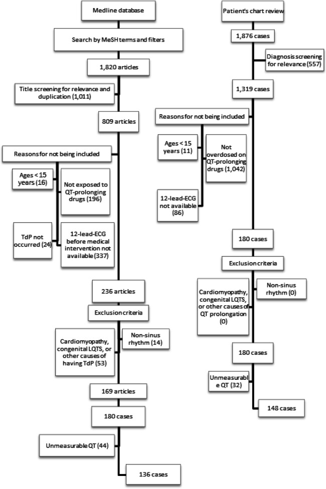
Introduction: Torsade de pointes (TdP) is a deadly complication from drug-induced QT prolongation. Each of the 12 lead of an electrocardiogram (ECG) has a different length of QT interval, and thus might have a different performance in TdP prediction. This study aimed to determine the best ECG lead or set of leads in this regard.

Methods: This is a comparative prognostic accuracy study using a two-gate data gathering design. The population in this study was from two sources, a case group (Patients who had drug-induced TdP, which were identified through a systematic Medline search) and a control group (those who overdosed on QT-prolonging drugs, which included patients who were under the consultation of Medical Toxicology Services). The areas under the receiver operating characteristic curve (AUROC) of heart rate-corrected QT (QTc) in each single ECG lead and of a mean/median QTc from a set of ECG leads (17 index test) in predicting the risk of TdP were calculated and compared with each other, trying to find the best lead for this propose. QTc Interval measurements were done by four investigators (Interrater reliabilities 0.95).

Results: Finally, we included 136 and 148 ECGs from TdP cases and controls, respectively. V3 lead had the highest frequency of longest QTc interval, among the leads. The lead having the longest QTc yielded the greatest AUROC in predicting TdP regardless of QT correction formulas (QTcFRA=0.9915, QTcRTH=0.9893, QTcBZT=0.9904). The mean QTc of 3 leads (lead II, plus any two of leads V2-V4), and a median QTc of 6 leads (I, II, aVF, V2, V4, V6) provided similar overall performance for TdP prediction (regardless of the type of QTc formula).

Conclusion: The longest QTc provided the greatest AUROC in predicting drug-induced TdP, however, the longest QTc is not located in a fixed individual lead in any patient. A less time-consuming method with comparable performance to that of the longest QTc was to use a mean QTc from 3 leads (lead II, plus any two of leads V2-V4). The potential clinical impact of this finding needs to be verified in a prospective cohort study.

Abstract Image

Abstract Image

Abstract Image

使用校正 QT 间期预测药物诱发 Torsade De Pointes 风险的最佳心电图导联:预后比较研究》。
简介Torsade de pointes(TdP)是由药物引起的 QT 间期延长导致的致命并发症。心电图(ECG)的 12 个导联各有不同的 QT 间期长度,因此在预测 TdP 方面可能有不同的表现。本研究旨在确定这方面的最佳心电图导联或导联集合:这是一项采用双门数据收集设计的预后准确性比较研究。研究对象有两个来源,一个是病例组(通过系统的 Medline 搜索确定的药物诱发 TdP 患者),另一个是对照组(服用 QT 延长药物过量的患者,包括接受医学毒理学服务咨询的患者)。计算并比较了每个单一心电图导联的心率校正 QT(QTc)和一组心电图导联的平均/中值 QTc(17 项指标测试)在预测 TdP 风险方面的接收器操作特征曲线下面积(AUROC),试图找出最适合这一建议的导联。QTc间期的测量由四名研究人员完成(相互间的可靠性为0.95):最后,我们分别纳入了 136 份和 148 份 TdP 病例和对照组的心电图。在所有导联中,V3 导联出现最长 QTc 间期的频率最高。无论采用何种 QT 校正公式(QTcFRA=0.9915、QTcRTH=0.9893、QTcBZT=0.9904),QTc 最长的导联在预测 TdP 方面的 AUROC 最大。3个导联(II导联,加上V2-V4导联中的任意两个)的平均QTc和6个导联(I、II、aVF、V2、V4、V6)的中位数QTc在预测TdP方面的总体表现相似(无论QTc公式类型如何):结论:最长 QTc 在预测药物引起的 TdP 方面提供了最大的 AUROC,但是,最长 QTc 并不位于任何患者的固定单个导联。一种与最长 QTc 性能相当且耗时较少的方法是使用 3 个导联(导联 II,加上 V2-V4 导联中的任意两个)的平均 QTc。这一发现的潜在临床影响需要在前瞻性队列研究中加以验证。
本文章由计算机程序翻译,如有差异,请以英文原文为准。
求助全文
约1分钟内获得全文 求助全文
来源期刊
Archives of Academic Emergency Medicine
Archives of Academic Emergency Medicine Medicine-Emergency Medicine
CiteScore
8.90
自引率
7.40%
发文量
0
审稿时长
6 weeks
×
引用
GB/T 7714-2015
复制
MLA
复制
APA
复制
导出至
BibTeX EndNote RefMan NoteFirst NoteExpress
×
提示
您的信息不完整,为了账户安全,请先补充。
现在去补充
×
提示
您因"违规操作"
具体请查看互助需知
我知道了
×
提示
确定
请完成安全验证×
copy
已复制链接
快去分享给好友吧!
我知道了
右上角分享
点击右上角分享
0
联系我们:info@booksci.cn Book学术提供免费学术资源搜索服务,方便国内外学者检索中英文文献。致力于提供最便捷和优质的服务体验。 Copyright © 2023 布克学术 All rights reserved.
京ICP备2023020795号-1
ghs 京公网安备 11010802042870号
Book学术文献互助
Book学术文献互助群
群 号:604180095
Book学术官方微信