CREB1 regulates RECQL4 to inhibit mitophagy and promote esophageal cancer metastasis.

IF 1.7 4区 医学 Q3 NUTRITION & DIETETICS
Journal of Clinical Biochemistry and Nutrition Pub Date : 2024-09-01 Epub Date: 2024-03-22 DOI:10.3164/jcbn.23-118
Shiyi Zheng, Yi Zhang, Xiaozhou Gong, Zhangyu Teng, Jun Chen
{"title":"CREB1 regulates RECQL4 to inhibit mitophagy and promote esophageal cancer metastasis.","authors":"Shiyi Zheng, Yi Zhang, Xiaozhou Gong, Zhangyu Teng, Jun Chen","doi":"10.3164/jcbn.23-118","DOIUrl":null,"url":null,"abstract":"<p><p>Mitophagy plays a vital role in carcinogenesis and tumor progression. However, the research on the mechanism of mitophagy in esophageal cancer metastasis is limited. This study explored the regulatory mechanism of RECQL4 in mitophagy and affects esophageal cancer metastasis. The RECQL4 expression in esophageal cancer tissues and cells was examined by bioinformatics and qRT-PCR. Bioinformatics analysis was used to determine the upstream regulatory factor of RECQL4 and CREB1. Their binding relationship was evaluated by dual luciferase and Chromatin Immunoprecipitation assays. The effects of RECQL4 on esophageal cancer cells viability, metastasis, and mitophagy were examined using CCK-8, Transwell, immunofluorescence, and Western blot assays. The expression of RECQL4 was up-regulated in esophageal cancer tissues and cells. Overexpression of RECQL4 promoted the cells viability, invasion, migration, and epithelial-mesenchymal transition by inhibiting mitophagy. Bioinformatics analysis revealed a positive correlation between RECQL4 and CREB1, their binding relationship was validatied by dual luciferase and ChIP assays. CREB1 knockdown promoted mitophagy and prevented the metastasis of cancer cells, which could be countered by overexpressing RECQL4. In conclusion, CREB1 was found to transcriptionally activate RECQL4 to inhibit mitophagy, thereby promoting esophageal cancer metastasis. Targeting mitophagy could be an effective therapeutic approach for esophageal cancer.</p>","PeriodicalId":15429,"journal":{"name":"Journal of Clinical Biochemistry and Nutrition","volume":"75 2","pages":"102-110"},"PeriodicalIF":1.7000,"publicationDate":"2024-09-01","publicationTypes":"Journal Article","fieldsOfStudy":null,"isOpenAccess":false,"openAccessPdf":"https://www.ncbi.nlm.nih.gov/pmc/articles/PMC11425078/pdf/","citationCount":"0","resultStr":null,"platform":"Semanticscholar","paperid":null,"PeriodicalName":"Journal of Clinical Biochemistry and Nutrition","FirstCategoryId":"3","ListUrlMain":"https://doi.org/10.3164/jcbn.23-118","RegionNum":4,"RegionCategory":"医学","ArticlePicture":[],"TitleCN":null,"AbstractTextCN":null,"PMCID":null,"EPubDate":"2024/3/22 0:00:00","PubModel":"Epub","JCR":"Q3","JCRName":"NUTRITION & DIETETICS","Score":null,"Total":0}
引用次数: 0

Abstract

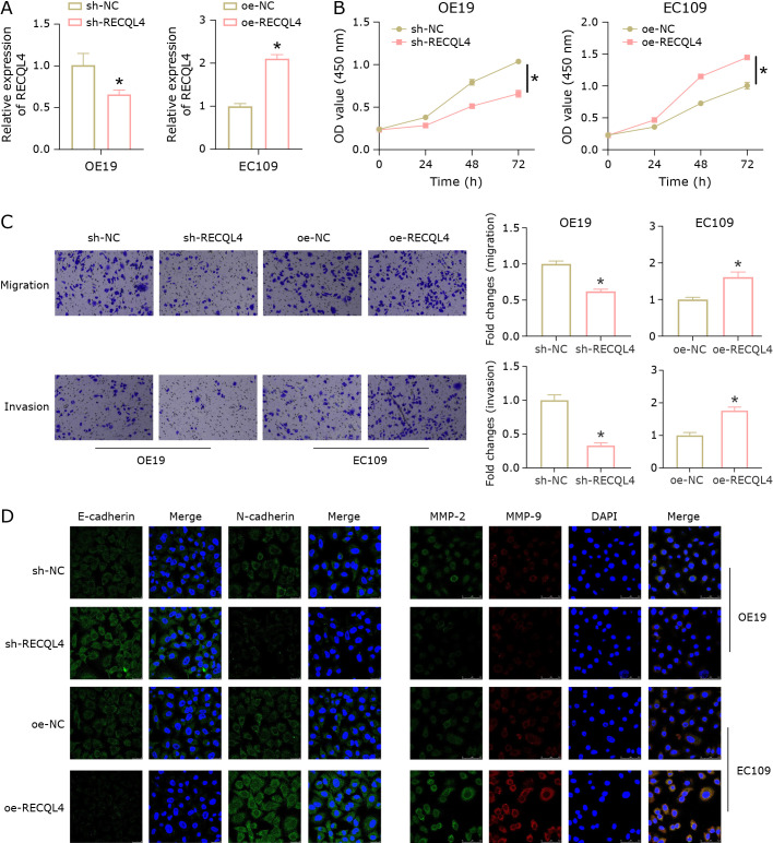
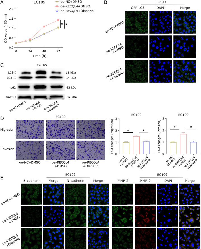
Mitophagy plays a vital role in carcinogenesis and tumor progression. However, the research on the mechanism of mitophagy in esophageal cancer metastasis is limited. This study explored the regulatory mechanism of RECQL4 in mitophagy and affects esophageal cancer metastasis. The RECQL4 expression in esophageal cancer tissues and cells was examined by bioinformatics and qRT-PCR. Bioinformatics analysis was used to determine the upstream regulatory factor of RECQL4 and CREB1. Their binding relationship was evaluated by dual luciferase and Chromatin Immunoprecipitation assays. The effects of RECQL4 on esophageal cancer cells viability, metastasis, and mitophagy were examined using CCK-8, Transwell, immunofluorescence, and Western blot assays. The expression of RECQL4 was up-regulated in esophageal cancer tissues and cells. Overexpression of RECQL4 promoted the cells viability, invasion, migration, and epithelial-mesenchymal transition by inhibiting mitophagy. Bioinformatics analysis revealed a positive correlation between RECQL4 and CREB1, their binding relationship was validatied by dual luciferase and ChIP assays. CREB1 knockdown promoted mitophagy and prevented the metastasis of cancer cells, which could be countered by overexpressing RECQL4. In conclusion, CREB1 was found to transcriptionally activate RECQL4 to inhibit mitophagy, thereby promoting esophageal cancer metastasis. Targeting mitophagy could be an effective therapeutic approach for esophageal cancer.

Abstract Image

Abstract Image

Abstract Image

CREB1调控RECQL4,抑制有丝分裂并促进食管癌转移。
有丝分裂在癌变和肿瘤进展中发挥着重要作用。然而,关于有丝分裂在食管癌转移中的作用机制的研究还很有限。本研究探讨了RECQL4在有丝分裂过程中的调控机制以及对食管癌转移的影响。通过生物信息学和qRT-PCR检测了RECQL4在食管癌组织和细胞中的表达。生物信息学分析确定了RECQL4和CREB1的上游调控因子。通过双荧光素酶和染色质免疫沉淀实验评估了它们之间的结合关系。利用CCK-8、Transwell、免疫荧光和Western blot检测了RECQL4对食管癌细胞活力、转移和有丝分裂的影响。RECQL4在食管癌组织和细胞中表达上调。RECQL4的过表达通过抑制有丝分裂促进了细胞的活力、侵袭、迁移和上皮-间质转化。生物信息学分析表明,RECQL4与CREB1之间存在正相关,它们之间的结合关系通过双荧光素酶和ChIP实验得到了验证。敲除CREB1可促进有丝分裂并防止癌细胞转移,而过量表达RECQL4则可对抗有丝分裂。总之,研究发现CREB1可通过转录激活RECQL4来抑制有丝分裂,从而促进食管癌的转移。针对有丝分裂可能是食管癌的一种有效治疗方法。
本文章由计算机程序翻译,如有差异,请以英文原文为准。
求助全文
约1分钟内获得全文 求助全文
来源期刊
CiteScore
4.30
自引率
8.30%
发文量
57
审稿时长
6-12 weeks
期刊介绍: Journal of Clinical Biochemistry and Nutrition (JCBN) is an international, interdisciplinary publication encompassing chemical, biochemical, physiological, pathological, toxicological and medical approaches to research on lipid peroxidation, free radicals, oxidative stress and nutrition. The Journal welcomes original contributions dealing with all aspects of clinical biochemistry and clinical nutrition including both in vitro and in vivo studies.
×
引用
GB/T 7714-2015
复制
MLA
复制
APA
复制
导出至
BibTeX EndNote RefMan NoteFirst NoteExpress
×
提示
您的信息不完整,为了账户安全,请先补充。
现在去补充
×
提示
您因"违规操作"
具体请查看互助需知
我知道了
×
提示
确定
请完成安全验证×
copy
已复制链接
快去分享给好友吧!
我知道了
右上角分享
点击右上角分享
0
联系我们:info@booksci.cn Book学术提供免费学术资源搜索服务,方便国内外学者检索中英文文献。致力于提供最便捷和优质的服务体验。 Copyright © 2023 布克学术 All rights reserved.
京ICP备2023020795号-1
ghs 京公网安备 11010802042870号
Book学术文献互助
Book学术文献互助群
群 号:604180095
Book学术官方微信